Showing:

Annotations
Attributes
Diagrams
Facets
Instances
Model
Properties
Source
Used by
Main schema ABCD_3.0_zoology.xsd
Namespace http://www.tdwg.org/schemas/abcd/3.0_zoology
Properties
attribute form default unqualified
element form default qualified
version 0.8
Element DataSets
Namespace http://www.tdwg.org/schemas/abcd/3.0_zoology
Annotations
TDWG root element: container for one or more DataSets.
Diagram
Diagram ABCD_3_0_zoology_xsd.tmp#DataSets_DataSet
Properties
content complex
Model
Children DataSet
Instance
<DataSets xmlns="http://www.tdwg.org/schemas/abcd/3.0_zoology">
  <DataSet>{1,unbounded}</DataSet>
</DataSets>
Source
<xs:element name="DataSets">
  <xs:annotation>
    <xs:documentation xml:lang="en">TDWG root element: container for one or more DataSets.</xs:documentation>
  </xs:annotation>
  <xs:complexType>
    <xs:sequence>
      <xs:element name="DataSet" maxOccurs="unbounded" sawsdl:modelReference="http://rs.tdwg.org/abcd/terms/DataSet">
        <xs:annotation>
          <xs:documentation xml:lang="en">A dataset containing unit data and their shared metadata elements.</xs:documentation>
        </xs:annotation>
        <xs:complexType>
          <xs:sequence>
            <xs:element name="TechnicalContacts" minOccurs="0">
              <xs:annotation>
                <xs:documentation xml:lang="en">Container element for the technical contacts responsilbe for the data set.</xs:documentation>
              </xs:annotation>
              <xs:complexType>
                <xs:sequence>
                  <xs:element name="TechnicalContact" type="String255" maxOccurs="unbounded" sawsdl:modelReference="http://rs.tdwg.org/abcd/terms/emailAddress">
                    <xs:annotation>
                      <xs:documentation xml:lang="en">A technical contact normally representing the agent acting as the publisher of the dataset in the network.</xs:documentation>
                    </xs:annotation>
                  </xs:element>
                </xs:sequence>
              </xs:complexType>
            </xs:element>
            <xs:element name="ContentContacts">
              <xs:annotation>
                <xs:documentation xml:lang="en">Questions and feedback about data, or restrictions on use of the data should be directed here. This contact normally represents the agent acting as the original supplier or custodian of the dataset. If a content contact is given on the unit-level, that one should be used for end-user purposes. The element is unbounded to provide for alternative contacts (vacation etc.).</xs:documentation>
              </xs:annotation>
              <xs:complexType>
                <xs:sequence>
                  <xs:element name="ContentContact" type="String255" maxOccurs="unbounded" sawsdl:modelReference="http://rs.tdwg.org/abcd/terms/emailAddress">
                    <xs:annotation>
                      <xs:documentation xml:lang="en">An administrative contact usually representing the agent acting as the original supplier or custodian of the dataset.</xs:documentation>
                    </xs:annotation>
                  </xs:element>
                </xs:sequence>
              </xs:complexType>
            </xs:element>
            <xs:element name="Description">
              <xs:annotation>
                <xs:documentation xml:lang="en">Dublin Core conformant elements describing the content of the data source queried, representation in different languages possible</xs:documentation>
              </xs:annotation>
              <xs:complexType>
                <xs:sequence>
                  <xs:element name="Representation" type="MetadataDescriptionRepr" maxOccurs="unbounded">
                    <xs:annotation>
                      <xs:documentation xml:lang="en">The description in a specified language. Only one representation should be delivered for each language. [ATTR: language]</xs:documentation>
                    </xs:annotation>
                  </xs:element>
                </xs:sequence>
              </xs:complexType>
            </xs:element>
            <xs:element name="DateModified" type="DateTimeISO" sawsdl:modelReference="http://rs.tdwg.org/abcd/mappings/DateModified">
              <xs:annotation>
                <xs:documentation xml:lang="en">Date or DateTime when the last modification of the dataset was made. Expressed in a variant of the W3C DateTime format (subset of ISO 8601). The formatting holds to the W3C DateTime format (https://www.w3.org/TR/NOTE-datetime) with the exception, that the time zone designator can be omitted (though it is highly recommended). If in online data sources the provider can not assess this, the current date/time may be substituted. For legacy data this may be set to the file date of imported data, or estimated. Note that experience shows that the information provided here is often unreliable, because providers tend to disregard updating this information. Maps to Dublin-Core standard element "Date.Modified".</xs:documentation>
              </xs:annotation>
            </xs:element>
            <xs:element name="Owners" minOccurs="0">
              <xs:annotation>
                <xs:documentation xml:lang="en">Entities having legal possession of the data collection content. Here defined for the entire data collection, not for individual units. If an owner statement is present on the unit level, it should override this dataset-level statement.</xs:documentation>
              </xs:annotation>
              <xs:complexType>
                <xs:sequence>
                  <xs:element name="Owner" maxOccurs="unbounded" sawsdl:modelReference="http://rs.tdwg.org/abcd/mappings/Owner http://rs.tdwg.org/abcd/mappings/DataSet-Owner">
                    <xs:annotation>
                      <xs:documentation xml:lang="en">Entity having legal possession of the data collection content.</xs:documentation>
                    </xs:annotation>
                    <xs:complexType>
                      <xs:sequence>
                        <xs:element name="LogoURL" type="xs:anyURI" minOccurs="0" sawsdl:modelReference="http://rs.tdwg.org/abcd/mappings/Organization-LogoURL">
                          <xs:annotation>
                            <xs:documentation xml:lang="en">URL of a logo image.</xs:documentation>
                          </xs:annotation>
                        </xs:element>
                        <xs:element name="ResourceURI" type="xs:anyURI" minOccurs="0" sawsdl:modelReference="http://rs.tdwg.org/abcd/mappings/Contact-ResourceURI">
                          <xs:annotation>
                            <xs:documentation xml:lang="en">An optional, preferably resolvable URI to uniquely identify a contact.</xs:documentation>
                          </xs:annotation>
                        </xs:element>
                        <xs:element name="Name" type="Label">
                          <xs:annotation>
                            <xs:documentation xml:lang="en">Full organization or corporate name in multiple languages (en: 'Botanical Garden of ...', de: 'Botanischer Garten von ...'). (vCard:Org.OrgName). The Label mechanism also supports acronyms / abbreviations (no vCard equivalent!).</xs:documentation>
                          </xs:annotation>
                        </xs:element>
                      </xs:sequence>
                    </xs:complexType>
                  </xs:element>
                </xs:sequence>
              </xs:complexType>
            </xs:element>
            <xs:element name="LegalStatements" type="LegalStatements" minOccurs="0">
              <xs:annotation>
                <xs:documentation xml:lang="en">Container element for legal statements regarding the data set.</xs:documentation>
              </xs:annotation>
            </xs:element>
            <xs:element name="Units">
              <xs:annotation>
                <xs:documentation xml:lang="en">A container for one or more unit data records from the gathering</xs:documentation>
              </xs:annotation>
              <xs:complexType>
                <xs:sequence>
                  <xs:element name="Unit" type="Unit" maxOccurs="unbounded" sawsdl:modelReference="http://rs.tdwg.org/abcd/terms/Unit">
                    <xs:annotation>
                      <xs:documentation xml:lang="en">A container for all data referring to a unit (specimen or observation record)</xs:documentation>
                    </xs:annotation>
                  </xs:element>
                </xs:sequence>
              </xs:complexType>
            </xs:element>
          </xs:sequence>
        </xs:complexType>
      </xs:element>
    </xs:sequence>
  </xs:complexType>
</xs:element>
Element DataSets / DataSet
Namespace http://www.tdwg.org/schemas/abcd/3.0_zoology
Annotations
A dataset containing unit data and their shared metadata elements.
Diagram
Diagram ABCD_3_0_zoology_xsd.tmp#DataSets_DataSets_DataSet_TechnicalContacts ABCD_3_0_zoology_xsd.tmp#DataSets_DataSets_DataSet_ContentContacts ABCD_3_0_zoology_xsd.tmp#DataSets_DataSets_DataSet_Description ABCD_3_0_zoology_xsd.tmp#DataSets_DataSets_DataSet_DateModified ABCD_3_0_zoology_xsd.tmp#DataSets_DataSets_DataSet_Owners ABCD_3_0_zoology_xsd.tmp#DataSets_DataSets_DataSet_LegalStatements ABCD_3_0_zoology_xsd.tmp#DataSets_DataSets_DataSet_Units
Properties
content complex
maxOccurs unbounded
Model
Children ContentContacts, DateModified, Description, LegalStatements, Owners, TechnicalContacts, Units
Instance
<DataSet xmlns="http://www.tdwg.org/schemas/abcd/3.0_zoology">
  <TechnicalContacts>{0,1}</TechnicalContacts>
  <ContentContacts>{1,1}</ContentContacts>
  <Description>{1,1}</Description>
  <DateModified>{1,1}</DateModified>
  <Owners>{0,1}</Owners>
  <LegalStatements>{0,1}</LegalStatements>
  <Units>{1,1}</Units>
</DataSet>
Source
<xs:element name="DataSet" maxOccurs="unbounded" sawsdl:modelReference="http://rs.tdwg.org/abcd/terms/DataSet">
  <xs:annotation>
    <xs:documentation xml:lang="en">A dataset containing unit data and their shared metadata elements.</xs:documentation>
  </xs:annotation>
  <xs:complexType>
    <xs:sequence>
      <xs:element name="TechnicalContacts" minOccurs="0">
        <xs:annotation>
          <xs:documentation xml:lang="en">Container element for the technical contacts responsilbe for the data set.</xs:documentation>
        </xs:annotation>
        <xs:complexType>
          <xs:sequence>
            <xs:element name="TechnicalContact" type="String255" maxOccurs="unbounded" sawsdl:modelReference="http://rs.tdwg.org/abcd/terms/emailAddress">
              <xs:annotation>
                <xs:documentation xml:lang="en">A technical contact normally representing the agent acting as the publisher of the dataset in the network.</xs:documentation>
              </xs:annotation>
            </xs:element>
          </xs:sequence>
        </xs:complexType>
      </xs:element>
      <xs:element name="ContentContacts">
        <xs:annotation>
          <xs:documentation xml:lang="en">Questions and feedback about data, or restrictions on use of the data should be directed here. This contact normally represents the agent acting as the original supplier or custodian of the dataset. If a content contact is given on the unit-level, that one should be used for end-user purposes. The element is unbounded to provide for alternative contacts (vacation etc.).</xs:documentation>
        </xs:annotation>
        <xs:complexType>
          <xs:sequence>
            <xs:element name="ContentContact" type="String255" maxOccurs="unbounded" sawsdl:modelReference="http://rs.tdwg.org/abcd/terms/emailAddress">
              <xs:annotation>
                <xs:documentation xml:lang="en">An administrative contact usually representing the agent acting as the original supplier or custodian of the dataset.</xs:documentation>
              </xs:annotation>
            </xs:element>
          </xs:sequence>
        </xs:complexType>
      </xs:element>
      <xs:element name="Description">
        <xs:annotation>
          <xs:documentation xml:lang="en">Dublin Core conformant elements describing the content of the data source queried, representation in different languages possible</xs:documentation>
        </xs:annotation>
        <xs:complexType>
          <xs:sequence>
            <xs:element name="Representation" type="MetadataDescriptionRepr" maxOccurs="unbounded">
              <xs:annotation>
                <xs:documentation xml:lang="en">The description in a specified language. Only one representation should be delivered for each language. [ATTR: language]</xs:documentation>
              </xs:annotation>
            </xs:element>
          </xs:sequence>
        </xs:complexType>
      </xs:element>
      <xs:element name="DateModified" type="DateTimeISO" sawsdl:modelReference="http://rs.tdwg.org/abcd/mappings/DateModified">
        <xs:annotation>
          <xs:documentation xml:lang="en">Date or DateTime when the last modification of the dataset was made. Expressed in a variant of the W3C DateTime format (subset of ISO 8601). The formatting holds to the W3C DateTime format (https://www.w3.org/TR/NOTE-datetime) with the exception, that the time zone designator can be omitted (though it is highly recommended). If in online data sources the provider can not assess this, the current date/time may be substituted. For legacy data this may be set to the file date of imported data, or estimated. Note that experience shows that the information provided here is often unreliable, because providers tend to disregard updating this information. Maps to Dublin-Core standard element "Date.Modified".</xs:documentation>
        </xs:annotation>
      </xs:element>
      <xs:element name="Owners" minOccurs="0">
        <xs:annotation>
          <xs:documentation xml:lang="en">Entities having legal possession of the data collection content. Here defined for the entire data collection, not for individual units. If an owner statement is present on the unit level, it should override this dataset-level statement.</xs:documentation>
        </xs:annotation>
        <xs:complexType>
          <xs:sequence>
            <xs:element name="Owner" maxOccurs="unbounded" sawsdl:modelReference="http://rs.tdwg.org/abcd/mappings/Owner http://rs.tdwg.org/abcd/mappings/DataSet-Owner">
              <xs:annotation>
                <xs:documentation xml:lang="en">Entity having legal possession of the data collection content.</xs:documentation>
              </xs:annotation>
              <xs:complexType>
                <xs:sequence>
                  <xs:element name="LogoURL" type="xs:anyURI" minOccurs="0" sawsdl:modelReference="http://rs.tdwg.org/abcd/mappings/Organization-LogoURL">
                    <xs:annotation>
                      <xs:documentation xml:lang="en">URL of a logo image.</xs:documentation>
                    </xs:annotation>
                  </xs:element>
                  <xs:element name="ResourceURI" type="xs:anyURI" minOccurs="0" sawsdl:modelReference="http://rs.tdwg.org/abcd/mappings/Contact-ResourceURI">
                    <xs:annotation>
                      <xs:documentation xml:lang="en">An optional, preferably resolvable URI to uniquely identify a contact.</xs:documentation>
                    </xs:annotation>
                  </xs:element>
                  <xs:element name="Name" type="Label">
                    <xs:annotation>
                      <xs:documentation xml:lang="en">Full organization or corporate name in multiple languages (en: 'Botanical Garden of ...', de: 'Botanischer Garten von ...'). (vCard:Org.OrgName). The Label mechanism also supports acronyms / abbreviations (no vCard equivalent!).</xs:documentation>
                    </xs:annotation>
                  </xs:element>
                </xs:sequence>
              </xs:complexType>
            </xs:element>
          </xs:sequence>
        </xs:complexType>
      </xs:element>
      <xs:element name="LegalStatements" type="LegalStatements" minOccurs="0">
        <xs:annotation>
          <xs:documentation xml:lang="en">Container element for legal statements regarding the data set.</xs:documentation>
        </xs:annotation>
      </xs:element>
      <xs:element name="Units">
        <xs:annotation>
          <xs:documentation xml:lang="en">A container for one or more unit data records from the gathering</xs:documentation>
        </xs:annotation>
        <xs:complexType>
          <xs:sequence>
            <xs:element name="Unit" type="Unit" maxOccurs="unbounded" sawsdl:modelReference="http://rs.tdwg.org/abcd/terms/Unit">
              <xs:annotation>
                <xs:documentation xml:lang="en">A container for all data referring to a unit (specimen or observation record)</xs:documentation>
              </xs:annotation>
            </xs:element>
          </xs:sequence>
        </xs:complexType>
      </xs:element>
    </xs:sequence>
  </xs:complexType>
</xs:element>
Element DataSets / DataSet / TechnicalContacts
Namespace http://www.tdwg.org/schemas/abcd/3.0_zoology
Annotations
Container element for the technical contacts responsilbe for the data set.
Diagram
Diagram ABCD_3_0_zoology_xsd.tmp#DataSets_DataSets_DataSet_DataSets_DataSets_DataSet_TechnicalContacts_TechnicalContact
Properties
content complex
minOccurs 0
Model
Children TechnicalContact
Instance
<TechnicalContacts xmlns="http://www.tdwg.org/schemas/abcd/3.0_zoology">
  <TechnicalContact>{1,unbounded}</TechnicalContact>
</TechnicalContacts>
Source
<xs:element name="TechnicalContacts" minOccurs="0">
  <xs:annotation>
    <xs:documentation xml:lang="en">Container element for the technical contacts responsilbe for the data set.</xs:documentation>
  </xs:annotation>
  <xs:complexType>
    <xs:sequence>
      <xs:element name="TechnicalContact" type="String255" maxOccurs="unbounded" sawsdl:modelReference="http://rs.tdwg.org/abcd/terms/emailAddress">
        <xs:annotation>
          <xs:documentation xml:lang="en">A technical contact normally representing the agent acting as the publisher of the dataset in the network.</xs:documentation>
        </xs:annotation>
      </xs:element>
    </xs:sequence>
  </xs:complexType>
</xs:element>
Element DataSets / DataSet / TechnicalContacts / TechnicalContact
Namespace http://www.tdwg.org/schemas/abcd/3.0_zoology
Annotations
A technical contact normally representing the agent acting as the publisher of the dataset in the network.
Diagram
Diagram ABCD_3_0_zoology_xsd.tmp#String255
Type String255
Properties
content simple
maxOccurs unbounded
Facets
whiteSpace collapse
minLength 1
maxLength 255
Source
<xs:element name="TechnicalContact" type="String255" maxOccurs="unbounded" sawsdl:modelReference="http://rs.tdwg.org/abcd/terms/emailAddress">
  <xs:annotation>
    <xs:documentation xml:lang="en">A technical contact normally representing the agent acting as the publisher of the dataset in the network.</xs:documentation>
  </xs:annotation>
</xs:element>
Element DataSets / DataSet / ContentContacts
Namespace http://www.tdwg.org/schemas/abcd/3.0_zoology
Annotations
Questions and feedback about data, or restrictions on use of the data should be directed here. This contact normally represents the agent acting as the original supplier or custodian of the dataset. If a content contact is given on the unit-level, that one should be used for end-user purposes. The element is unbounded to provide for alternative contacts (vacation etc.).
Diagram
Diagram ABCD_3_0_zoology_xsd.tmp#DataSets_DataSets_DataSet_DataSets_DataSets_DataSet_ContentContacts_ContentContact
Properties
content complex
Model
Children ContentContact
Instance
<ContentContacts xmlns="http://www.tdwg.org/schemas/abcd/3.0_zoology">
  <ContentContact>{1,unbounded}</ContentContact>
</ContentContacts>
Source
<xs:element name="ContentContacts">
  <xs:annotation>
    <xs:documentation xml:lang="en">Questions and feedback about data, or restrictions on use of the data should be directed here. This contact normally represents the agent acting as the original supplier or custodian of the dataset. If a content contact is given on the unit-level, that one should be used for end-user purposes. The element is unbounded to provide for alternative contacts (vacation etc.).</xs:documentation>
  </xs:annotation>
  <xs:complexType>
    <xs:sequence>
      <xs:element name="ContentContact" type="String255" maxOccurs="unbounded" sawsdl:modelReference="http://rs.tdwg.org/abcd/terms/emailAddress">
        <xs:annotation>
          <xs:documentation xml:lang="en">An administrative contact usually representing the agent acting as the original supplier or custodian of the dataset.</xs:documentation>
        </xs:annotation>
      </xs:element>
    </xs:sequence>
  </xs:complexType>
</xs:element>
Element DataSets / DataSet / ContentContacts / ContentContact
Namespace http://www.tdwg.org/schemas/abcd/3.0_zoology
Annotations
An administrative contact usually representing the agent acting as the original supplier or custodian of the dataset.
Diagram
Diagram ABCD_3_0_zoology_xsd.tmp#String255
Type String255
Properties
content simple
maxOccurs unbounded
Facets
whiteSpace collapse
minLength 1
maxLength 255
Source
<xs:element name="ContentContact" type="String255" maxOccurs="unbounded" sawsdl:modelReference="http://rs.tdwg.org/abcd/terms/emailAddress">
  <xs:annotation>
    <xs:documentation xml:lang="en">An administrative contact usually representing the agent acting as the original supplier or custodian of the dataset.</xs:documentation>
  </xs:annotation>
</xs:element>
Element DataSets / DataSet / Description
Namespace http://www.tdwg.org/schemas/abcd/3.0_zoology
Annotations
Dublin Core conformant elements describing the content of the data source queried, representation in different languages possible
Diagram
Diagram ABCD_3_0_zoology_xsd.tmp#DataSets_DataSets_DataSet_DataSets_DataSets_DataSet_Description_Representation
Properties
content complex
Model
Children Representation
Instance
<Description xmlns="http://www.tdwg.org/schemas/abcd/3.0_zoology">
  <Representation language="">{1,unbounded}</Representation>
</Description>
Source
<xs:element name="Description">
  <xs:annotation>
    <xs:documentation xml:lang="en">Dublin Core conformant elements describing the content of the data source queried, representation in different languages possible</xs:documentation>
  </xs:annotation>
  <xs:complexType>
    <xs:sequence>
      <xs:element name="Representation" type="MetadataDescriptionRepr" maxOccurs="unbounded">
        <xs:annotation>
          <xs:documentation xml:lang="en">The description in a specified language. Only one representation should be delivered for each language. [ATTR: language]</xs:documentation>
        </xs:annotation>
      </xs:element>
    </xs:sequence>
  </xs:complexType>
</xs:element>
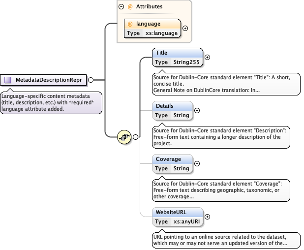
Element DataSets / DataSet / Description / Representation
Namespace http://www.tdwg.org/schemas/abcd/3.0_zoology
Annotations
The description in a specified language. Only one representation should be delivered for each language. [ATTR: language]
Diagram
Diagram ABCD_3_0_zoology_xsd.tmp#MetadataDescriptionRepr_language ABCD_3_0_zoology_xsd.tmp#MetadataDescriptionRepr_Title ABCD_3_0_zoology_xsd.tmp#MetadataDescriptionRepr_Details ABCD_3_0_zoology_xsd.tmp#MetadataDescriptionRepr_Coverage ABCD_3_0_zoology_xsd.tmp#MetadataDescriptionRepr_WebsiteURL ABCD_3_0_zoology_xsd.tmp#MetadataDescriptionRepr
Type MetadataDescriptionRepr
Properties
content complex
maxOccurs unbounded
Model
Children Coverage, Details, Title, WebsiteURL
Instance
<Representation language="" xmlns="http://www.tdwg.org/schemas/abcd/3.0_zoology">
  <Title>{1,1}</Title>
  <Details>{0,1}</Details>
  <Coverage>{0,1}</Coverage>
  <WebsiteURL>{0,1}</WebsiteURL>
</Representation>
Attributes
QName Type Use
language xs:language required
Source
<xs:element name="Representation" type="MetadataDescriptionRepr" maxOccurs="unbounded">
  <xs:annotation>
    <xs:documentation xml:lang="en">The description in a specified language. Only one representation should be delivered for each language. [ATTR: language]</xs:documentation>
  </xs:annotation>
</xs:element>
Element MetadataDescriptionRepr / Title
Namespace http://www.tdwg.org/schemas/abcd/3.0_zoology
Annotations
Source for Dublin-Core standard element "Title": A short, concise title.
General Note on DublinCore translation: In addition to those that can be transformed from UBIF metadata, an additional DC.Type='dataset' should be added.
Diagram
Diagram ABCD_3_0_zoology_xsd.tmp#String255
Type String255
Properties
content simple
Facets
whiteSpace collapse
minLength 1
maxLength 255
Source
<xs:element name="Title" type="String255" sawsdl:modelReference="http://rs.tdwg.org/abcd/terms/title http://rs.tdwg.org/abcd/mappings/DataSet-Title">
  <xs:annotation>
    <xs:documentation xml:lang="en">Source for Dublin-Core standard element "Title": A short, concise title.</xs:documentation>
    <xs:documentation xml:lang="en">General Note on DublinCore translation: In addition to those that can be transformed from UBIF metadata, an additional DC.Type='dataset' should be added.</xs:documentation>
  </xs:annotation>
</xs:element>
Element MetadataDescriptionRepr / Details
Namespace http://www.tdwg.org/schemas/abcd/3.0_zoology
Annotations
Source for Dublin-Core standard element "Description": Free-form text containing a longer description of the project.
Diagram
Diagram ABCD_3_0_zoology_xsd.tmp#String
Type String
Properties
content simple
minOccurs 0
Facets
whiteSpace collapse
minLength 1
Source
<xs:element name="Details" type="String" minOccurs="0" sawsdl:modelReference="http://rs.tdwg.org/abcd/terms/notes">
  <xs:annotation>
    <xs:documentation xml:lang="en">Source for Dublin-Core standard element "Description": Free-form text containing a longer description of the project.</xs:documentation>
  </xs:annotation>
</xs:element>
Element MetadataDescriptionRepr / Coverage
Namespace http://www.tdwg.org/schemas/abcd/3.0_zoology
Annotations
Source for Dublin-Core standard element "Coverage": Free-form text describing geographic, taxonomic, or other coverage aspects of terminology or descriptions available in the current project.
Diagram
Diagram ABCD_3_0_zoology_xsd.tmp#String
Type String
Properties
content simple
minOccurs 0
Facets
whiteSpace collapse
minLength 1
Source
<xs:element name="Coverage" type="String" minOccurs="0" sawsdl:modelReference="http://rs.tdwg.org/abcd/terms/coverage">
  <xs:annotation>
    <xs:documentation xml:lang="en">Source for Dublin-Core standard element "Coverage": Free-form text describing geographic, taxonomic, or other coverage aspects of terminology or descriptions available in the current project.</xs:documentation>
  </xs:annotation>
</xs:element>
Element MetadataDescriptionRepr / WebsiteURL
Namespace http://www.tdwg.org/schemas/abcd/3.0_zoology
Annotations
URL pointing to an online source related to the dataset, which may or may not serve an updated version of the description data.
Diagram
Diagram
Type xs:anyURI
Properties
content simple
minOccurs 0
Source
<xs:element name="WebsiteURL" type="xs:anyURI" minOccurs="0" sawsdl:modelReference="http://rs.tdwg.org/abcd/terms/websiteURL http://rs.tdwg.org/abcd/mappings/DataSet-WebsiteURL">
  <xs:annotation>
    <xs:documentation xml:lang="en">URL pointing to an online source related to the dataset, which may or may not serve an updated version of the description data.</xs:documentation>
  </xs:annotation>
</xs:element>
Element DataSets / DataSet / DateModified
Namespace http://www.tdwg.org/schemas/abcd/3.0_zoology
Annotations
Date or DateTime when the last modification of the dataset was made. Expressed in a variant of the W3C DateTime format (subset of ISO 8601). The formatting holds to the W3C DateTime format (https://www.w3.org/TR/NOTE-datetime) with the exception, that the time zone designator can be omitted (though it is highly recommended). If in online data sources the provider can not assess this, the current date/time may be substituted. For legacy data this may be set to the file date of imported data, or estimated. Note that experience shows that the information provided here is often unreliable, because providers tend to disregard updating this information. Maps to Dublin-Core standard element "Date.Modified".
Diagram
Diagram ABCD_3_0_zoology_xsd.tmp#DateTimeISO
Type DateTimeISO
Properties
content simple
Facets
pattern ((1(5(8[3-9]|9\d)|[6789]\d\d))|(20\d\d))(-((0[1-9]|1[012])(-(0[1-9]|1\d|2[0-8])(T(0\d|1\d|2[0-3])(:[0-5]\d(:[0-5]\d(.\d+)?)?)?(Z|[+\-](0\d|1[12])(:[0-5]\d)?)?)?)?|(0[13-9]|1[012])-(29|30)(T(0\d|1\d|2[0-3])(:[0-5]\d(:[0-5]\d(.\d+)?)?)?(Z|[+\-](0\d|1[12])(:[0-5]\d)?)?)?|(0[13578]|1[02])-31(T(0\d|1\d|2[0-3])(:[0-5]\d(:[0-5]\d(.\d+)?)?)?(Z|[+\-](0\d|1[12])(:[0-5]\d)?)?)?))?|((15(8[48]|9[26]))|(1[6-9](0[48]|[2468][048]|[13579][26])|20(0[48]|[2468][048]|[13579][26]))|((16|20)00))-02-29(T(\d|1\d|2[0-3])(:[0-5]\d(:[0-5]\d(.\d+)?)?)?(Z|[+\-](0\d|1[12])(:[0-5]\d)?)?)?
Source
<xs:element name="DateModified" type="DateTimeISO" sawsdl:modelReference="http://rs.tdwg.org/abcd/mappings/DateModified">
  <xs:annotation>
    <xs:documentation xml:lang="en">Date or DateTime when the last modification of the dataset was made. Expressed in a variant of the W3C DateTime format (subset of ISO 8601). The formatting holds to the W3C DateTime format (https://www.w3.org/TR/NOTE-datetime) with the exception, that the time zone designator can be omitted (though it is highly recommended). If in online data sources the provider can not assess this, the current date/time may be substituted. For legacy data this may be set to the file date of imported data, or estimated. Note that experience shows that the information provided here is often unreliable, because providers tend to disregard updating this information. Maps to Dublin-Core standard element "Date.Modified".</xs:documentation>
  </xs:annotation>
</xs:element>
Element DataSets / DataSet / Owners
Namespace http://www.tdwg.org/schemas/abcd/3.0_zoology
Annotations
Entities having legal possession of the data collection content. Here defined for the entire data collection, not for individual units. If an owner statement is present on the unit level, it should override this dataset-level statement.
Diagram
Diagram ABCD_3_0_zoology_xsd.tmp#DataSets_DataSets_DataSet_DataSets_DataSets_DataSet_Owners_Owner
Properties
content complex
minOccurs 0
Model
Children Owner
Instance
<Owners xmlns="http://www.tdwg.org/schemas/abcd/3.0_zoology">
  <Owner>{1,unbounded}</Owner>
</Owners>
Source
<xs:element name="Owners" minOccurs="0">
  <xs:annotation>
    <xs:documentation xml:lang="en">Entities having legal possession of the data collection content. Here defined for the entire data collection, not for individual units. If an owner statement is present on the unit level, it should override this dataset-level statement.</xs:documentation>
  </xs:annotation>
  <xs:complexType>
    <xs:sequence>
      <xs:element name="Owner" maxOccurs="unbounded" sawsdl:modelReference="http://rs.tdwg.org/abcd/mappings/Owner http://rs.tdwg.org/abcd/mappings/DataSet-Owner">
        <xs:annotation>
          <xs:documentation xml:lang="en">Entity having legal possession of the data collection content.</xs:documentation>
        </xs:annotation>
        <xs:complexType>
          <xs:sequence>
            <xs:element name="LogoURL" type="xs:anyURI" minOccurs="0" sawsdl:modelReference="http://rs.tdwg.org/abcd/mappings/Organization-LogoURL">
              <xs:annotation>
                <xs:documentation xml:lang="en">URL of a logo image.</xs:documentation>
              </xs:annotation>
            </xs:element>
            <xs:element name="ResourceURI" type="xs:anyURI" minOccurs="0" sawsdl:modelReference="http://rs.tdwg.org/abcd/mappings/Contact-ResourceURI">
              <xs:annotation>
                <xs:documentation xml:lang="en">An optional, preferably resolvable URI to uniquely identify a contact.</xs:documentation>
              </xs:annotation>
            </xs:element>
            <xs:element name="Name" type="Label">
              <xs:annotation>
                <xs:documentation xml:lang="en">Full organization or corporate name in multiple languages (en: 'Botanical Garden of ...', de: 'Botanischer Garten von ...'). (vCard:Org.OrgName). The Label mechanism also supports acronyms / abbreviations (no vCard equivalent!).</xs:documentation>
              </xs:annotation>
            </xs:element>
          </xs:sequence>
        </xs:complexType>
      </xs:element>
    </xs:sequence>
  </xs:complexType>
</xs:element>
Element DataSets / DataSet / Owners / Owner
Namespace http://www.tdwg.org/schemas/abcd/3.0_zoology
Annotations
Entity having legal possession of the data collection content.
Diagram
Diagram ABCD_3_0_zoology_xsd.tmp#DataSets_DataSets_DataSet_DataSets_DataSets_DataSet_Owners_DataSets_DataSets_DataSet_DataSets_DataSets_DataSet_Owners_Owner_LogoURL ABCD_3_0_zoology_xsd.tmp#DataSets_DataSets_DataSet_DataSets_DataSets_DataSet_Owners_DataSets_DataSets_DataSet_DataSets_DataSets_DataSet_Owners_Owner_ResourceURI ABCD_3_0_zoology_xsd.tmp#DataSets_DataSets_DataSet_DataSets_DataSets_DataSet_Owners_DataSets_DataSets_DataSet_DataSets_DataSets_DataSet_Owners_Owner_Name
Properties
content complex
maxOccurs unbounded
Model
Children LogoURL, Name, ResourceURI
Instance
<Owner xmlns="http://www.tdwg.org/schemas/abcd/3.0_zoology">
  <LogoURL>{0,1}</LogoURL>
  <ResourceURI>{0,1}</ResourceURI>
  <Name>{1,1}</Name>
</Owner>
Source
<xs:element name="Owner" maxOccurs="unbounded" sawsdl:modelReference="http://rs.tdwg.org/abcd/mappings/Owner http://rs.tdwg.org/abcd/mappings/DataSet-Owner">
  <xs:annotation>
    <xs:documentation xml:lang="en">Entity having legal possession of the data collection content.</xs:documentation>
  </xs:annotation>
  <xs:complexType>
    <xs:sequence>
      <xs:element name="LogoURL" type="xs:anyURI" minOccurs="0" sawsdl:modelReference="http://rs.tdwg.org/abcd/mappings/Organization-LogoURL">
        <xs:annotation>
          <xs:documentation xml:lang="en">URL of a logo image.</xs:documentation>
        </xs:annotation>
      </xs:element>
      <xs:element name="ResourceURI" type="xs:anyURI" minOccurs="0" sawsdl:modelReference="http://rs.tdwg.org/abcd/mappings/Contact-ResourceURI">
        <xs:annotation>
          <xs:documentation xml:lang="en">An optional, preferably resolvable URI to uniquely identify a contact.</xs:documentation>
        </xs:annotation>
      </xs:element>
      <xs:element name="Name" type="Label">
        <xs:annotation>
          <xs:documentation xml:lang="en">Full organization or corporate name in multiple languages (en: 'Botanical Garden of ...', de: 'Botanischer Garten von ...'). (vCard:Org.OrgName). The Label mechanism also supports acronyms / abbreviations (no vCard equivalent!).</xs:documentation>
        </xs:annotation>
      </xs:element>
    </xs:sequence>
  </xs:complexType>
</xs:element>
Element DataSets / DataSet / Owners / Owner / LogoURL
Namespace http://www.tdwg.org/schemas/abcd/3.0_zoology
Annotations
URL of a logo image.
Diagram
Diagram
Type xs:anyURI
Properties
content simple
minOccurs 0
Source
<xs:element name="LogoURL" type="xs:anyURI" minOccurs="0" sawsdl:modelReference="http://rs.tdwg.org/abcd/mappings/Organization-LogoURL">
  <xs:annotation>
    <xs:documentation xml:lang="en">URL of a logo image.</xs:documentation>
  </xs:annotation>
</xs:element>
Element DataSets / DataSet / Owners / Owner / ResourceURI
Namespace http://www.tdwg.org/schemas/abcd/3.0_zoology
Annotations
An optional, preferably resolvable URI to uniquely identify a contact.
Diagram
Diagram
Type xs:anyURI
Properties
content simple
minOccurs 0
Source
<xs:element name="ResourceURI" type="xs:anyURI" minOccurs="0" sawsdl:modelReference="http://rs.tdwg.org/abcd/mappings/Contact-ResourceURI">
  <xs:annotation>
    <xs:documentation xml:lang="en">An optional, preferably resolvable URI to uniquely identify a contact.</xs:documentation>
  </xs:annotation>
</xs:element>
Element DataSets / DataSet / Owners / Owner / Name
Namespace http://www.tdwg.org/schemas/abcd/3.0_zoology
Annotations
Full organization or corporate name in multiple languages (en: 'Botanical Garden of ...', de: 'Botanischer Garten von ...'). (vCard:Org.OrgName). The Label mechanism also supports acronyms / abbreviations (no vCard equivalent!).
Diagram
Diagram ABCD_3_0_zoology_xsd.tmp#Label_Representation ABCD_3_0_zoology_xsd.tmp#Label
Type Label
Properties
content complex
Model
Children Representation
Instance
<Name xmlns="http://www.tdwg.org/schemas/abcd/3.0_zoology">
  <Representation language="">{1,unbounded}</Representation>
</Name>
Source
<xs:element name="Name" type="Label">
  <xs:annotation>
    <xs:documentation xml:lang="en">Full organization or corporate name in multiple languages (en: 'Botanical Garden of ...', de: 'Botanischer Garten von ...'). (vCard:Org.OrgName). The Label mechanism also supports acronyms / abbreviations (no vCard equivalent!).</xs:documentation>
  </xs:annotation>
</xs:element>
Element Label / Representation
Namespace http://www.tdwg.org/schemas/abcd/3.0_zoology
Annotations
Language-specific label representation [ATTR: language]
Diagram
Diagram ABCD_3_0_zoology_xsd.tmp#LabelRepr_language ABCD_3_0_zoology_xsd.tmp#LabelRepr_Text ABCD_3_0_zoology_xsd.tmp#LabelRepr_Abbreviation ABCD_3_0_zoology_xsd.tmp#LabelRepr
Type extension of LabelRepr
Type hierarchy
Properties
content complex
maxOccurs unbounded
Model
Children Abbreviation, Text
Instance
<Representation language="" xmlns="http://www.tdwg.org/schemas/abcd/3.0_zoology">
  <Text>{1,1}</Text>
  <Abbreviation>{0,1}</Abbreviation>
</Representation>
Attributes
QName Type Use
language xs:language required
Source
<xs:element name="Representation" maxOccurs="unbounded">
  <xs:annotation>
    <xs:documentation xml:lang="en">Language-specific label representation [ATTR: language]</xs:documentation>
  </xs:annotation>
  <xs:complexType>
    <xs:complexContent>
      <xs:extension base="LabelRepr"/>
    </xs:complexContent>
  </xs:complexType>
</xs:element>
Element LabelRepr / Text
Namespace http://www.tdwg.org/schemas/abcd/3.0_zoology
Annotations
Label text in a specific language.
Diagram
Diagram ABCD_3_0_zoology_xsd.tmp#String255
Type String255
Properties
content simple
Facets
whiteSpace collapse
minLength 1
maxLength 255
Source
<xs:element name="Text" type="String255" sawsdl:modelReference="http://rs.tdwg.org/abcd/mappings/Organization-Name">
  <xs:annotation>
    <xs:documentation xml:lang="en">Label text in a specific language.</xs:documentation>
  </xs:annotation>
</xs:element>
Element LabelRepr / Abbreviation
Namespace http://www.tdwg.org/schemas/abcd/3.0_zoology
Annotations
Restricted to 50 characters maximum length, including blanks (recommended to be shorter!). Label abbreviations are especially important when displaying information in a tabular format.
Diagram
Diagram ABCD_3_0_zoology_xsd.tmp#String50
Type String50
Properties
content simple
minOccurs 0
Facets
whiteSpace collapse
minLength 1
maxLength 50
Source
<xs:element name="Abbreviation" type="String50" minOccurs="0" sawsdl:modelReference="http://rs.tdwg.org/abcd/terms/abbreviation">
  <xs:annotation>
    <xs:documentation xml:lang="en">Restricted to 50 characters maximum length, including blanks (recommended to be shorter!). Label abbreviations are especially important when displaying information in a tabular format.</xs:documentation>
  </xs:annotation>
</xs:element>
Element DataSets / DataSet / LegalStatements
Namespace http://www.tdwg.org/schemas/abcd/3.0_zoology
Annotations
Container element for legal statements regarding the data set.
Diagram
Diagram ABCD_3_0_zoology_xsd.tmp#LegalStatements_Licenses ABCD_3_0_zoology_xsd.tmp#LegalStatements_Acknowledgements ABCD_3_0_zoology_xsd.tmp#LegalStatements_SuggestedCitations ABCD_3_0_zoology_xsd.tmp#LegalStatements_OtherLegalStatements ABCD_3_0_zoology_xsd.tmp#LegalStatements
Type LegalStatements
Properties
content complex
minOccurs 0
Model
Children Acknowledgements, Licenses, OtherLegalStatements, SuggestedCitations
Instance
<LegalStatements xmlns="http://www.tdwg.org/schemas/abcd/3.0_zoology">
  <Licenses>{0,1}</Licenses>
  <Acknowledgements>{0,1}</Acknowledgements>
  <SuggestedCitations>{0,1}</SuggestedCitations>
  <OtherLegalStatements>{0,1}</OtherLegalStatements>
</LegalStatements>
Source
<xs:element name="LegalStatements" type="LegalStatements" minOccurs="0">
  <xs:annotation>
    <xs:documentation xml:lang="en">Container element for legal statements regarding the data set.</xs:documentation>
  </xs:annotation>
</xs:element>
Element LegalStatements / Licenses
Namespace http://www.tdwg.org/schemas/abcd/3.0_zoology
Annotations
Container element for one to several statements, normally representing different language representations of the same content.
Diagram
Diagram ABCD_3_0_zoology_xsd.tmp#LegalStatements_LegalStatements_Licenses_License
Properties
content complex
minOccurs 0
Model
Children License
Instance
<Licenses xmlns="http://www.tdwg.org/schemas/abcd/3.0_zoology">
  <License language="">{1,unbounded}</License>
</Licenses>
Source
<xs:element name="Licenses" minOccurs="0">
  <xs:annotation>
    <xs:documentation xml:lang="en">Container element for one to several statements, normally representing different language representations of the same content.</xs:documentation>
  </xs:annotation>
  <xs:complexType>
    <xs:sequence>
      <xs:element name="License" type="LegalStatement" maxOccurs="unbounded" sawsdl:modelReference="http://rs.tdwg.org/abcd/mappings/License">
        <xs:annotation>
          <xs:documentation xml:lang="en">To be used if data are placed under a public license (GPL, GFDL, OpenDocument). Placing data under a public license while maintaining copyright is recommended!</xs:documentation>
        </xs:annotation>
      </xs:element>
    </xs:sequence>
  </xs:complexType>
</xs:element>
Element LegalStatements / Licenses / License
Namespace http://www.tdwg.org/schemas/abcd/3.0_zoology
Annotations
To be used if data are placed under a public license (GPL, GFDL, OpenDocument). Placing data under a public license while maintaining copyright is recommended!
Diagram
Diagram ABCD_3_0_zoology_xsd.tmp#LegalStatement_language ABCD_3_0_zoology_xsd.tmp#LegalStatement_Text ABCD_3_0_zoology_xsd.tmp#LegalStatement_ResourceURI ABCD_3_0_zoology_xsd.tmp#LegalStatement
Type LegalStatement
Properties
content complex
maxOccurs unbounded
Model
Children ResourceURI, Text
Instance
<License language="" xmlns="http://www.tdwg.org/schemas/abcd/3.0_zoology">
  <Text>{1,1}</Text>
  <ResourceURI>{0,1}</ResourceURI>
</License>
Attributes
QName Type Use
language xs:language required
Source
<xs:element name="License" type="LegalStatement" maxOccurs="unbounded" sawsdl:modelReference="http://rs.tdwg.org/abcd/mappings/License">
  <xs:annotation>
    <xs:documentation xml:lang="en">To be used if data are placed under a public license (GPL, GFDL, OpenDocument). Placing data under a public license while maintaining copyright is recommended!</xs:documentation>
  </xs:annotation>
</xs:element>
Element LegalStatement / Text
Namespace http://www.tdwg.org/schemas/abcd/3.0_zoology
Annotations
A concise representation of a statement, recommended to be as short as possible, but actual length is unconstrained.
Diagram
Diagram ABCD_3_0_zoology_xsd.tmp#String
Type String
Properties
content simple
Facets
whiteSpace collapse
minLength 1
Source
<xs:element name="Text" type="String" sawsdl:modelReference="http://rs.tdwg.org/abcd/mappings/LegalStatement-Text">
  <xs:annotation>
    <xs:documentation xml:lang="en">A concise representation of a statement, recommended to be as short as possible, but actual length is unconstrained.</xs:documentation>
  </xs:annotation>
</xs:element>
Element LegalStatement / ResourceURI
Namespace http://www.tdwg.org/schemas/abcd/3.0_zoology
Annotations
An optional, preferably resolvable URI to uniquely identify the legal statement.
Diagram
Diagram
Type xs:anyURI
Properties
content simple
minOccurs 0
Source
<xs:element name="ResourceURI" type="xs:anyURI" minOccurs="0" sawsdl:modelReference="http://rs.tdwg.org/abcd/mappings/LegalStatement-ResourceURI">
  <xs:annotation>
    <xs:documentation xml:lang="en">An optional, preferably resolvable URI to uniquely identify the legal statement.</xs:documentation>
  </xs:annotation>
</xs:element>
Element LegalStatements / Acknowledgements
Namespace http://www.tdwg.org/schemas/abcd/3.0_zoology
Annotations
Container element for one to several statements, normally representing different language representations of the same content.
Diagram
Diagram ABCD_3_0_zoology_xsd.tmp#LegalStatements_LegalStatements_Acknowledgements_Acknowledgement
Properties
content complex
minOccurs 0
Model
Children Acknowledgement
Instance
<Acknowledgements xmlns="http://www.tdwg.org/schemas/abcd/3.0_zoology">
  <Acknowledgement language="">{1,unbounded}</Acknowledgement>
</Acknowledgements>
Source
<xs:element name="Acknowledgements" minOccurs="0">
  <xs:annotation>
    <xs:documentation xml:lang="en">Container element for one to several statements, normally representing different language representations of the same content.</xs:documentation>
  </xs:annotation>
  <xs:complexType>
    <xs:sequence>
      <xs:element name="Acknowledgement" type="LegalStatement" maxOccurs="unbounded" sawsdl:modelReference="http://rs.tdwg.org/abcd/mappings/Acknowledgement">
        <xs:annotation>
          <xs:documentation xml:lang="en">A free form text acknowledging support (e. g. grant money, help, permission to reuse published material, etc.)</xs:documentation>
        </xs:annotation>
      </xs:element>
    </xs:sequence>
  </xs:complexType>
</xs:element>
Element LegalStatements / Acknowledgements / Acknowledgement
Namespace http://www.tdwg.org/schemas/abcd/3.0_zoology
Annotations
A free form text acknowledging support (e. g. grant money, help, permission to reuse published material, etc.)
Diagram
Diagram ABCD_3_0_zoology_xsd.tmp#LegalStatement_language ABCD_3_0_zoology_xsd.tmp#LegalStatement_Text ABCD_3_0_zoology_xsd.tmp#LegalStatement_ResourceURI ABCD_3_0_zoology_xsd.tmp#LegalStatement
Type LegalStatement
Properties
content complex
maxOccurs unbounded
Model
Children ResourceURI, Text
Instance
<Acknowledgement language="" xmlns="http://www.tdwg.org/schemas/abcd/3.0_zoology">
  <Text>{1,1}</Text>
  <ResourceURI>{0,1}</ResourceURI>
</Acknowledgement>
Attributes
QName Type Use
language xs:language required
Source
<xs:element name="Acknowledgement" type="LegalStatement" maxOccurs="unbounded" sawsdl:modelReference="http://rs.tdwg.org/abcd/mappings/Acknowledgement">
  <xs:annotation>
    <xs:documentation xml:lang="en">A free form text acknowledging support (e. g. grant money, help, permission to reuse published material, etc.)</xs:documentation>
  </xs:annotation>
</xs:element>
Element LegalStatements / SuggestedCitations
Namespace http://www.tdwg.org/schemas/abcd/3.0_zoology
Annotations
Container element for one to several statements, normally representing different language representations of the same content.
Diagram
Diagram ABCD_3_0_zoology_xsd.tmp#LegalStatements_LegalStatements_SuggestedCitations_SuggestedCitation
Properties
content complex
minOccurs 0
Model
Children SuggestedCitation
Instance
<SuggestedCitations xmlns="http://www.tdwg.org/schemas/abcd/3.0_zoology">
  <SuggestedCitation language="">{1,unbounded}</SuggestedCitation>
</SuggestedCitations>
Source
<xs:element name="SuggestedCitations" minOccurs="0">
  <xs:annotation>
    <xs:documentation xml:lang="en">Container element for one to several statements, normally representing different language representations of the same content.</xs:documentation>
  </xs:annotation>
  <xs:complexType>
    <xs:sequence>
      <xs:element name="SuggestedCitation" type="LegalStatement" maxOccurs="unbounded" sawsdl:modelReference="http://rs.tdwg.org/abcd/mappings/SuggestedCitation">
        <xs:annotation>
          <xs:documentation xml:lang="en">Indicates how this dataset or record should be attributed if used [OBIF 1.0]</xs:documentation>
        </xs:annotation>
      </xs:element>
    </xs:sequence>
  </xs:complexType>
</xs:element>
Element LegalStatements / SuggestedCitations / SuggestedCitation
Namespace http://www.tdwg.org/schemas/abcd/3.0_zoology
Annotations
Indicates how this dataset or record should be attributed if used [OBIF 1.0]
Diagram
Diagram ABCD_3_0_zoology_xsd.tmp#LegalStatement_language ABCD_3_0_zoology_xsd.tmp#LegalStatement_Text ABCD_3_0_zoology_xsd.tmp#LegalStatement_ResourceURI ABCD_3_0_zoology_xsd.tmp#LegalStatement
Type LegalStatement
Properties
content complex
maxOccurs unbounded
Model
Children ResourceURI, Text
Instance
<SuggestedCitation language="" xmlns="http://www.tdwg.org/schemas/abcd/3.0_zoology">
  <Text>{1,1}</Text>
  <ResourceURI>{0,1}</ResourceURI>
</SuggestedCitation>
Attributes
QName Type Use
language xs:language required
Source
<xs:element name="SuggestedCitation" type="LegalStatement" maxOccurs="unbounded" sawsdl:modelReference="http://rs.tdwg.org/abcd/mappings/SuggestedCitation">
  <xs:annotation>
    <xs:documentation xml:lang="en">Indicates how this dataset or record should be attributed if used [OBIF 1.0]</xs:documentation>
  </xs:annotation>
</xs:element>
Element LegalStatements / OtherLegalStatements
Namespace http://www.tdwg.org/schemas/abcd/3.0_zoology
Annotations
Container element for one to several statements, normally representing different language representations of the same content.
Diagram
Diagram ABCD_3_0_zoology_xsd.tmp#LegalStatements_LegalStatements_OtherLegalStatements_OtherLegalStatement
Properties
content complex
minOccurs 0
Model
Children OtherLegalStatement
Instance
<OtherLegalStatements xmlns="http://www.tdwg.org/schemas/abcd/3.0_zoology">
  <OtherLegalStatement language="">{1,unbounded}</OtherLegalStatement>
</OtherLegalStatements>
Source
<xs:element name="OtherLegalStatements" minOccurs="0">
  <xs:annotation>
    <xs:documentation xml:lang="en">Container element for one to several statements, normally representing different language representations of the same content.</xs:documentation>
  </xs:annotation>
  <xs:complexType>
    <xs:sequence>
      <xs:element name="OtherLegalStatement" type="LegalStatement" maxOccurs="unbounded" sawsdl:modelReference="http://rs.tdwg.org/abcd/mappings/OtherLegalStatement">
        <xs:annotation>
          <xs:documentation xml:lang="en">A Legal Statement that can not be classified as License, Acknowledgement or SuggestedCitation such as disclaimers and usage restrictions. Please use the InformationWithheld element to express which kind of information were withheld in the publication of the corresponding instance (e.g. removal of coordinates of threatened species).</xs:documentation>
        </xs:annotation>
      </xs:element>
    </xs:sequence>
  </xs:complexType>
</xs:element>
Element LegalStatements / OtherLegalStatements / OtherLegalStatement
Namespace http://www.tdwg.org/schemas/abcd/3.0_zoology
Annotations
A Legal Statement that can not be classified as License, Acknowledgement or SuggestedCitation such as disclaimers and usage restrictions. Please use the InformationWithheld element to express which kind of information were withheld in the publication of the corresponding instance (e.g. removal of coordinates of threatened species).
Diagram
Diagram ABCD_3_0_zoology_xsd.tmp#LegalStatement_language ABCD_3_0_zoology_xsd.tmp#LegalStatement_Text ABCD_3_0_zoology_xsd.tmp#LegalStatement_ResourceURI ABCD_3_0_zoology_xsd.tmp#LegalStatement
Type LegalStatement
Properties
content complex
maxOccurs unbounded
Model
Children ResourceURI, Text
Instance
<OtherLegalStatement language="" xmlns="http://www.tdwg.org/schemas/abcd/3.0_zoology">
  <Text>{1,1}</Text>
  <ResourceURI>{0,1}</ResourceURI>
</OtherLegalStatement>
Attributes
QName Type Use
language xs:language required
Source
<xs:element name="OtherLegalStatement" type="LegalStatement" maxOccurs="unbounded" sawsdl:modelReference="http://rs.tdwg.org/abcd/mappings/OtherLegalStatement">
  <xs:annotation>
    <xs:documentation xml:lang="en">A Legal Statement that can not be classified as License, Acknowledgement or SuggestedCitation such as disclaimers and usage restrictions. Please use the InformationWithheld element to express which kind of information were withheld in the publication of the corresponding instance (e.g. removal of coordinates of threatened species).</xs:documentation>
  </xs:annotation>
</xs:element>
Element DataSets / DataSet / Units
Namespace http://www.tdwg.org/schemas/abcd/3.0_zoology
Annotations
A container for one or more unit data records from the gathering
Diagram
Diagram ABCD_3_0_zoology_xsd.tmp#DataSets_DataSets_DataSet_DataSets_DataSets_DataSet_Units_Unit
Properties
content complex
Model
Children Unit
Instance
<Units xmlns="http://www.tdwg.org/schemas/abcd/3.0_zoology">
  <Unit>{1,unbounded}</Unit>
</Units>
Source
<xs:element name="Units">
  <xs:annotation>
    <xs:documentation xml:lang="en">A container for one or more unit data records from the gathering</xs:documentation>
  </xs:annotation>
  <xs:complexType>
    <xs:sequence>
      <xs:element name="Unit" type="Unit" maxOccurs="unbounded" sawsdl:modelReference="http://rs.tdwg.org/abcd/terms/Unit">
        <xs:annotation>
          <xs:documentation xml:lang="en">A container for all data referring to a unit (specimen or observation record)</xs:documentation>
        </xs:annotation>
      </xs:element>
    </xs:sequence>
  </xs:complexType>
</xs:element>
Element DataSets / DataSet / Units / Unit
Namespace http://www.tdwg.org/schemas/abcd/3.0_zoology
Annotations
A container for all data referring to a unit (specimen or observation record)
Diagram
Diagram ABCD_3_0_zoology_xsd.tmp#Unit_SourceInstitutionID ABCD_3_0_zoology_xsd.tmp#Unit_ID ABCD_3_0_zoology_xsd.tmp#Unit_FieldNumbers ABCD_3_0_zoology_xsd.tmp#Unit_KindsOfUnit ABCD_3_0_zoology_xsd.tmp#Unit_RecordBasis ABCD_3_0_zoology_xsd.tmp#Unit_DateModified ABCD_3_0_zoology_xsd.tmp#Unit_Notes ABCD_3_0_zoology_xsd.tmp#Unit_Identifications ABCD_3_0_zoology_xsd.tmp#Unit_Preparations ABCD_3_0_zoology_xsd.tmp#Unit_NomenclaturalTypeDesignation ABCD_3_0_zoology_xsd.tmp#Unit_Acquisitions ABCD_3_0_zoology_xsd.tmp#Unit_PreviousUnits ABCD_3_0_zoology_xsd.tmp#Unit_InformationWithheld ABCD_3_0_zoology_xsd.tmp#Unit_Blocked ABCD_3_0_zoology_xsd.tmp#Unit_LoanConditions ABCD_3_0_zoology_xsd.tmp#Unit_LegalStatements ABCD_3_0_zoology_xsd.tmp#Unit_Gathering ABCD_3_0_zoology_xsd.tmp#Unit
Type Unit
Properties
content complex
maxOccurs unbounded
Model
Children Acquisitions, Blocked, DateModified, FieldNumbers, Gathering, ID, Identifications, InformationWithheld, KindsOfUnit, LegalStatements, LoanConditions, NomenclaturalTypeDesignation, Notes, Preparations, PreviousUnits, RecordBasis, SourceInstitutionID
Instance
<Unit xmlns="http://www.tdwg.org/schemas/abcd/3.0_zoology">
  <SourceInstitutionID>{1,1}</SourceInstitutionID>
  <ID>{1,1}</ID>
  <FieldNumbers>{0,1}</FieldNumbers>
  <KindsOfUnit>{0,1}</KindsOfUnit>
  <RecordBasis>{0,1}</RecordBasis>
  <DateModified>{0,1}</DateModified>
  <Notes language="">{0,1}</Notes>
  <Identifications>{0,1}</Identifications>
  <Preparations>{0,1}</Preparations>
  <NomenclaturalTypeDesignation>{0,1}</NomenclaturalTypeDesignation>
  <Acquisitions>{0,1}</Acquisitions>
  <PreviousUnits>{0,1}</PreviousUnits>
  <InformationWithheld language="">{1,unbounded}</InformationWithheld>
  <Blocked>{0,1}</Blocked>
  <LoanConditions>{0,1}</LoanConditions>
  <LegalStatements>{0,1}</LegalStatements>
  <Gathering>{0,1}</Gathering>
</Unit>
Source
<xs:element name="Unit" type="Unit" maxOccurs="unbounded" sawsdl:modelReference="http://rs.tdwg.org/abcd/terms/Unit">
  <xs:annotation>
    <xs:documentation xml:lang="en">A container for all data referring to a unit (specimen or observation record)</xs:documentation>
  </xs:annotation>
</xs:element>
Element Unit / SourceInstitutionID
Namespace http://www.tdwg.org/schemas/abcd/3.0_zoology
Annotations
Unique identifier (code or name) of the institution holding the original data source (first part of record identifier). In specimen collections, this is normally the institution or private holder of the collection itself. For herbaria and botanical gardens, the standard abbreviations should be used.
Diagram
Diagram ABCD_3_0_zoology_xsd.tmp#InstitutionCode
Type InstitutionCode
Properties
content simple
Source
<xs:element name="SourceInstitutionID" type="InstitutionCode" sawsdl:modelReference="http://rs.tdwg.org/abcd/mappings/Unit-SourceInstitutionID">
  <xs:annotation>
    <xs:documentation xml:lang="en">Unique identifier (code or name) of the institution holding the original data source (first part of record identifier). In specimen collections, this is normally the institution or private holder of the collection itself. For herbaria and botanical gardens, the standard abbreviations should be used.</xs:documentation>
  </xs:annotation>
</xs:element>
Element Unit / ID
Namespace http://www.tdwg.org/schemas/abcd/3.0_zoology
Annotations
A unique identifier for the unit record within the data source. Preferably, the ID should be stable in the database, so that it also can be used to find the same record again (e.g. for data exchange purposes). Third part of the record identifier.
Diagram
Diagram ABCD_3_0_zoology_xsd.tmp#String
Type String
Properties
content simple
Facets
whiteSpace collapse
minLength 1
Source
<xs:element name="ID" type="String" sawsdl:modelReference="http://rs.tdwg.org/abcd/mappings/Unit-ID">
  <xs:annotation>
    <xs:documentation xml:lang="en">A unique identifier for the unit record within the data source. Preferably, the ID should be stable in the database, so that it also can be used to find the same record again (e.g. for data exchange purposes). Third part of the record identifier.</xs:documentation>
  </xs:annotation>
</xs:element>
Element Unit / FieldNumbers
Namespace http://www.tdwg.org/schemas/abcd/3.0_zoology
Annotations
The numbers or other identifiers assigned to this Unit by different collectors (Gathering Agents). Commonly referred to as "Collectors Field Number".
Diagram
Diagram ABCD_3_0_zoology_xsd.tmp#Unit_Unit_FieldNumbers_FieldNumber
Properties
content complex
minOccurs 0
Model
Children FieldNumber
Instance
<FieldNumbers xmlns="http://www.tdwg.org/schemas/abcd/3.0_zoology">
  <FieldNumber>{1,unbounded}</FieldNumber>
</FieldNumbers>
Source
<xs:element name="FieldNumbers" minOccurs="0">
  <xs:annotation>
    <xs:documentation xml:lang="en">The numbers or other identifiers assigned to this Unit by different collectors (Gathering Agents). Commonly referred to as "Collectors Field Number".</xs:documentation>
  </xs:annotation>
  <xs:complexType>
    <xs:sequence>
      <xs:element name="FieldNumber" maxOccurs="unbounded" sawsdl:modelReference="http://rs.tdwg.org/abcd/terms/FieldNumber">
        <xs:annotation>
          <xs:documentation xml:lang="en">The number or other identifier assigned to a Unit by a collector (Gathering Agent). Commonly referred to as "Collectors Field Number".</xs:documentation>
        </xs:annotation>
        <xs:complexType>
          <xs:sequence>
            <xs:element name="ID" type="String" sawsdl:modelReference="http://rs.tdwg.org/abcd/mappings/FieldNumber-ID">
              <xs:annotation>
                <xs:documentation xml:lang="en">The assigned field number.</xs:documentation>
              </xs:annotation>
            </xs:element>
            <xs:element name="CollectorName" type="String" minOccurs="0" sawsdl:modelReference="http://rs.tdwg.org/abcd/mappings/FieldNumber-CollectorName">
              <xs:annotation>
                <xs:documentation xml:lang="en">The name of the collector (Gathering Agent) who assigned the field number.</xs:documentation>
              </xs:annotation>
            </xs:element>
          </xs:sequence>
        </xs:complexType>
      </xs:element>
    </xs:sequence>
  </xs:complexType>
</xs:element>
Element Unit / FieldNumbers / FieldNumber
Namespace http://www.tdwg.org/schemas/abcd/3.0_zoology
Annotations
The number or other identifier assigned to a Unit by a collector (Gathering Agent). Commonly referred to as "Collectors Field Number".
Diagram
Diagram ABCD_3_0_zoology_xsd.tmp#Unit_Unit_FieldNumbers_Unit_Unit_FieldNumbers_FieldNumber_ID ABCD_3_0_zoology_xsd.tmp#Unit_Unit_FieldNumbers_Unit_Unit_FieldNumbers_FieldNumber_CollectorName
Properties
content complex
maxOccurs unbounded
Model
Children CollectorName, ID
Instance
<FieldNumber xmlns="http://www.tdwg.org/schemas/abcd/3.0_zoology">
  <ID>{1,1}</ID>
  <CollectorName>{0,1}</CollectorName>
</FieldNumber>
Source
<xs:element name="FieldNumber" maxOccurs="unbounded" sawsdl:modelReference="http://rs.tdwg.org/abcd/terms/FieldNumber">
  <xs:annotation>
    <xs:documentation xml:lang="en">The number or other identifier assigned to a Unit by a collector (Gathering Agent). Commonly referred to as "Collectors Field Number".</xs:documentation>
  </xs:annotation>
  <xs:complexType>
    <xs:sequence>
      <xs:element name="ID" type="String" sawsdl:modelReference="http://rs.tdwg.org/abcd/mappings/FieldNumber-ID">
        <xs:annotation>
          <xs:documentation xml:lang="en">The assigned field number.</xs:documentation>
        </xs:annotation>
      </xs:element>
      <xs:element name="CollectorName" type="String" minOccurs="0" sawsdl:modelReference="http://rs.tdwg.org/abcd/mappings/FieldNumber-CollectorName">
        <xs:annotation>
          <xs:documentation xml:lang="en">The name of the collector (Gathering Agent) who assigned the field number.</xs:documentation>
        </xs:annotation>
      </xs:element>
    </xs:sequence>
  </xs:complexType>
</xs:element>
Element Unit / FieldNumbers / FieldNumber / ID
Namespace http://www.tdwg.org/schemas/abcd/3.0_zoology
Annotations
The assigned field number.
Diagram
Diagram ABCD_3_0_zoology_xsd.tmp#String
Type String
Properties
content simple
Facets
whiteSpace collapse
minLength 1
Source
<xs:element name="ID" type="String" sawsdl:modelReference="http://rs.tdwg.org/abcd/mappings/FieldNumber-ID">
  <xs:annotation>
    <xs:documentation xml:lang="en">The assigned field number.</xs:documentation>
  </xs:annotation>
</xs:element>
Element Unit / FieldNumbers / FieldNumber / CollectorName
Namespace http://www.tdwg.org/schemas/abcd/3.0_zoology
Annotations
The name of the collector (Gathering Agent) who assigned the field number.
Diagram
Diagram ABCD_3_0_zoology_xsd.tmp#String
Type String
Properties
content simple
minOccurs 0
Facets
whiteSpace collapse
minLength 1
Source
<xs:element name="CollectorName" type="String" minOccurs="0" sawsdl:modelReference="http://rs.tdwg.org/abcd/mappings/FieldNumber-CollectorName">
  <xs:annotation>
    <xs:documentation xml:lang="en">The name of the collector (Gathering Agent) who assigned the field number.</xs:documentation>
  </xs:annotation>
</xs:element>
Element Unit / KindsOfUnit
Namespace http://www.tdwg.org/schemas/abcd/3.0_zoology
Annotations
Container for several kind of unit information.
Diagram
Diagram ABCD_3_0_zoology_xsd.tmp#Unit_Unit_KindsOfUnit_KindOfUnit
Properties
content complex
minOccurs 0
Model
Children KindOfUnit
Instance
<KindsOfUnit xmlns="http://www.tdwg.org/schemas/abcd/3.0_zoology">
  <KindOfUnit language="">{1,unbounded}</KindOfUnit>
</KindsOfUnit>
Source
<xs:element name="KindsOfUnit" minOccurs="0">
  <xs:annotation>
    <xs:documentation xml:lang="en">Container for several kind of unit information.</xs:documentation>
  </xs:annotation>
  <xs:complexType>
    <xs:sequence>
      <xs:element name="KindOfUnit" type="StringL" maxOccurs="unbounded" sawsdl:modelReference="http://rs.tdwg.org/abcd/mappings/Unit-KindOfUnit">
        <xs:annotation>
          <xs:documentation xml:lang="en">Part(s) of organism or class of materials represented by this unit. Example(s): whole organisms, antlers, bark, blood samples, bones, bulbs, claws, cocoons, DNA, eggs, extracts, feathers, feeding remains, fruits, galls, heads, hooves, horns, leaves, mixed, nests, pellets, pollen, roots, seeds, shells, skins, spores, teeth, wood.</xs:documentation>
        </xs:annotation>
      </xs:element>
    </xs:sequence>
  </xs:complexType>
</xs:element>
Element Unit / KindsOfUnit / KindOfUnit
Namespace http://www.tdwg.org/schemas/abcd/3.0_zoology
Annotations
Part(s) of organism or class of materials represented by this unit. Example(s): whole organisms, antlers, bark, blood samples, bones, bulbs, claws, cocoons, DNA, eggs, extracts, feathers, feeding remains, fruits, galls, heads, hooves, horns, leaves, mixed, nests, pellets, pollen, roots, seeds, shells, skins, spores, teeth, wood.
Diagram
Diagram ABCD_3_0_zoology_xsd.tmp#String ABCD_3_0_zoology_xsd.tmp#StringL_language ABCD_3_0_zoology_xsd.tmp#StringL
Type StringL
Type hierarchy
Properties
content complex
maxOccurs unbounded
Attributes
QName Type Use
language xs:language optional
Source
<xs:element name="KindOfUnit" type="StringL" maxOccurs="unbounded" sawsdl:modelReference="http://rs.tdwg.org/abcd/mappings/Unit-KindOfUnit">
  <xs:annotation>
    <xs:documentation xml:lang="en">Part(s) of organism or class of materials represented by this unit. Example(s): whole organisms, antlers, bark, blood samples, bones, bulbs, claws, cocoons, DNA, eggs, extracts, feathers, feeding remains, fruits, galls, heads, hooves, horns, leaves, mixed, nests, pellets, pollen, roots, seeds, shells, skins, spores, teeth, wood.</xs:documentation>
  </xs:annotation>
</xs:element>
Element Unit / RecordBasis
Namespace http://www.tdwg.org/schemas/abcd/3.0_zoology
Annotations
An indication of what the unit record describes. Note that the element SourceReference provides for the case that the record is based on a publication.
Diagram
Diagram ABCD_3_0_zoology_xsd.tmp#RecordBasisEnum
Type RecordBasisEnum
Properties
content simple
minOccurs 0
Facets
enumeration PreservedSpecimen
enumeration LivingSpecimen
enumeration FossilSpecimen
enumeration MineralSpecimen
enumeration OtherSpecimen
enumeration MaterialSample
enumeration HumanObservation
enumeration MachineObservation
enumeration DrawingOrPhotograph
enumeration MultimediaObject
enumeration AbsenceObservation
Source
<xs:element name="RecordBasis" type="RecordBasisEnum" minOccurs="0" sawsdl:modelReference="http://rs.tdwg.org/abcd/terms/RecordBasis">
  <xs:annotation>
    <xs:documentation xml:lang="en">An indication of what the unit record describes. Note that the element SourceReference provides for the case that the record is based on a publication.</xs:documentation>
  </xs:annotation>
</xs:element>
Element Unit / DateModified
Namespace http://www.tdwg.org/schemas/abcd/3.0_zoology
Annotations
Date or DateTime when the last modification of the unit record was made. Expressed in a variant of the W3C DateTime format (subset of ISO 8601). The formatting holds to the W3C DateTime format (https://www.w3.org/TR/NOTE-datetime) with the exception, that the time zone designator can be omitted (though it is highly recommended). If in online data sources the provider can not assess this, the current date/time may be substituted. For legacy data this may be set to the file date of imported data, or estimated. Note that experience shows that the information provided here is often unreliable, because providers tend to disregard updating this information. Maps to Dublin-Core standard element "Date.Modified".
Diagram
Diagram ABCD_3_0_zoology_xsd.tmp#DateTimeISO
Type DateTimeISO
Properties
content simple
minOccurs 0
Facets
pattern ((1(5(8[3-9]|9\d)|[6789]\d\d))|(20\d\d))(-((0[1-9]|1[012])(-(0[1-9]|1\d|2[0-8])(T(0\d|1\d|2[0-3])(:[0-5]\d(:[0-5]\d(.\d+)?)?)?(Z|[+\-](0\d|1[12])(:[0-5]\d)?)?)?)?|(0[13-9]|1[012])-(29|30)(T(0\d|1\d|2[0-3])(:[0-5]\d(:[0-5]\d(.\d+)?)?)?(Z|[+\-](0\d|1[12])(:[0-5]\d)?)?)?|(0[13578]|1[02])-31(T(0\d|1\d|2[0-3])(:[0-5]\d(:[0-5]\d(.\d+)?)?)?(Z|[+\-](0\d|1[12])(:[0-5]\d)?)?)?))?|((15(8[48]|9[26]))|(1[6-9](0[48]|[2468][048]|[13579][26])|20(0[48]|[2468][048]|[13579][26]))|((16|20)00))-02-29(T(\d|1\d|2[0-3])(:[0-5]\d(:[0-5]\d(.\d+)?)?)?(Z|[+\-](0\d|1[12])(:[0-5]\d)?)?)?
Source
<xs:element name="DateModified" type="DateTimeISO" minOccurs="0" sawsdl:modelReference="http://rs.tdwg.org/abcd/mappings/Unit-DateModified">
  <xs:annotation>
    <xs:documentation xml:lang="en">Date or DateTime when the last modification of the unit record was made. Expressed in a variant of the W3C DateTime format (subset of ISO 8601). The formatting holds to the W3C DateTime format (https://www.w3.org/TR/NOTE-datetime) with the exception, that the time zone designator can be omitted (though it is highly recommended). If in online data sources the provider can not assess this, the current date/time may be substituted. For legacy data this may be set to the file date of imported data, or estimated. Note that experience shows that the information provided here is often unreliable, because providers tend to disregard updating this information. Maps to Dublin-Core standard element "Date.Modified".</xs:documentation>
  </xs:annotation>
</xs:element>
Element Unit / Notes
Namespace http://www.tdwg.org/schemas/abcd/3.0_zoology
Annotations
Miscellaneous notes referring to the unit that do not fit elsewhere.
Diagram
Diagram ABCD_3_0_zoology_xsd.tmp#String ABCD_3_0_zoology_xsd.tmp#StringL_language ABCD_3_0_zoology_xsd.tmp#StringL
Type StringL
Type hierarchy
Properties
content complex
minOccurs 0
Attributes
QName Type Use
language xs:language optional
Source
<xs:element name="Notes" type="StringL" minOccurs="0" sawsdl:modelReference="http://rs.tdwg.org/abcd/mappings/Unit-Notes">
  <xs:annotation>
    <xs:documentation xml:lang="en">Miscellaneous notes referring to the unit that do not fit elsewhere.</xs:documentation>
  </xs:annotation>
</xs:element>
Element Unit / Identifications
Namespace http://www.tdwg.org/schemas/abcd/3.0_zoology
Annotations
Container element for identification events, i.e. the circumstances and result of assigning a name to the unit.
Diagram
Diagram ABCD_3_0_zoology_xsd.tmp#Unit_Unit_Identifications_Identification
Properties
content complex
minOccurs 0
Model
Children Identification
Instance
<Identifications xmlns="http://www.tdwg.org/schemas/abcd/3.0_zoology">
  <Identification>{0,unbounded}</Identification>
</Identifications>
Source
<xs:element name="Identifications" minOccurs="0">
  <xs:annotation>
    <xs:documentation xml:lang="en">Container element for identification events, i.e. the circumstances and result of assigning a name to the unit.</xs:documentation>
  </xs:annotation>
  <xs:complexType>
    <xs:sequence>
      <xs:element name="Identification" type="Identification" minOccurs="0" maxOccurs="unbounded" sawsdl:modelReference="http://rs.tdwg.org/abcd/mappings/Unit-Identification">
        <xs:annotation>
          <xs:documentation xml:lang="en">In cases where more than one name applies to a single unit, several identifications should be formed and flagged as preferred. Relationships between differently identified sub-units of the unit can be specified by means of the IdentificationRole.</xs:documentation>
        </xs:annotation>
      </xs:element>
    </xs:sequence>
  </xs:complexType>
</xs:element>
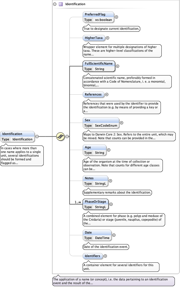
Element Unit / Identifications / Identification
Namespace http://www.tdwg.org/schemas/abcd/3.0_zoology
Annotations
In cases where more than one name applies to a single unit, several identifications should be formed and flagged as preferred. Relationships between differently identified sub-units of the unit can be specified by means of the IdentificationRole.
Diagram
Diagram ABCD_3_0_zoology_xsd.tmp#Identification_PreferredFlag ABCD_3_0_zoology_xsd.tmp#Identification_HigherTaxa ABCD_3_0_zoology_xsd.tmp#Identification_FullScientificName ABCD_3_0_zoology_xsd.tmp#Identification_References ABCD_3_0_zoology_xsd.tmp#Identification_Sex ABCD_3_0_zoology_xsd.tmp#Identification_Age ABCD_3_0_zoology_xsd.tmp#Identification_Notes ABCD_3_0_zoology_xsd.tmp#Identification_PhaseOrStage ABCD_3_0_zoology_xsd.tmp#Identification_Date ABCD_3_0_zoology_xsd.tmp#Identification_Identifiers ABCD_3_0_zoology_xsd.tmp#Identification
Type Identification
Properties
content complex
minOccurs 0
maxOccurs unbounded
Model
Children Age, Date, FullScientificName, HigherTaxa, Identifiers, Notes, PhaseOrStage, PreferredFlag, References, Sex
Instance
<Identification xmlns="http://www.tdwg.org/schemas/abcd/3.0_zoology">
  <PreferredFlag>{0,1}</PreferredFlag>
  <HigherTaxa>{0,1}</HigherTaxa>
  <FullScientificName>{1,1}</FullScientificName>
  <References>{0,1}</References>
  <Sex>{0,1}</Sex>
  <Age>{0,1}</Age>
  <Notes language="">{0,1}</Notes>
  <PhaseOrStage language="">{1,unbounded}</PhaseOrStage>
  <Date>{0,1}</Date>
  <Identifiers>{0,1}</Identifiers>
</Identification>
Source
<xs:element name="Identification" type="Identification" minOccurs="0" maxOccurs="unbounded" sawsdl:modelReference="http://rs.tdwg.org/abcd/mappings/Unit-Identification">
  <xs:annotation>
    <xs:documentation xml:lang="en">In cases where more than one name applies to a single unit, several identifications should be formed and flagged as preferred. Relationships between differently identified sub-units of the unit can be specified by means of the IdentificationRole.</xs:documentation>
  </xs:annotation>
</xs:element>
Element Identification / PreferredFlag
Namespace http://www.tdwg.org/schemas/abcd/3.0_zoology
Annotations
True to designate current identification.
Diagram
Diagram
Type xs:boolean
Properties
content simple
minOccurs 0
Source
<xs:element name="PreferredFlag" type="xs:boolean" minOccurs="0" sawsdl:modelReference="http://rs.tdwg.org/abcd/terms/preferred">
  <xs:annotation>
    <xs:documentation xml:lang="en">True to designate current identification.</xs:documentation>
  </xs:annotation>
</xs:element>
Element Identification / HigherTaxa
Namespace http://www.tdwg.org/schemas/abcd/3.0_zoology
Annotations
Wrapper element for multiple designations of higher taxa. These are higher-level classifications of the name identified, NOT a higher taxon as the sole identification.
Diagram
Diagram ABCD_3_0_zoology_xsd.tmp#Identification_Identification_HigherTaxa_HigherTaxon
Properties
content complex
minOccurs 0
Model
Children HigherTaxon
Instance
<HigherTaxa xmlns="http://www.tdwg.org/schemas/abcd/3.0_zoology">
  <HigherTaxon>{1,unbounded}</HigherTaxon>
</HigherTaxa>
Source
<xs:element name="HigherTaxa" minOccurs="0">
  <xs:annotation>
    <xs:documentation xml:lang="en">Wrapper element for multiple designations of higher taxa. These are higher-level classifications of the name identified, NOT a higher taxon as the sole identification.</xs:documentation>
  </xs:annotation>
  <xs:complexType>
    <xs:sequence>
      <xs:element name="HigherTaxon" type="HigherTaxon" maxOccurs="unbounded" sawsdl:modelReference="http://rs.tdwg.org/abcd/terms/HigherTaxon">
        <xs:annotation>
          <xs:documentation xml:lang="en">The scientific name of a taxon with a rank higher than Genus which is commonly used to classify the group the unit belongs to.</xs:documentation>
        </xs:annotation>
      </xs:element>
    </xs:sequence>
  </xs:complexType>
</xs:element>
Element Identification / HigherTaxa / HigherTaxon
Namespace http://www.tdwg.org/schemas/abcd/3.0_zoology
Annotations
The scientific name of a taxon with a rank higher than Genus which is commonly used to classify the group the unit belongs to.
Diagram
Diagram ABCD_3_0_zoology_xsd.tmp#HigherTaxon_HigherTaxonName ABCD_3_0_zoology_xsd.tmp#HigherTaxon_HigherTaxonRank ABCD_3_0_zoology_xsd.tmp#HigherTaxon
Type HigherTaxon
Properties
content complex
maxOccurs unbounded
Model
Children HigherTaxonName, HigherTaxonRank
Instance
<HigherTaxon xmlns="http://www.tdwg.org/schemas/abcd/3.0_zoology">
  <HigherTaxonName>{1,1}</HigherTaxonName>
  <HigherTaxonRank>{0,1}</HigherTaxonRank>
</HigherTaxon>
Source
<xs:element name="HigherTaxon" type="HigherTaxon" maxOccurs="unbounded" sawsdl:modelReference="http://rs.tdwg.org/abcd/terms/HigherTaxon">
  <xs:annotation>
    <xs:documentation xml:lang="en">The scientific name of a taxon with a rank higher than Genus which is commonly used to classify the group the unit belongs to.</xs:documentation>
  </xs:annotation>
</xs:element>
Element HigherTaxon / HigherTaxonName
Namespace http://www.tdwg.org/schemas/abcd/3.0_zoology
Annotations
A higher taxon name.
Diagram
Diagram ABCD_3_0_zoology_xsd.tmp#Monomial
Type Monomial
Properties
content simple
Source
<xs:element name="HigherTaxonName" type="Monomial" sawsdl:modelReference="http://rs.tdwg.org/abcd/mappings/HigherTaxonName">
  <xs:annotation>
    <xs:documentation xml:lang="en">A higher taxon name.</xs:documentation>
  </xs:annotation>
</xs:element>
Element HigherTaxon / HigherTaxonRank
Namespace http://www.tdwg.org/schemas/abcd/3.0_zoology
Annotations
Rank of associated higher taxon.
Diagram
Diagram ABCD_3_0_zoology_xsd.tmp#HigherTaxonRankEnum
Type HigherTaxonRankEnum
Properties
content simple
minOccurs 0
Facets
enumeration regnum
Higher Taxon Rank for the kingdom (lat. regnum).
enumeration subregnum
Higher Taxon Rank for the subkingdom (lat. subregnum).
enumeration superphylum
Higher Taxon Rank for the superphylum (or Superdivision in Botany).
enumeration phylum
Higher Taxon Rank for the Phylum (or Division in Botany).
enumeration subphylum
Higher Taxon Rank for the subphylum (or Subdivision in Botany).
enumeration superclassis
Higher Taxon Rank for the superclass (lat. superclassis).
enumeration classis
Higher Taxon Rank for the class (lat. classis).
enumeration subclassis
Higher Taxon Rank for the subclass (lat. subclassis).
enumeration supercohors
Higher Taxon Rank for the supercohort (lat. supercohors).
enumeration cohors
Higher Taxon Rank for the outdated rank of cohort (lat. cohors).
enumeration subcohors
Higher Taxon Rank for the subcohort (lat. subcohors).
enumeration superordo
Higher Taxon Rank for the superorder (lat. superordo).
enumeration ordo
Higher Taxon Rank for the order (lat. ordo).
enumeration subordo
Higher Taxon Rank for the suborder (lat. subordo).
enumeration superfamilia
Abbreviation for the botanical taxonomic rank form species (lat: forma species).
enumeration familia
Higher Taxon Rank for the superfamily (lat. superfamilia).
enumeration subfamilia
Higher Taxon Rank for the subfamily (lat. subfamilia).
enumeration tribus
Higher Taxon Rank for the tribe (lat. tribus).
enumeration genusgroup
Higher Taxon Rank element for Higher Taxon Names that are in an unspecified genus-group in Zoology.
enumeration unranked
Higher Taxon Rank element for Higher Taxon Names that are unranked.
Source
<xs:element name="HigherTaxonRank" type="HigherTaxonRankEnum" minOccurs="0" sawsdl:modelReference="http://rs.tdwg.org/abcd/terms/HigherTaxonRank">
  <xs:annotation>
    <xs:documentation xml:lang="en">Rank of associated higher taxon.</xs:documentation>
  </xs:annotation>
</xs:element>
Element Identification / FullScientificName
Namespace http://www.tdwg.org/schemas/abcd/3.0_zoology
Annotations
Concatenated scientific name, preferably formed in accordance with a Code of Nomenclature, i. e. a monomial, binomial, or trinomial plus author(s) or author team(s) and - where relevant - year, or the name of a cultivar or cultivar group, or a hybrid formula, as fully as possible.
Diagram
Diagram ABCD_3_0_zoology_xsd.tmp#String
Type String
Properties
content simple
Facets
whiteSpace collapse
minLength 1
Source
<xs:element name="FullScientificName" type="String" sawsdl:modelReference="http://rs.tdwg.org/abcd/terms/fullScientificName">
  <xs:annotation>
    <xs:documentation xml:lang="en">Concatenated scientific name, preferably formed in accordance with a Code of Nomenclature, i. e. a monomial, binomial, or trinomial plus author(s) or author team(s) and - where relevant - year, or the name of a cultivar or cultivar group, or a hybrid formula, as fully as possible.</xs:documentation>
  </xs:annotation>
</xs:element>
Element Identification / References
Namespace http://www.tdwg.org/schemas/abcd/3.0_zoology
Annotations
References that were used by the identifier to provide the identification (e.g. by means of providing a key or a description of a taxon). It circumscribes a particular taxon concept (also referred to as a potential taxon) for a given taxonomic name. Note: this is not the citation from which and identification was taken, see under Identifier/IdentificationSource.
Diagram
Diagram ABCD_3_0_zoology_xsd.tmp#Identification_Identification_References_Reference
Properties
content complex
minOccurs 0
Model
Children Reference
Instance
<References xmlns="http://www.tdwg.org/schemas/abcd/3.0_zoology">
  <Reference>{0,unbounded}</Reference>
</References>
Source
<xs:element name="References" minOccurs="0">
  <xs:annotation>
    <xs:documentation xml:lang="en">References that were used by the identifier to provide the identification (e.g. by means of providing a key or a description of a taxon). It circumscribes a particular taxon concept (also referred to as a potential taxon) for a given taxonomic name. Note: this is not the citation from which and identification was taken, see under Identifier/IdentificationSource.</xs:documentation>
  </xs:annotation>
  <xs:complexType>
    <xs:sequence>
      <xs:element name="Reference" type="Reference" minOccurs="0" maxOccurs="unbounded" sawsdl:modelReference="http://rs.tdwg.org/abcd/mappings/Identification-Reference">
        <xs:annotation>
          <xs:documentation xml:lang="en">A reference (e.g. an article or monograph) that was used as the base for the identifier's taxon identification (e.g. by means of providing a key or a description of the taxon). It circumscribes the taxon identified (and thus can act as a potential taxon's sec. reference). Note: this is not the citation from which and identification was taken, see IdentificationSource.</xs:documentation>
        </xs:annotation>
      </xs:element>
    </xs:sequence>
  </xs:complexType>
</xs:element>
Element Identification / References / Reference
Namespace http://www.tdwg.org/schemas/abcd/3.0_zoology
Annotations
A reference (e.g. an article or monograph) that was used as the base for the identifier's taxon identification (e.g. by means of providing a key or a description of the taxon). It circumscribes the taxon identified (and thus can act as a potential taxon's sec. reference). Note: this is not the citation from which and identification was taken, see IdentificationSource.
Diagram
Diagram ABCD_3_0_zoology_xsd.tmp#Reference_GUID ABCD_3_0_zoology_xsd.tmp#Reference_Text ABCD_3_0_zoology_xsd.tmp#Reference_Details ABCD_3_0_zoology_xsd.tmp#Reference_WebsiteURL ABCD_3_0_zoology_xsd.tmp#Reference_ResourceURIs ABCD_3_0_zoology_xsd.tmp#Reference
Type Reference
Properties
content complex
minOccurs 0
maxOccurs unbounded
Model
Children Details, GUID, ResourceURIs, Text, WebsiteURL
Instance
<Reference xmlns="http://www.tdwg.org/schemas/abcd/3.0_zoology">
  <GUID>{0,1}</GUID>
  <Text>{1,1}</Text>
  <Details>{0,1}</Details>
  <WebsiteURL>{0,1}</WebsiteURL>
  <ResourceURIs>{0,1}</ResourceURIs>
</Reference>
Source
<xs:element name="Reference" type="Reference" minOccurs="0" maxOccurs="unbounded" sawsdl:modelReference="http://rs.tdwg.org/abcd/mappings/Identification-Reference">
  <xs:annotation>
    <xs:documentation xml:lang="en">A reference (e.g. an article or monograph) that was used as the base for the identifier's taxon identification (e.g. by means of providing a key or a description of the taxon). It circumscribes the taxon identified (and thus can act as a potential taxon's sec. reference). Note: this is not the citation from which and identification was taken, see IdentificationSource.</xs:documentation>
  </xs:annotation>
</xs:element>
Element Reference / GUID
Namespace http://www.tdwg.org/schemas/abcd/3.0_zoology
Annotations
A globally unique identifier for the publication or the specific detail (page, figure, etc.) within the publication.
Diagram
Diagram
Type xs:string
Properties
content simple
minOccurs 0
Source
<xs:element name="GUID" type="xs:string" minOccurs="0" sawsdl:modelReference="http://rs.tdwg.org/abcd/mappings/Reference-GUID">
  <xs:annotation>
    <xs:documentation xml:lang="en">A globally unique identifier for the publication or the specific detail (page, figure, etc.) within the publication.</xs:documentation>
  </xs:annotation>
</xs:element>
Element Reference / Text
Namespace http://www.tdwg.org/schemas/abcd/3.0_zoology
Annotations
Formal citation for a paper or electronic publication.
Diagram
Diagram ABCD_3_0_zoology_xsd.tmp#String
Type String
Properties
content simple
Facets
whiteSpace collapse
minLength 1
Source
<xs:element name="Text" type="String" sawsdl:modelReference="http://rs.tdwg.org/abcd/mappings/Reference-Text">
  <xs:annotation>
    <xs:documentation xml:lang="en">Formal citation for a paper or electronic publication.</xs:documentation>
  </xs:annotation>
</xs:element>
Element Reference / Details
Namespace http://www.tdwg.org/schemas/abcd/3.0_zoology
Annotations
Specific page, figure or illustration number(s) within the reference.
Diagram
Diagram ABCD_3_0_zoology_xsd.tmp#String
Type String
Properties
content simple
minOccurs 0
Facets
whiteSpace collapse
minLength 1
Source
<xs:element name="Details" type="String" minOccurs="0" sawsdl:modelReference="http://rs.tdwg.org/abcd/mappings/Reference-Details">
  <xs:annotation>
    <xs:documentation xml:lang="en">Specific page, figure or illustration number(s) within the reference.</xs:documentation>
  </xs:annotation>
</xs:element>
Element Reference / WebsiteURL
Namespace http://www.tdwg.org/schemas/abcd/3.0_zoology
Annotations
The URL of a web page related to the reference.
Diagram
Diagram
Type xs:anyURI
Properties
content simple
minOccurs 0
Source
<xs:element name="WebsiteURL" type="xs:anyURI" minOccurs="0" sawsdl:modelReference="http://rs.tdwg.org/abcd/mappings/Reference-WebsiteURL">
  <xs:annotation>
    <xs:documentation xml:lang="en">The URL of a web page related to the reference.</xs:documentation>
  </xs:annotation>
</xs:element>
Element Reference / ResourceURIs
Namespace http://www.tdwg.org/schemas/abcd/3.0_zoology
Annotations
Preferably resolvable URIs of the reference (e.g. DOI).
Diagram
Diagram ABCD_3_0_zoology_xsd.tmp#Reference_Reference_ResourceURIs_ResourceURI
Properties
content complex
minOccurs 0
Model
Children ResourceURI
Instance
<ResourceURIs xmlns="http://www.tdwg.org/schemas/abcd/3.0_zoology">
  <ResourceURI>{0,1}</ResourceURI>
</ResourceURIs>
Source
<xs:element name="ResourceURIs" minOccurs="0">
  <xs:annotation>
    <xs:documentation xml:lang="en">Preferably resolvable URIs of the reference (e.g. DOI).</xs:documentation>
  </xs:annotation>
  <xs:complexType>
    <xs:sequence maxOccurs="unbounded">
      <xs:element name="ResourceURI" type="xs:anyURI" minOccurs="0" sawsdl:modelReference="http://rs.tdwg.org/abcd/mappings/Reference-ResourceURI">
        <xs:annotation>
          <xs:documentation xml:lang="en">Universal Resource Identifier - Preferably resolvable.</xs:documentation>
        </xs:annotation>
      </xs:element>
    </xs:sequence>
  </xs:complexType>
</xs:element>
Element Reference / ResourceURIs / ResourceURI
Namespace http://www.tdwg.org/schemas/abcd/3.0_zoology
Annotations
Universal Resource Identifier - Preferably resolvable.
Diagram
Diagram
Type xs:anyURI
Properties
content simple
minOccurs 0
Source
<xs:element name="ResourceURI" type="xs:anyURI" minOccurs="0" sawsdl:modelReference="http://rs.tdwg.org/abcd/mappings/Reference-ResourceURI">
  <xs:annotation>
    <xs:documentation xml:lang="en">Universal Resource Identifier - Preferably resolvable.</xs:documentation>
  </xs:annotation>
</xs:element>
Element Identification / Sex
Namespace http://www.tdwg.org/schemas/abcd/3.0_zoology
Annotations
Maps to Darwin Core 2: Sex. Refers to the entire unit, which may be mixed. Note that counts can be provided in the Unit's MeasurementsOrFacts section.
Diagram
Diagram ABCD_3_0_zoology_xsd.tmp#SexCodeEnum
Type SexCodeEnum
Properties
content simple
minOccurs 0
Facets
enumeration M
enumeration F
enumeration U
enumeration N
enumeration X
Source
<xs:element name="Sex" type="SexCodeEnum" minOccurs="0" sawsdl:modelReference="http://rs.tdwg.org/abcd/terms/Sex">
  <xs:annotation>
    <xs:documentation xml:lang="en">Maps to Darwin Core 2: Sex. Refers to the entire unit, which may be mixed. Note that counts can be provided in the Unit's MeasurementsOrFacts section.</xs:documentation>
  </xs:annotation>
</xs:element>
Element Identification / Age
Namespace http://www.tdwg.org/schemas/abcd/3.0_zoology
Annotations
Age of the organism at the time of collection or observation. Note that counts for different age classes can be provided in the Unit's MeasurementsOrFacts section.
Diagram
Diagram ABCD_3_0_zoology_xsd.tmp#String
Type String
Properties
content simple
minOccurs 0
Facets
whiteSpace collapse
minLength 1
Source
<xs:element name="Age" type="String" minOccurs="0" sawsdl:modelReference="http://rs.tdwg.org/abcd/terms/age">
  <xs:annotation>
    <xs:documentation xml:lang="en">Age of the organism at the time of collection or observation. Note that counts for different age classes can be provided in the Unit's MeasurementsOrFacts section.</xs:documentation>
  </xs:annotation>
</xs:element>
Element Identification / Notes
Namespace http://www.tdwg.org/schemas/abcd/3.0_zoology
Annotations
Supplementary remarks about the identification.
Diagram
Diagram ABCD_3_0_zoology_xsd.tmp#String ABCD_3_0_zoology_xsd.tmp#StringL_language ABCD_3_0_zoology_xsd.tmp#StringL
Type StringL
Type hierarchy
Properties
content complex
minOccurs 0
Attributes
QName Type Use
language xs:language optional
Source
<xs:element name="Notes" type="StringL" minOccurs="0" sawsdl:modelReference="http://rs.tdwg.org/abcd/mappings/Identification-Notes">
  <xs:annotation>
    <xs:documentation xml:lang="en">Supplementary remarks about the identification.</xs:documentation>
  </xs:annotation>
</xs:element>
Element Identification / PhaseOrStage
Namespace http://www.tdwg.org/schemas/abcd/3.0_zoology
Annotations
A combined element for phase (e.g. polyp and meduse of the Cnidaria) or stage (juvenile, nauplius, copepodite) of the organism(s) in the unit.
Diagram
Diagram ABCD_3_0_zoology_xsd.tmp#String ABCD_3_0_zoology_xsd.tmp#StringL_language ABCD_3_0_zoology_xsd.tmp#StringL
Type StringL
Type hierarchy
Properties
content complex
maxOccurs unbounded
Attributes
QName Type Use
language xs:language optional
Source
<xs:element name="PhaseOrStage" type="StringL" maxOccurs="unbounded" sawsdl:modelReference="http://rs.tdwg.org/abcd/terms/phaseOrStage">
  <xs:annotation>
    <xs:documentation xml:lang="en">A combined element for phase (e.g. polyp and meduse of the Cnidaria) or stage (juvenile, nauplius, copepodite) of the organism(s) in the unit.</xs:documentation>
  </xs:annotation>
</xs:element>
Element Identification / Date
Namespace http://www.tdwg.org/schemas/abcd/3.0_zoology
Annotations
Date of the identification event.
Diagram
Diagram ABCD_3_0_zoology_xsd.tmp#DateTime_DateText ABCD_3_0_zoology_xsd.tmp#DateTime_TimeZone ABCD_3_0_zoology_xsd.tmp#DateTime_ISODateTimeBegin ABCD_3_0_zoology_xsd.tmp#DateTime_TimeOfDayBegin ABCD_3_0_zoology_xsd.tmp#DateTime_ISODateTimeEnd ABCD_3_0_zoology_xsd.tmp#DateTime_TimeOfDayEnd ABCD_3_0_zoology_xsd.tmp#DateTime_PeriodExplicit ABCD_3_0_zoology_xsd.tmp#DateTime
Type DateTime
Properties
content complex
minOccurs 0
Model
Children DateText, ISODateTimeBegin, ISODateTimeEnd, PeriodExplicit, TimeOfDayBegin, TimeOfDayEnd, TimeZone
Instance
<Date xmlns="http://www.tdwg.org/schemas/abcd/3.0_zoology">
  <DateText>{0,1}</DateText>
  <TimeZone>{0,1}</TimeZone>
  <ISODateTimeBegin>{0,1}</ISODateTimeBegin>
  <TimeOfDayBegin>{0,1}</TimeOfDayBegin>
  <ISODateTimeEnd>{0,1}</ISODateTimeEnd>
  <TimeOfDayEnd>{0,1}</TimeOfDayEnd>
  <PeriodExplicit>{0,1}</PeriodExplicit>
</Date>
Source
<xs:element name="Date" type="DateTime" minOccurs="0" sawsdl:modelReference="http://rs.tdwg.org/abcd/mappings/Identification-Date">
  <xs:annotation>
    <xs:documentation xml:lang="en">Date of the identification event.</xs:documentation>
  </xs:annotation>
</xs:element>
Element DateTime / DateText
Namespace http://www.tdwg.org/schemas/abcd/3.0_zoology
Annotations
A text version (alphabetic mixed case and integer) of the date at which the unit identification event took place. This element is meant for use when the date is imprecise, ambiguous or not in a form that satisfies the standard structured date format. It can also be used when it is important to record the verbatim representation of the date or when dates to be recorded are not completely legible. For example the day and month may be decipherable but not the year; the use of this field will allow recording of partially interpreted information.This field can be used to record generalised date ranges and irresolvable ambiguity such as different day/month order conventions (e.g. US/Europe) or to allow for multiple dates and periods. E.g. "January 21st, 1900", "Autumn 1805", "17.05.192? (last digit indistinguishable, could be 5, 9 or 2)".
Diagram
Diagram ABCD_3_0_zoology_xsd.tmp#String
Type String
Properties
content simple
minOccurs 0
Facets
whiteSpace collapse
minLength 1
Source
<xs:element name="DateText" type="String" minOccurs="0" sawsdl:modelReference="http://rs.tdwg.org/abcd/mappings/DateTime-DateText">
  <xs:annotation>
    <xs:documentation xml:lang="en">A text version (alphabetic mixed case and integer) of the date at which the unit identification event took place. This element is meant for use when the date is imprecise, ambiguous or not in a form that satisfies the standard structured date format. It can also be used when it is important to record the verbatim representation of the date or when dates to be recorded are not completely legible. For example the day and month may be decipherable but not the year; the use of this field will allow recording of partially interpreted information.This field can be used to record generalised date ranges and irresolvable ambiguity such as different day/month order conventions (e.g. US/Europe) or to allow for multiple dates and periods. E.g. "January 21st, 1900", "Autumn 1805", "17.05.192? (last digit indistinguishable, could be 5, 9 or 2)".</xs:documentation>
  </xs:annotation>
</xs:element>
Element DateTime / TimeZone
Namespace http://www.tdwg.org/schemas/abcd/3.0_zoology
Annotations
The time zone to which the time-of-day data refer
Diagram
Diagram ABCD_3_0_zoology_xsd.tmp#String
Type String
Properties
content simple
minOccurs 0
Facets
whiteSpace collapse
minLength 1
Source
<xs:element name="TimeZone" type="String" minOccurs="0" sawsdl:modelReference="http://rs.tdwg.org/abcd/terms/timeZone">
  <xs:annotation>
    <xs:documentation xml:lang="en">The time zone to which the time-of-day data refer</xs:documentation>
  </xs:annotation>
</xs:element>
Element DateTime / ISODateTimeBegin
Namespace http://www.tdwg.org/schemas/abcd/3.0_zoology
Annotations
The beginning of a period or a single point in time expressed in a variant of the W3C DateTime format (subset of ISO 8601). The formatting holds to the W3C DateTime format (https://www.w3.org/TR/NOTE-datetime) with the exception, that the time zone designator can be omitted (though it is highly recommended). Dates or time spans that can not be properly mapped to this format due to potential ambiguities or missing information (e.g. indistinguishable writings) need to be mapped to DateText. To describe a single point in time, use this element and omit the ISODateTimeEnd element.
Diagram
Diagram ABCD_3_0_zoology_xsd.tmp#DateTimeISO
Type DateTimeISO
Properties
content simple
minOccurs 0
Facets
pattern ((1(5(8[3-9]|9\d)|[6789]\d\d))|(20\d\d))(-((0[1-9]|1[012])(-(0[1-9]|1\d|2[0-8])(T(0\d|1\d|2[0-3])(:[0-5]\d(:[0-5]\d(.\d+)?)?)?(Z|[+\-](0\d|1[12])(:[0-5]\d)?)?)?)?|(0[13-9]|1[012])-(29|30)(T(0\d|1\d|2[0-3])(:[0-5]\d(:[0-5]\d(.\d+)?)?)?(Z|[+\-](0\d|1[12])(:[0-5]\d)?)?)?|(0[13578]|1[02])-31(T(0\d|1\d|2[0-3])(:[0-5]\d(:[0-5]\d(.\d+)?)?)?(Z|[+\-](0\d|1[12])(:[0-5]\d)?)?)?))?|((15(8[48]|9[26]))|(1[6-9](0[48]|[2468][048]|[13579][26])|20(0[48]|[2468][048]|[13579][26]))|((16|20)00))-02-29(T(\d|1\d|2[0-3])(:[0-5]\d(:[0-5]\d(.\d+)?)?)?(Z|[+\-](0\d|1[12])(:[0-5]\d)?)?)?
Source
<xs:element name="ISODateTimeBegin" type="DateTimeISO" minOccurs="0" sawsdl:modelReference="http://rs.tdwg.org/abcd/terms/timeSpanBegin">
  <xs:annotation>
    <xs:documentation xml:lang="en">The beginning of a period or a single point in time expressed in a variant of the W3C DateTime format (subset of ISO 8601). The formatting holds to the W3C DateTime format (https://www.w3.org/TR/NOTE-datetime) with the exception, that the time zone designator can be omitted (though it is highly recommended). Dates or time spans that can not be properly mapped to this format due to potential ambiguities or missing information (e.g. indistinguishable writings) need to be mapped to DateText. To describe a single point in time, use this element and omit the ISODateTimeEnd element.</xs:documentation>
  </xs:annotation>
</xs:element>
Element DateTime / TimeOfDayBegin
Namespace http://www.tdwg.org/schemas/abcd/3.0_zoology
Annotations
The time of day in hours from midnight local time for the beginning of a period.
Diagram
Diagram
Type xs:time
Properties
content simple
minOccurs 0
Source
<xs:element name="TimeOfDayBegin" type="xs:time" minOccurs="0" sawsdl:modelReference="http://rs.tdwg.org/abcd/terms/timeOfDayBegin">
  <xs:annotation>
    <xs:documentation xml:lang="en">The time of day in hours from midnight local time for the beginning of a period.</xs:documentation>
  </xs:annotation>
</xs:element>
Element DateTime / ISODateTimeEnd
Namespace http://www.tdwg.org/schemas/abcd/3.0_zoology
Annotations
The end of a period expressed in a variant of the W3C DateTime format (subset of ISO 8601). The formatting holds to the W3C DateTime format (https://www.w3.org/TR/NOTE-datetime) with the exception, that the time zone designator can be omitted (though it is highly recommended). Dates or time spans that can not be properly mapped to this format due to potential ambiguities or missing information (e.g. indistinguishable writings) need to be mapped to DateText. To describe a single point in time, omit this element and use the ISODateTimeBegin element.
Diagram
Diagram ABCD_3_0_zoology_xsd.tmp#DateTimeISO
Type DateTimeISO
Properties
content simple
minOccurs 0
Facets
pattern ((1(5(8[3-9]|9\d)|[6789]\d\d))|(20\d\d))(-((0[1-9]|1[012])(-(0[1-9]|1\d|2[0-8])(T(0\d|1\d|2[0-3])(:[0-5]\d(:[0-5]\d(.\d+)?)?)?(Z|[+\-](0\d|1[12])(:[0-5]\d)?)?)?)?|(0[13-9]|1[012])-(29|30)(T(0\d|1\d|2[0-3])(:[0-5]\d(:[0-5]\d(.\d+)?)?)?(Z|[+\-](0\d|1[12])(:[0-5]\d)?)?)?|(0[13578]|1[02])-31(T(0\d|1\d|2[0-3])(:[0-5]\d(:[0-5]\d(.\d+)?)?)?(Z|[+\-](0\d|1[12])(:[0-5]\d)?)?)?))?|((15(8[48]|9[26]))|(1[6-9](0[48]|[2468][048]|[13579][26])|20(0[48]|[2468][048]|[13579][26]))|((16|20)00))-02-29(T(\d|1\d|2[0-3])(:[0-5]\d(:[0-5]\d(.\d+)?)?)?(Z|[+\-](0\d|1[12])(:[0-5]\d)?)?)?
Source
<xs:element name="ISODateTimeEnd" type="DateTimeISO" minOccurs="0" sawsdl:modelReference="http://rs.tdwg.org/abcd/terms/timeSpanEnd">
  <xs:annotation>
    <xs:documentation xml:lang="en">The end of a period expressed in a variant of the W3C DateTime format (subset of ISO 8601). The formatting holds to the W3C DateTime format (https://www.w3.org/TR/NOTE-datetime) with the exception, that the time zone designator can be omitted (though it is highly recommended). Dates or time spans that can not be properly mapped to this format due to potential ambiguities or missing information (e.g. indistinguishable writings) need to be mapped to DateText. To describe a single point in time, omit this element and use the ISODateTimeBegin element.</xs:documentation>
  </xs:annotation>
</xs:element>
Element DateTime / TimeOfDayEnd
Namespace http://www.tdwg.org/schemas/abcd/3.0_zoology
Annotations
The time of day in hours from midnight for the end of a period.
Diagram
Diagram
Type xs:time
Properties
content simple
minOccurs 0
Source
<xs:element name="TimeOfDayEnd" type="xs:time" minOccurs="0" sawsdl:modelReference="http://rs.tdwg.org/abcd/terms/timeOfDayEnd">
  <xs:annotation>
    <xs:documentation xml:lang="en">The time of day in hours from midnight for the end of a period.</xs:documentation>
  </xs:annotation>
</xs:element>
Element DateTime / PeriodExplicit
Namespace http://www.tdwg.org/schemas/abcd/3.0_zoology
Annotations
Set to "true" if the event explicitly takes place for the entire period indicated. Set to "false" if it occurs at some point of time during the period. Not filled if unknown or no period specified (ISODateTimeEnd not used).
Diagram
Diagram
Type xs:boolean
Properties
content simple
minOccurs 0
Source
<xs:element name="PeriodExplicit" type="xs:boolean" minOccurs="0" sawsdl:modelReference="http://rs.tdwg.org/abcd/terms/periodExplicit">
  <xs:annotation>
    <xs:documentation xml:lang="en">Set to "true" if the event explicitly takes place for the entire period indicated. Set to "false" if it occurs at some point of time during the period. Not filled if unknown or no period specified (ISODateTimeEnd not used).</xs:documentation>
  </xs:annotation>
</xs:element>
Element Identification / Identifiers
Namespace http://www.tdwg.org/schemas/abcd/3.0_zoology
Annotations
A container element for several identifiers for this unit.
Diagram
Diagram ABCD_3_0_zoology_xsd.tmp#Identification_Identification_Identifiers_Identifier
Properties
content complex
minOccurs 0
Model
Children Identifier
Instance
<Identifiers xmlns="http://www.tdwg.org/schemas/abcd/3.0_zoology">
  <Identifier>{1,unbounded}</Identifier>
</Identifiers>
Source
<xs:element name="Identifiers" minOccurs="0">
  <xs:annotation>
    <xs:documentation xml:lang="en">A container element for several identifiers for this unit.</xs:documentation>
  </xs:annotation>
  <xs:complexType>
    <xs:sequence>
      <xs:element name="Identifier" type="String255" maxOccurs="unbounded" sawsdl:modelReference="http://rs.tdwg.org/abcd/terms/fullName">
        <xs:annotation>
          <xs:documentation xml:lang="en">Record of individual, team member, or organization that made the identification.</xs:documentation>
        </xs:annotation>
      </xs:element>
    </xs:sequence>
  </xs:complexType>
</xs:element>
Element Identification / Identifiers / Identifier
Namespace http://www.tdwg.org/schemas/abcd/3.0_zoology
Annotations
Record of individual, team member, or organization that made the identification.
Diagram
Diagram ABCD_3_0_zoology_xsd.tmp#String255
Type String255
Properties
content simple
maxOccurs unbounded
Facets
whiteSpace collapse
minLength 1
maxLength 255
Source
<xs:element name="Identifier" type="String255" maxOccurs="unbounded" sawsdl:modelReference="http://rs.tdwg.org/abcd/terms/fullName">
  <xs:annotation>
    <xs:documentation xml:lang="en">Record of individual, team member, or organization that made the identification.</xs:documentation>
  </xs:annotation>
</xs:element>
Element Unit / Preparations
Namespace http://www.tdwg.org/schemas/abcd/3.0_zoology
Annotations
Specimen preparation details, possibly a sequence of preparation steps
Diagram
Diagram ABCD_3_0_zoology_xsd.tmp#Unit_Unit_Preparations_Preparation
Properties
content complex
minOccurs 0
Model
Children Preparation
Instance
<Preparations xmlns="http://www.tdwg.org/schemas/abcd/3.0_zoology">
  <Preparation sequence="">{0,unbounded}</Preparation>
</Preparations>
Source
<xs:element name="Preparations" minOccurs="0">
  <xs:annotation>
    <xs:documentation xml:lang="en">Specimen preparation details, possibly a sequence of preparation steps</xs:documentation>
  </xs:annotation>
  <xs:complexType>
    <xs:sequence>
      <xs:element name="Preparation" type="Preparation" minOccurs="0" maxOccurs="unbounded" sawsdl:modelReference="http://rs.tdwg.org/abcd/terms/Preparation">
        <xs:annotation>
          <xs:documentation xml:lang="en">Specimen preparation details.</xs:documentation>
        </xs:annotation>
      </xs:element>
    </xs:sequence>
  </xs:complexType>
</xs:element>
Element Unit / Preparations / Preparation
Namespace http://www.tdwg.org/schemas/abcd/3.0_zoology
Annotations
Specimen preparation details.
Diagram
Diagram ABCD_3_0_zoology_xsd.tmp#Preparation_sequence ABCD_3_0_zoology_xsd.tmp#Preparation_PreparationType ABCD_3_0_zoology_xsd.tmp#Preparation_PreparationAgents ABCD_3_0_zoology_xsd.tmp#Preparation_PreparationDate ABCD_3_0_zoology_xsd.tmp#Preparation
Type Preparation
Properties
content complex
minOccurs 0
maxOccurs unbounded
Model
Children PreparationAgents, PreparationDate, PreparationType
Instance
<Preparation sequence="" xmlns="http://www.tdwg.org/schemas/abcd/3.0_zoology">
  <PreparationType language="">{0,1}</PreparationType>
  <PreparationAgents sequence="">{0,1}</PreparationAgents>
  <PreparationDate>{0,1}</PreparationDate>
</Preparation>
Attributes
QName Type Use
sequence xs:int optional
Source
<xs:element name="Preparation" type="Preparation" minOccurs="0" maxOccurs="unbounded" sawsdl:modelReference="http://rs.tdwg.org/abcd/terms/Preparation">
  <xs:annotation>
    <xs:documentation xml:lang="en">Specimen preparation details.</xs:documentation>
  </xs:annotation>
</xs:element>
Element Preparation / PreparationType
Namespace http://www.tdwg.org/schemas/abcd/3.0_zoology
Annotations
Description of preparation type (specimens, tissues, DNA). Examples: for DNA: gDNA; for tissues/specimens: leaf, muscle, leg, blood.
Diagram
Diagram ABCD_3_0_zoology_xsd.tmp#String ABCD_3_0_zoology_xsd.tmp#StringL_language ABCD_3_0_zoology_xsd.tmp#StringL
Type StringL
Type hierarchy
Properties
content complex
minOccurs 0
Attributes
QName Type Use
language xs:language optional
Source
<xs:element name="PreparationType" type="StringL" minOccurs="0" sawsdl:modelReference="http://rs.tdwg.org/abcd/terms/preparationType">
  <xs:annotation>
    <xs:documentation xml:lang="en">Description of preparation type (specimens, tissues, DNA). Examples: for DNA: gDNA; for tissues/specimens: leaf, muscle, leg, blood.</xs:documentation>
  </xs:annotation>
</xs:element>
Element Preparation / PreparationAgents
Namespace http://www.tdwg.org/schemas/abcd/3.0_zoology
Annotations
Person and/or institution responsible for or effecting the preparation.
Diagram
Diagram ABCD_3_0_zoology_xsd.tmp#Preparation_Preparation_PreparationAgents_sequence ABCD_3_0_zoology_xsd.tmp#Preparation_Preparation_PreparationAgents_PreparationAgent
Properties
content complex
minOccurs 0
Model
Children PreparationAgent
Instance
<PreparationAgents sequence="" xmlns="http://www.tdwg.org/schemas/abcd/3.0_zoology">
  <PreparationAgent>{1,unbounded}</PreparationAgent>
</PreparationAgents>
Attributes
QName Type Use
sequence xs:int optional
Source
<xs:element name="PreparationAgents" minOccurs="0">
  <xs:annotation>
    <xs:documentation xml:lang="en">Person and/or institution responsible for or effecting the preparation.</xs:documentation>
  </xs:annotation>
  <xs:complexType>
    <xs:sequence>
      <xs:element name="PreparationAgent" type="String255" maxOccurs="unbounded" sawsdl:modelReference="http://rs.tdwg.org/abcd/terms/fullName">
        <xs:annotation>
          <xs:documentation xml:lang="en">Person and/or institution responsible for or effecting the preparation.</xs:documentation>
        </xs:annotation>
      </xs:element>
    </xs:sequence>
    <xs:attribute name="sequence" type="xs:int" use="optional"/>
  </xs:complexType>
</xs:element>
Element Preparation / PreparationAgents / PreparationAgent
Namespace http://www.tdwg.org/schemas/abcd/3.0_zoology
Annotations
Person and/or institution responsible for or effecting the preparation.
Diagram
Diagram ABCD_3_0_zoology_xsd.tmp#String255
Type String255
Properties
content simple
maxOccurs unbounded
Facets
whiteSpace collapse
minLength 1
maxLength 255
Source
<xs:element name="PreparationAgent" type="String255" maxOccurs="unbounded" sawsdl:modelReference="http://rs.tdwg.org/abcd/terms/fullName">
  <xs:annotation>
    <xs:documentation xml:lang="en">Person and/or institution responsible for or effecting the preparation.</xs:documentation>
  </xs:annotation>
</xs:element>
Element Preparation / PreparationDate
Namespace http://www.tdwg.org/schemas/abcd/3.0_zoology
Annotations
The date of preparation, free text. Recommended formats: YYYY, YYYY-MM, YYYY-MM-DD.
Diagram
Diagram ABCD_3_0_zoology_xsd.tmp#String
Type String
Properties
content simple
minOccurs 0
Facets
whiteSpace collapse
minLength 1
Source
<xs:element name="PreparationDate" type="String" minOccurs="0" sawsdl:modelReference="http://rs.tdwg.org/abcd/mappings/PreparationDate">
  <xs:annotation>
    <xs:documentation xml:lang="en">The date of preparation, free text. Recommended formats: YYYY, YYYY-MM, YYYY-MM-DD.</xs:documentation>
  </xs:annotation>
</xs:element>
Element Unit / NomenclaturalTypeDesignation
Namespace http://www.tdwg.org/schemas/abcd/3.0_zoology
Annotations
Information on the type status of the specimen.
Diagram
Diagram ABCD_3_0_zoology_xsd.tmp#Unit_Unit_NomenclaturalTypeDesignation_TypeStatus ABCD_3_0_zoology_xsd.tmp#Unit_Unit_NomenclaturalTypeDesignation_VerificationNotes
Properties
content complex
minOccurs 0
Model
Children TypeStatus, VerificationNotes
Instance
<NomenclaturalTypeDesignation xmlns="http://www.tdwg.org/schemas/abcd/3.0_zoology">
  <TypeStatus>{0,1}</TypeStatus>
  <VerificationNotes language="">{0,1}</VerificationNotes>
</NomenclaturalTypeDesignation>
Source
<xs:element name="NomenclaturalTypeDesignation" minOccurs="0" sawsdl:modelReference="http://rs.tdwg.org/abcd/terms/NomenclaturalTypeDesignation">
  <xs:annotation>
    <xs:documentation xml:lang="en">Information on the type status of the specimen.</xs:documentation>
  </xs:annotation>
  <xs:complexType>
    <xs:sequence>
      <xs:element name="TypeStatus" type="String" minOccurs="0" sawsdl:modelReference="http://rs.tdwg.org/abcd/terms/typeStatus">
        <xs:annotation>
          <xs:documentation xml:lang="en">Full term designating the status. E.g. "Holotype", "Isolectotype"</xs:documentation>
        </xs:annotation>
      </xs:element>
      <xs:element name="VerificationNotes" type="StringL" minOccurs="0" sawsdl:modelReference="http://rs.tdwg.org/abcd/mappings/VerificationNotes">
        <xs:annotation>
          <xs:documentation xml:lang="en">Further information about the verification process.</xs:documentation>
        </xs:annotation>
      </xs:element>
    </xs:sequence>
  </xs:complexType>
</xs:element>
Element Unit / NomenclaturalTypeDesignation / TypeStatus
Namespace http://www.tdwg.org/schemas/abcd/3.0_zoology
Annotations
Full term designating the status. E.g. "Holotype", "Isolectotype"
Diagram
Diagram ABCD_3_0_zoology_xsd.tmp#String
Type String
Properties
content simple
minOccurs 0
Facets
whiteSpace collapse
minLength 1
Source
<xs:element name="TypeStatus" type="String" minOccurs="0" sawsdl:modelReference="http://rs.tdwg.org/abcd/terms/typeStatus">
  <xs:annotation>
    <xs:documentation xml:lang="en">Full term designating the status. E.g. "Holotype", "Isolectotype"</xs:documentation>
  </xs:annotation>
</xs:element>
Element Unit / NomenclaturalTypeDesignation / VerificationNotes
Namespace http://www.tdwg.org/schemas/abcd/3.0_zoology
Annotations
Further information about the verification process.
Diagram
Diagram ABCD_3_0_zoology_xsd.tmp#String ABCD_3_0_zoology_xsd.tmp#StringL_language ABCD_3_0_zoology_xsd.tmp#StringL
Type StringL
Type hierarchy
Properties
content complex
minOccurs 0
Attributes
QName Type Use
language xs:language optional
Source
<xs:element name="VerificationNotes" type="StringL" minOccurs="0" sawsdl:modelReference="http://rs.tdwg.org/abcd/mappings/VerificationNotes">
  <xs:annotation>
    <xs:documentation xml:lang="en">Further information about the verification process.</xs:documentation>
  </xs:annotation>
</xs:element>
Element Unit / Acquisitions
Namespace http://www.tdwg.org/schemas/abcd/3.0_zoology
Annotations
A container for Acquisitions.
Diagram
Diagram ABCD_3_0_zoology_xsd.tmp#Unit_Unit_Acquisitions_Acquisition
Properties
content complex
minOccurs 0
Model
Children Acquisition
Instance
<Acquisitions xmlns="http://www.tdwg.org/schemas/abcd/3.0_zoology">
  <Acquisition>{1,unbounded}</Acquisition>
</Acquisitions>
Source
<xs:element name="Acquisitions" minOccurs="0">
  <xs:annotation>
    <xs:documentation>A container for Acquisitions.</xs:documentation>
  </xs:annotation>
  <xs:complexType>
    <xs:sequence>
      <xs:element name="Acquisition" type="Acquisition" maxOccurs="unbounded">
        <xs:annotation>
          <xs:documentation xml:lang="en">Acquisition date, source and type.</xs:documentation>
        </xs:annotation>
      </xs:element>
    </xs:sequence>
  </xs:complexType>
</xs:element>
Element Unit / Acquisitions / Acquisition
Namespace http://www.tdwg.org/schemas/abcd/3.0_zoology
Annotations
Acquisition date, source and type.
Diagram
Diagram ABCD_3_0_zoology_xsd.tmp#Acquisition_AcquisitionType ABCD_3_0_zoology_xsd.tmp#Acquisition_Date ABCD_3_0_zoology_xsd.tmp#Acquisition_AcquiredFrom ABCD_3_0_zoology_xsd.tmp#Acquisition_AcquisitionSourceText ABCD_3_0_zoology_xsd.tmp#Acquisition
Type Acquisition
Properties
content complex
maxOccurs unbounded
Model
Children AcquiredFrom, AcquisitionSourceText, AcquisitionType, Date
Instance
<Acquisition xmlns="http://www.tdwg.org/schemas/abcd/3.0_zoology">
  <AcquisitionType language="">{0,1}</AcquisitionType>
  <Date>{0,1}</Date>
  <AcquiredFrom>{0,1}</AcquiredFrom>
  <AcquisitionSourceText language="">{0,1}</AcquisitionSourceText>
</Acquisition>
Source
<xs:element name="Acquisition" type="Acquisition" maxOccurs="unbounded">
  <xs:annotation>
    <xs:documentation xml:lang="en">Acquisition date, source and type.</xs:documentation>
  </xs:annotation>
</xs:element>
Element Acquisition / AcquisitionType
Namespace http://www.tdwg.org/schemas/abcd/3.0_zoology
Annotations
Type of acquisition. E.g. "Bequest", "Purchase", "Donation"
Diagram
Diagram ABCD_3_0_zoology_xsd.tmp#String ABCD_3_0_zoology_xsd.tmp#StringL_language ABCD_3_0_zoology_xsd.tmp#StringL
Type StringL
Type hierarchy
Properties
content complex
minOccurs 0
Attributes
QName Type Use
language xs:language optional
Source
<xs:element name="AcquisitionType" type="StringL" minOccurs="0" sawsdl:modelReference="http://rs.tdwg.org/abcd/terms/acquisitionType">
  <xs:annotation>
    <xs:documentation xml:lang="en">Type of acquisition. E.g. "Bequest", "Purchase", "Donation"</xs:documentation>
  </xs:annotation>
</xs:element>
Element Acquisition / Date
Namespace http://www.tdwg.org/schemas/abcd/3.0_zoology
Annotations
Textual statement of the date of acquisition of the specimen by the institution. Recommended formats: YYYY, YYYY-MM, YYYY-MM-DD.
Diagram
Diagram ABCD_3_0_zoology_xsd.tmp#String
Type String
Properties
content simple
minOccurs 0
Facets
whiteSpace collapse
minLength 1
Source
<xs:element name="Date" type="String" minOccurs="0" sawsdl:modelReference="http://rs.tdwg.org/abcd/mappings/Acquisition-Date">
  <xs:annotation>
    <xs:documentation xml:lang="en">Textual statement of the date of acquisition of the specimen by the institution. Recommended formats: YYYY, YYYY-MM, YYYY-MM-DD.</xs:documentation>
  </xs:annotation>
</xs:element>
Element Acquisition / AcquiredFrom
Namespace http://www.tdwg.org/schemas/abcd/3.0_zoology
Annotations
Name of person and/or Organization the unit was acquired from (e.g. depositor of a strain).
Diagram
Diagram ABCD_3_0_zoology_xsd.tmp#Acquisition_Acquisition_AcquiredFrom_FullName ABCD_3_0_zoology_xsd.tmp#Acquisition_Acquisition_AcquiredFrom_Organization
Properties
content complex
minOccurs 0
Model
Children FullName, Organization
Instance
<AcquiredFrom xmlns="http://www.tdwg.org/schemas/abcd/3.0_zoology">
  <FullName>{1,1}</FullName>
  <Organization>{0,1}</Organization>
</AcquiredFrom>
Source
<xs:element name="AcquiredFrom" minOccurs="0" sawsdl:modelReference="http://rs.tdwg.org/abcd/mappings/AcquiredFrom">
  <xs:annotation>
    <xs:documentation xml:lang="en">Name of person and/or Organization the unit was acquired from (e.g. depositor of a strain).</xs:documentation>
  </xs:annotation>
  <xs:complexType>
    <xs:sequence>
      <xs:element name="FullName" type="String255" sawsdl:modelReference="http://rs.tdwg.org/abcd/terms/fullName">
        <xs:annotation>
          <xs:documentation xml:lang="en">Name of person the unit was acquired from.</xs:documentation>
        </xs:annotation>
      </xs:element>
      <xs:element name="Organization" type="Organization" minOccurs="0" sawsdl:modelReference="http://rs.tdwg.org/abcd/terms/Organization">
        <xs:annotation>
          <xs:documentation xml:lang="en">Organization the unit was acquired from.</xs:documentation>
        </xs:annotation>
      </xs:element>
    </xs:sequence>
  </xs:complexType>
</xs:element>
Element Acquisition / AcquiredFrom / FullName
Namespace http://www.tdwg.org/schemas/abcd/3.0_zoology
Annotations
Name of person the unit was acquired from.
Diagram
Diagram ABCD_3_0_zoology_xsd.tmp#String255
Type String255
Properties
content simple
Facets
whiteSpace collapse
minLength 1
maxLength 255
Source
<xs:element name="FullName" type="String255" sawsdl:modelReference="http://rs.tdwg.org/abcd/terms/fullName">
  <xs:annotation>
    <xs:documentation xml:lang="en">Name of person the unit was acquired from.</xs:documentation>
  </xs:annotation>
</xs:element>
Element Acquisition / AcquiredFrom / Organization
Namespace http://www.tdwg.org/schemas/abcd/3.0_zoology
Annotations
Organization the unit was acquired from.
Diagram
Diagram ABCD_3_0_zoology_xsd.tmp#Organization_GUID ABCD_3_0_zoology_xsd.tmp#Organization_Name ABCD_3_0_zoology_xsd.tmp#Organization_LogoURL ABCD_3_0_zoology_xsd.tmp#Organization_Divisions ABCD_3_0_zoology_xsd.tmp#Organization
Type Organization
Properties
content complex
minOccurs 0
Model
Children Divisions, GUID, LogoURL, Name
Instance
<Organization xmlns="http://www.tdwg.org/schemas/abcd/3.0_zoology">
  <GUID>{0,1}</GUID>
  <Name>{1,1}</Name>
  <LogoURL>{0,1}</LogoURL>
  <Divisions>{0,1}</Divisions>
</Organization>
Source
<xs:element name="Organization" type="Organization" minOccurs="0" sawsdl:modelReference="http://rs.tdwg.org/abcd/terms/Organization">
  <xs:annotation>
    <xs:documentation xml:lang="en">Organization the unit was acquired from.</xs:documentation>
  </xs:annotation>
</xs:element>
Element Organization / GUID
Namespace http://www.tdwg.org/schemas/abcd/3.0_zoology
Annotations
A globally unique identifier for the Organization or Organizational unit
Diagram
Diagram
Type xs:string
Properties
content simple
minOccurs 0
Source
<xs:element name="GUID" type="xs:string" minOccurs="0" sawsdl:modelReference="http://rs.tdwg.org/abcd/mappings/Organization-GUID">
  <xs:annotation>
    <xs:documentation xml:lang="en">A globally unique identifier for the Organization or Organizational unit</xs:documentation>
  </xs:annotation>
</xs:element>
Element Organization / Name
Namespace http://www.tdwg.org/schemas/abcd/3.0_zoology
Annotations
Full organization or corporate name in multiple languages (en: 'Botanical Garden of ...', de: 'Botanischer Garten von ...'). (vCard:Org.OrgName). The Label mechanism also supports acronyms / abbreviations (no vCard equivalent!).
Diagram
Diagram ABCD_3_0_zoology_xsd.tmp#Label_Representation ABCD_3_0_zoology_xsd.tmp#Label
Type Label
Properties
content complex
Model
Children Representation
Instance
<Name xmlns="http://www.tdwg.org/schemas/abcd/3.0_zoology">
  <Representation language="">{1,unbounded}</Representation>
</Name>
Source
<xs:element name="Name" type="Label">
  <xs:annotation>
    <xs:documentation xml:lang="en">Full organization or corporate name in multiple languages (en: 'Botanical Garden of ...', de: 'Botanischer Garten von ...'). (vCard:Org.OrgName). The Label mechanism also supports acronyms / abbreviations (no vCard equivalent!).</xs:documentation>
  </xs:annotation>
</xs:element>
Element Organization / LogoURL
Namespace http://www.tdwg.org/schemas/abcd/3.0_zoology
Annotations
URL of a logo image.
Diagram
Diagram
Type xs:anyURI
Properties
content simple
minOccurs 0
Source
<xs:element name="LogoURL" type="xs:anyURI" minOccurs="0" sawsdl:modelReference="http://rs.tdwg.org/abcd/mappings/Organization-LogoURL">
  <xs:annotation>
    <xs:documentation xml:lang="en">URL of a logo image.</xs:documentation>
  </xs:annotation>
</xs:element>
Element Organization / Divisions
Namespace http://www.tdwg.org/schemas/abcd/3.0_zoology
Annotations
If the contact contains no person definition: the unit within the organization the agent represents; else a list of the various Organizational units to which a person may belong. (vCard:OrgUnit)
Diagram
Diagram ABCD_3_0_zoology_xsd.tmp#Organization_Organization_Divisions_Division
Properties
content complex
minOccurs 0
Model
Children Division
Instance
<Divisions xmlns="http://www.tdwg.org/schemas/abcd/3.0_zoology">
  <Division language="">{1,unbounded}</Division>
</Divisions>
Source
<xs:element name="Divisions" minOccurs="0">
  <xs:annotation>
    <xs:documentation xml:lang="en">If the contact contains no person definition: the unit within the organization the agent represents; else a list of the various Organizational units to which a person may belong. (vCard:OrgUnit)</xs:documentation>
  </xs:annotation>
  <xs:complexType>
    <xs:sequence>
      <xs:element name="Division" type="StringL" maxOccurs="unbounded" sawsdl:modelReference="http://rs.tdwg.org/abcd/terms/division">
        <xs:annotation>
          <xs:documentation xml:lang="en">Part of an Organization, e.g. department or section. (vCard:OrgUnit)</xs:documentation>
        </xs:annotation>
      </xs:element>
    </xs:sequence>
  </xs:complexType>
</xs:element>
Element Organization / Divisions / Division
Namespace http://www.tdwg.org/schemas/abcd/3.0_zoology
Annotations
Part of an Organization, e.g. department or section. (vCard:OrgUnit)
Diagram
Diagram ABCD_3_0_zoology_xsd.tmp#String ABCD_3_0_zoology_xsd.tmp#StringL_language ABCD_3_0_zoology_xsd.tmp#StringL
Type StringL
Type hierarchy
Properties
content complex
maxOccurs unbounded
Attributes
QName Type Use
language xs:language optional
Source
<xs:element name="Division" type="StringL" maxOccurs="unbounded" sawsdl:modelReference="http://rs.tdwg.org/abcd/terms/division">
  <xs:annotation>
    <xs:documentation xml:lang="en">Part of an Organization, e.g. department or section. (vCard:OrgUnit)</xs:documentation>
  </xs:annotation>
</xs:element>
Element Acquisition / AcquisitionSourceText
Namespace http://www.tdwg.org/schemas/abcd/3.0_zoology
Annotations
Free text field for unformatted recording of acquisition source details.
Diagram
Diagram ABCD_3_0_zoology_xsd.tmp#String ABCD_3_0_zoology_xsd.tmp#StringL_language ABCD_3_0_zoology_xsd.tmp#StringL
Type StringL
Type hierarchy
Properties
content complex
minOccurs 0
Attributes
QName Type Use
language xs:language optional
Source
<xs:element name="AcquisitionSourceText" type="StringL" minOccurs="0" sawsdl:modelReference="http://rs.tdwg.org/abcd/terms/acquisitionSourceText">
  <xs:annotation>
    <xs:documentation xml:lang="en">Free text field for unformatted recording of acquisition source details.</xs:documentation>
  </xs:annotation>
</xs:element>
Element Unit / PreviousUnits
Namespace http://www.tdwg.org/schemas/abcd/3.0_zoology
Annotations
A container element for several previous identifiers and locations for this unit.
Diagram
Diagram ABCD_3_0_zoology_xsd.tmp#Unit_Unit_PreviousUnits_PreviousUnit
Properties
content complex
minOccurs 0
Model
Children PreviousUnit
Instance
<PreviousUnits xmlns="http://www.tdwg.org/schemas/abcd/3.0_zoology">
  <PreviousUnit sequence="">{1,unbounded}</PreviousUnit>
</PreviousUnits>
Source
<xs:element name="PreviousUnits" minOccurs="0">
  <xs:annotation>
    <xs:documentation xml:lang="en">A container element for several previous identifiers and locations for this unit.</xs:documentation>
  </xs:annotation>
  <xs:complexType>
    <xs:sequence>
      <xs:element name="PreviousUnit" type="PreviousUnit" maxOccurs="unbounded" sawsdl:modelReference="http://rs.tdwg.org/abcd/terms/PreviousUnit">
        <xs:annotation>
          <xs:documentation xml:lang="en">A container for past identifiers and locations for this specimen.</xs:documentation>
        </xs:annotation>
      </xs:element>
    </xs:sequence>
  </xs:complexType>
</xs:element>
Element Unit / PreviousUnits / PreviousUnit
Namespace http://www.tdwg.org/schemas/abcd/3.0_zoology
Annotations
A container for past identifiers and locations for this specimen.
Diagram
Diagram ABCD_3_0_zoology_xsd.tmp#PreviousUnit_sequence ABCD_3_0_zoology_xsd.tmp#PreviousUnit_PreviousSourceInstitutionID ABCD_3_0_zoology_xsd.tmp#PreviousUnit_PreviousSourceID ABCD_3_0_zoology_xsd.tmp#PreviousUnit_PreviousUnitID ABCD_3_0_zoology_xsd.tmp#PreviousUnit_Date ABCD_3_0_zoology_xsd.tmp#PreviousUnit_Notes ABCD_3_0_zoology_xsd.tmp#PreviousUnit
Type PreviousUnit
Properties
content complex
maxOccurs unbounded
Model
Children Date, Notes, PreviousSourceID, PreviousSourceInstitutionID, PreviousUnitID
Instance
<PreviousUnit sequence="" xmlns="http://www.tdwg.org/schemas/abcd/3.0_zoology">
  <PreviousSourceInstitutionID>{0,1}</PreviousSourceInstitutionID>
  <PreviousSourceID>{0,1}</PreviousSourceID>
  <PreviousUnitID>{0,1}</PreviousUnitID>
  <Date>{0,1}</Date>
  <Notes language="">{0,1}</Notes>
</PreviousUnit>
Attributes
QName Type Use
sequence xs:int optional
Source
<xs:element name="PreviousUnit" type="PreviousUnit" maxOccurs="unbounded" sawsdl:modelReference="http://rs.tdwg.org/abcd/terms/PreviousUnit">
  <xs:annotation>
    <xs:documentation xml:lang="en">A container for past identifiers and locations for this specimen.</xs:documentation>
  </xs:annotation>
</xs:element>
Element PreviousUnit / PreviousSourceInstitutionID
Namespace http://www.tdwg.org/schemas/abcd/3.0_zoology
Annotations
Name or code of the institution previously holding this specimen.
Diagram
Diagram ABCD_3_0_zoology_xsd.tmp#String
Type String
Properties
content simple
minOccurs 0
Facets
whiteSpace collapse
minLength 1
Source
<xs:element name="PreviousSourceInstitutionID" type="String" minOccurs="0" sawsdl:modelReference="http://rs.tdwg.org/abcd/mappings/PreviousSourceInstitutionID">
  <xs:annotation>
    <xs:documentation xml:lang="en">Name or code of the institution previously holding this specimen.</xs:documentation>
  </xs:annotation>
</xs:element>
Element PreviousUnit / PreviousSourceID
Namespace http://www.tdwg.org/schemas/abcd/3.0_zoology
Annotations
Name or code of collection previously holding this specimen.
Diagram
Diagram ABCD_3_0_zoology_xsd.tmp#String
Type String
Properties
content simple
minOccurs 0
Facets
whiteSpace collapse
minLength 1
Source
<xs:element name="PreviousSourceID" type="String" minOccurs="0" sawsdl:modelReference="http://rs.tdwg.org/abcd/mappings/PreviousSourceID">
  <xs:annotation>
    <xs:documentation xml:lang="en">Name or code of collection previously holding this specimen.</xs:documentation>
  </xs:annotation>
</xs:element>
Element PreviousUnit / PreviousUnitID
Namespace http://www.tdwg.org/schemas/abcd/3.0_zoology
Annotations
Identifier of specimen in previous collection.
Diagram
Diagram ABCD_3_0_zoology_xsd.tmp#String
Type String
Properties
content simple
minOccurs 0
Facets
whiteSpace collapse
minLength 1
Source
<xs:element name="PreviousUnitID" type="String" minOccurs="0" sawsdl:modelReference="http://rs.tdwg.org/abcd/mappings/PreviousUnitID">
  <xs:annotation>
    <xs:documentation xml:lang="en">Identifier of specimen in previous collection.</xs:documentation>
  </xs:annotation>
</xs:element>
Element PreviousUnit / Date
Namespace http://www.tdwg.org/schemas/abcd/3.0_zoology
Annotations
Dates that the specimen was held in previous collection.
Diagram
Diagram ABCD_3_0_zoology_xsd.tmp#DateTime_DateText ABCD_3_0_zoology_xsd.tmp#DateTime_TimeZone ABCD_3_0_zoology_xsd.tmp#DateTime_ISODateTimeBegin ABCD_3_0_zoology_xsd.tmp#DateTime_TimeOfDayBegin ABCD_3_0_zoology_xsd.tmp#DateTime_ISODateTimeEnd ABCD_3_0_zoology_xsd.tmp#DateTime_TimeOfDayEnd ABCD_3_0_zoology_xsd.tmp#DateTime_PeriodExplicit ABCD_3_0_zoology_xsd.tmp#DateTime
Type DateTime
Properties
content complex
minOccurs 0
Model
Children DateText, ISODateTimeBegin, ISODateTimeEnd, PeriodExplicit, TimeOfDayBegin, TimeOfDayEnd, TimeZone
Instance
<Date xmlns="http://www.tdwg.org/schemas/abcd/3.0_zoology">
  <DateText>{0,1}</DateText>
  <TimeZone>{0,1}</TimeZone>
  <ISODateTimeBegin>{0,1}</ISODateTimeBegin>
  <TimeOfDayBegin>{0,1}</TimeOfDayBegin>
  <ISODateTimeEnd>{0,1}</ISODateTimeEnd>
  <TimeOfDayEnd>{0,1}</TimeOfDayEnd>
  <PeriodExplicit>{0,1}</PeriodExplicit>
</Date>
Source
<xs:element name="Date" type="DateTime" minOccurs="0" sawsdl:modelReference="http://rs.tdwg.org/abcd/mappings/PreviousUnit-Date">
  <xs:annotation>
    <xs:documentation xml:lang="en">Dates that the specimen was held in previous collection.</xs:documentation>
  </xs:annotation>
</xs:element>
Element PreviousUnit / Notes
Namespace http://www.tdwg.org/schemas/abcd/3.0_zoology
Annotations
Any further information about this specimen in its previous collection.
Diagram
Diagram ABCD_3_0_zoology_xsd.tmp#String ABCD_3_0_zoology_xsd.tmp#StringL_language ABCD_3_0_zoology_xsd.tmp#StringL
Type StringL
Type hierarchy
Properties
content complex
minOccurs 0
Attributes
QName Type Use
language xs:language optional
Source
<xs:element name="Notes" type="StringL" minOccurs="0" sawsdl:modelReference="http://rs.tdwg.org/abcd/mappings/PreviousUnit-Notes">
  <xs:annotation>
    <xs:documentation xml:lang="en">Any further information about this specimen in its previous collection.</xs:documentation>
  </xs:annotation>
</xs:element>
Element Unit / InformationWithheld
Namespace http://www.tdwg.org/schemas/abcd/3.0_zoology
Annotations
Brief descriptions of additional information that may exist, but that has not been made public. Information about obtaining the withheld information should be sought from the ContentCcontact. (=DwC.InformationWithheld). If present here, the information given should override the respective dataset-level statement.
Diagram
Diagram ABCD_3_0_zoology_xsd.tmp#String ABCD_3_0_zoology_xsd.tmp#StringL_language ABCD_3_0_zoology_xsd.tmp#StringL
Type StringL
Type hierarchy
Properties
content complex
maxOccurs unbounded
Attributes
QName Type Use
language xs:language optional
Source
<xs:element name="InformationWithheld" type="StringL" maxOccurs="unbounded" sawsdl:modelReference="http://rs.tdwg.org/abcd/mappings/Unit-InformationWithheld">
  <xs:annotation>
    <xs:documentation xml:lang="en">Brief descriptions of additional information that may exist, but that has not been made public. Information about obtaining the withheld information should be sought from the ContentCcontact. (=DwC.InformationWithheld). If present here, the information given should override the respective dataset-level statement.</xs:documentation>
  </xs:annotation>
</xs:element>
Element Unit / Blocked
Namespace http://www.tdwg.org/schemas/abcd/3.0_zoology
Annotations
Sample or specimen data can not be ordered/loaned in general, but are visible via portals. Note: Records/samples/specimens not to be published should be blocked on database level. If they are available via Darwin Core or ABCD, they are visible for everyone. This element is to be used for samples/specimens that cannot be loaned.
Diagram
Diagram
Type xs:boolean
Properties
content simple
minOccurs 0
Source
<xs:element name="Blocked" type="xs:boolean" minOccurs="0" sawsdl:modelReference="http://rs.tdwg.org/abcd/terms/blocked">
  <xs:annotation>
    <xs:documentation xml:lang="en">Sample or specimen data can not be ordered/loaned in general, but are visible via portals. Note: Records/samples/specimens not to be published should be blocked on database level. If they are available via Darwin Core or ABCD, they are visible for everyone. This element is to be used for samples/specimens that cannot be loaned.</xs:documentation>
  </xs:annotation>
</xs:element>
Element Unit / LoanConditions
Namespace http://www.tdwg.org/schemas/abcd/3.0_zoology
Annotations
Certain conditions for loaning this specimen or sample. E.g. "additional insurance required", "can only be loaned for a maximum of two months".
Diagram
Diagram ABCD_3_0_zoology_xsd.tmp#String
Type String
Properties
content simple
minOccurs 0
Facets
whiteSpace collapse
minLength 1
Source
<xs:element name="LoanConditions" type="String" minOccurs="0" sawsdl:modelReference="http://rs.tdwg.org/abcd/terms/loanConditions">
  <xs:annotation>
    <xs:documentation xml:lang="en">Certain conditions for loaning this specimen or sample. E.g. "additional insurance required", "can only be loaned for a maximum of two months".</xs:documentation>
  </xs:annotation>
</xs:element>
Element Unit / LegalStatements
Namespace http://www.tdwg.org/schemas/abcd/3.0_zoology
Annotations
Container element for legal statements regarding the data set.
Diagram
Diagram ABCD_3_0_zoology_xsd.tmp#LegalStatements_Licenses ABCD_3_0_zoology_xsd.tmp#LegalStatements_Acknowledgements ABCD_3_0_zoology_xsd.tmp#LegalStatements_SuggestedCitations ABCD_3_0_zoology_xsd.tmp#LegalStatements_OtherLegalStatements ABCD_3_0_zoology_xsd.tmp#LegalStatements
Type LegalStatements
Properties
content complex
minOccurs 0
Model
Children Acknowledgements, Licenses, OtherLegalStatements, SuggestedCitations
Instance
<LegalStatements xmlns="http://www.tdwg.org/schemas/abcd/3.0_zoology">
  <Licenses>{0,1}</Licenses>
  <Acknowledgements>{0,1}</Acknowledgements>
  <SuggestedCitations>{0,1}</SuggestedCitations>
  <OtherLegalStatements>{0,1}</OtherLegalStatements>
</LegalStatements>
Source
<xs:element name="LegalStatements" type="LegalStatements" minOccurs="0">
  <xs:annotation>
    <xs:documentation xml:lang="en">Container element for legal statements regarding the data set.</xs:documentation>
  </xs:annotation>
</xs:element>
Element Unit / Gathering
Namespace http://www.tdwg.org/schemas/abcd/3.0_zoology
Annotations
Elements describing the field events that created the unit and their location.
Diagram
Diagram ABCD_3_0_zoology_xsd.tmp#Gathering_Date ABCD_3_0_zoology_xsd.tmp#Gathering_GatheringAgents ABCD_3_0_zoology_xsd.tmp#Gathering_Permits ABCD_3_0_zoology_xsd.tmp#Gathering_LocalityText ABCD_3_0_zoology_xsd.tmp#Gathering_CountryName ABCD_3_0_zoology_xsd.tmp#Gathering_NamedAreas ABCD_3_0_zoology_xsd.tmp#Gathering_CoordinateSets ABCD_3_0_zoology_xsd.tmp#Gathering_Altitude ABCD_3_0_zoology_xsd.tmp#Gathering_Notes ABCD_3_0_zoology_xsd.tmp#Gathering
Type Gathering
Properties
content complex
minOccurs 0
Model
Children Altitude, CoordinateSets, CountryName, Date, GatheringAgents, LocalityText, NamedAreas, Notes, Permits
Instance
<Gathering xmlns="http://www.tdwg.org/schemas/abcd/3.0_zoology">
  <Date>{0,1}</Date>
  <GatheringAgents sequence="">{0,1}</GatheringAgents>
  <Permits>{0,1}</Permits>
  <LocalityText language="">{0,1}</LocalityText>
  <CountryName language="">{0,1}</CountryName>
  <NamedAreas>{0,1}</NamedAreas>
  <CoordinateSets>{0,1}</CoordinateSets>
  <Altitude>{0,1}</Altitude>
  <Notes language="">{0,1}</Notes>
</Gathering>
Source
<xs:element name="Gathering" type="Gathering" minOccurs="0" sawsdl:modelReference="http://rs.tdwg.org/abcd/terms/Gathering">
  <xs:annotation>
    <xs:documentation xml:lang="en">Elements describing the field events that created the unit and their location.</xs:documentation>
  </xs:annotation>
</xs:element>
Element Gathering / Date
Namespace http://www.tdwg.org/schemas/abcd/3.0_zoology
Annotations
Date(s) and time(s) of the collecting or observation event
Diagram
Diagram ABCD_3_0_zoology_xsd.tmp#DateTime_DateText ABCD_3_0_zoology_xsd.tmp#DateTime_TimeZone ABCD_3_0_zoology_xsd.tmp#DateTime_ISODateTimeBegin ABCD_3_0_zoology_xsd.tmp#DateTime_TimeOfDayBegin ABCD_3_0_zoology_xsd.tmp#DateTime_ISODateTimeEnd ABCD_3_0_zoology_xsd.tmp#DateTime_TimeOfDayEnd ABCD_3_0_zoology_xsd.tmp#DateTime_PeriodExplicit ABCD_3_0_zoology_xsd.tmp#DateTime
Type DateTime
Properties
content complex
minOccurs 0
Model
Children DateText, ISODateTimeBegin, ISODateTimeEnd, PeriodExplicit, TimeOfDayBegin, TimeOfDayEnd, TimeZone
Instance
<Date xmlns="http://www.tdwg.org/schemas/abcd/3.0_zoology">
  <DateText>{0,1}</DateText>
  <TimeZone>{0,1}</TimeZone>
  <ISODateTimeBegin>{0,1}</ISODateTimeBegin>
  <TimeOfDayBegin>{0,1}</TimeOfDayBegin>
  <ISODateTimeEnd>{0,1}</ISODateTimeEnd>
  <TimeOfDayEnd>{0,1}</TimeOfDayEnd>
  <PeriodExplicit>{0,1}</PeriodExplicit>
</Date>
Source
<xs:element name="Date" type="DateTime" minOccurs="0" sawsdl:modelReference="http://rs.tdwg.org/abcd/mappings/Gathering-Date">
  <xs:annotation>
    <xs:documentation xml:lang="en">Date(s) and time(s) of the collecting or observation event</xs:documentation>
  </xs:annotation>
</xs:element>
Element Gathering / GatheringAgents
Namespace http://www.tdwg.org/schemas/abcd/3.0_zoology
Annotations
A container element for the agent(s) responsible for collecting or recording.
Diagram
Diagram ABCD_3_0_zoology_xsd.tmp#Gathering_Gathering_GatheringAgents_sequence ABCD_3_0_zoology_xsd.tmp#Gathering_Gathering_GatheringAgents_GatheringAgent
Properties
content complex
minOccurs 0
Model
Children GatheringAgent
Instance
<GatheringAgents sequence="" xmlns="http://www.tdwg.org/schemas/abcd/3.0_zoology">
  <GatheringAgent>{1,unbounded}</GatheringAgent>
</GatheringAgents>
Attributes
QName Type Use
sequence xs:int optional
Source
<xs:element name="GatheringAgents" minOccurs="0">
  <xs:annotation>
    <xs:documentation xml:lang="en">A container element for the agent(s) responsible for collecting or recording.</xs:documentation>
  </xs:annotation>
  <xs:complexType>
    <xs:sequence>
      <xs:element name="GatheringAgent" type="String255" maxOccurs="unbounded" sawsdl:modelReference="http://rs.tdwg.org/abcd/terms/fullName">
        <xs:annotation>
          <xs:documentation xml:lang="en">The person, or one of the persons or team(s) or organization(s) responsible for collecting or recording. Attributes: a flag indicating the primary collector, and a sequence number.</xs:documentation>
        </xs:annotation>
      </xs:element>
    </xs:sequence>
    <xs:attribute name="sequence" type="xs:int" use="optional"/>
  </xs:complexType>
</xs:element>
Element Gathering / GatheringAgents / GatheringAgent
Namespace http://www.tdwg.org/schemas/abcd/3.0_zoology
Annotations
The person, or one of the persons or team(s) or organization(s) responsible for collecting or recording. Attributes: a flag indicating the primary collector, and a sequence number.
Diagram
Diagram ABCD_3_0_zoology_xsd.tmp#String255
Type String255
Properties
content simple
maxOccurs unbounded
Facets
whiteSpace collapse
minLength 1
maxLength 255
Source
<xs:element name="GatheringAgent" type="String255" maxOccurs="unbounded" sawsdl:modelReference="http://rs.tdwg.org/abcd/terms/fullName">
  <xs:annotation>
    <xs:documentation xml:lang="en">The person, or one of the persons or team(s) or organization(s) responsible for collecting or recording. Attributes: a flag indicating the primary collector, and a sequence number.</xs:documentation>
  </xs:annotation>
</xs:element>
Element Gathering / Permits
Namespace http://www.tdwg.org/schemas/abcd/3.0_zoology
Annotations
A container element for references to (or texts of) permits related to the gathering event.
Diagram
Diagram ABCD_3_0_zoology_xsd.tmp#Gathering_Gathering_Permits_Permit
Properties
content complex
minOccurs 0
Model
Children Permit
Instance
<Permits xmlns="http://www.tdwg.org/schemas/abcd/3.0_zoology">
  <Permit>{1,unbounded}</Permit>
</Permits>
Source
<xs:element name="Permits" minOccurs="0">
  <xs:annotation>
    <xs:documentation xml:lang="en">A container element for references to (or texts of) permits related to the gathering event.</xs:documentation>
  </xs:annotation>
  <xs:complexType>
    <xs:sequence>
      <xs:element name="Permit" type="Permit" maxOccurs="unbounded" sawsdl:modelReference="http://rs.tdwg.org/abcd/terms/Permit">
        <xs:annotation>
          <xs:documentation xml:lang="en">Container element for information on permits related to the gathering event.</xs:documentation>
        </xs:annotation>
      </xs:element>
    </xs:sequence>
  </xs:complexType>
</xs:element>
Element Gathering / Permits / Permit
Namespace http://www.tdwg.org/schemas/abcd/3.0_zoology
Annotations
Container element for information on permits related to the gathering event.
Diagram
Diagram ABCD_3_0_zoology_xsd.tmp#Permit_Type ABCD_3_0_zoology_xsd.tmp#Permit_Status ABCD_3_0_zoology_xsd.tmp#Permit_Details ABCD_3_0_zoology_xsd.tmp#Permit_Text ABCD_3_0_zoology_xsd.tmp#Permit
Type Permit
Properties
content complex
maxOccurs unbounded
Model
Children Details, Status, Text, Type
Instance
<Permit xmlns="http://www.tdwg.org/schemas/abcd/3.0_zoology">
  <Type>{1,1}</Type>
  <Status>{1,1}</Status>
  <Details language="">{0,1}</Details>
  <Text language="">{0,1}</Text>
</Permit>
Source
<xs:element name="Permit" type="Permit" maxOccurs="unbounded" sawsdl:modelReference="http://rs.tdwg.org/abcd/terms/Permit">
  <xs:annotation>
    <xs:documentation xml:lang="en">Container element for information on permits related to the gathering event.</xs:documentation>
  </xs:annotation>
</xs:element>
Element Permit / Type
Namespace http://www.tdwg.org/schemas/abcd/3.0_zoology
Annotations
A permit is a document that allows someone to take an action that otherwise would not be allowed.
Diagram
Diagram
Type restriction of xs:string
Properties
content simple
Facets
enumeration Contract
enumeration Copyright
enumeration Data use
enumeration Exemption Permit
enumeration Export Permit
enumeration Genetically Modified Organism
enumeration Human Pathogens
enumeration Intellectual Property Rights
enumeration Internationally Recognized Certificate of Compliance
enumeration Import Permit
enumeration Collecting Permit
enumeration Material Transfer Agreement
enumeration Memorandum of Cooperation
enumeration Memorandum of Understanding
enumeration Patent
enumeration Phytosanitary
enumeration Salvage
enumeration Veterinary Certificate
Source
<xs:element name="Type" sawsdl:modelReference="http://rs.tdwg.org/abcd/terms/PermitType">
  <xs:annotation>
    <xs:documentation xml:lang="en">A permit is a document that allows someone to take an action that otherwise would not be allowed.</xs:documentation>
  </xs:annotation>
  <xs:simpleType>
    <xs:restriction base="xs:string">
      <xs:enumeration value="Contract" sawsdl:modelReference="http://rs.tdwg.org/abcd/terms/Contract"/>
      <xs:enumeration value="Copyright" sawsdl:modelReference="http://rs.tdwg.org/abcd/terms/Copyright"/>
      <xs:enumeration value="Data use" sawsdl:modelReference="http://rs.tdwg.org/abcd/terms/DataUse"/>
      <xs:enumeration value="Exemption Permit" sawsdl:modelReference="http://rs.tdwg.org/abcd/terms/ExemptionPermit"/>
      <xs:enumeration value="Export Permit" sawsdl:modelReference="http://rs.tdwg.org/abcd/terms/ExportPermit"/>
      <xs:enumeration value="Genetically Modified Organism" sawsdl:modelReference="http://rs.tdwg.org/abcd/terms/GeneticallyModifiedOrganism"/>
      <xs:enumeration value="Human Pathogens" sawsdl:modelReference="http://rs.tdwg.org/abcd/terms/HumanPathogens"/>
      <xs:enumeration value="Intellectual Property Rights" sawsdl:modelReference="http://rs.tdwg.org/abcd/terms/IntellectualPropertyRights"/>
      <xs:enumeration value="Internationally Recognized Certificate of Compliance" sawsdl:modelReference="http://rs.tdwg.org/abcd/terms/InternationallyRecognizedCertificateOfCompliance"/>
      <xs:enumeration value="Import Permit" sawsdl:modelReference="http://rs.tdwg.org/abcd/terms/ImportPermit"/>
      <xs:enumeration value="Collecting Permit" sawsdl:modelReference="http://rs.tdwg.org/abcd/terms/CollectingPermit"/>
      <xs:enumeration value="Material Transfer Agreement" sawsdl:modelReference="http://rs.tdwg.org/abcd/terms/MaterialTransferAgreement"/>
      <xs:enumeration value="Memorandum of Cooperation" sawsdl:modelReference="http://rs.tdwg.org/abcd/terms/MemorandumOfCooperation"/>
      <xs:enumeration value="Memorandum of Understanding" sawsdl:modelReference="http://rs.tdwg.org/abcd/terms/MemorandumOfUnderstanding"/>
      <xs:enumeration value="Patent" sawsdl:modelReference="http://rs.tdwg.org/abcd/terms/Patent"/>
      <xs:enumeration value="Phytosanitary" sawsdl:modelReference="http://rs.tdwg.org/abcd/terms/Phytosanitary"/>
      <xs:enumeration value="Salvage" sawsdl:modelReference="http://rs.tdwg.org/abcd/terms/Salvage"/>
      <xs:enumeration value="Veterinary Certificate" sawsdl:modelReference="http://rs.tdwg.org/abcd/terms/VeterinaryCertificate"/>
    </xs:restriction>
  </xs:simpleType>
</xs:element>
Element Permit / Status
Namespace http://www.tdwg.org/schemas/abcd/3.0_zoology
Annotations
Information about the presence, absence or other basic status of permits associated with the sample(s). Material collected after 2014-10-12 cannot be in "Unknown" permit status!
Diagram
Diagram
Type restriction of xs:string
Properties
content simple
Facets
enumeration Permit available
enumeration Permit not required
enumeration Permit not available
enumeration Unknown
Source
<xs:element name="Status" sawsdl:modelReference="http://rs.tdwg.org/abcd/terms/PermitStatus">
  <xs:annotation>
    <xs:documentation xml:lang="en">Information about the presence, absence or other basic status of permits associated with the sample(s). Material collected after 2014-10-12 cannot be in "Unknown" permit status!</xs:documentation>
  </xs:annotation>
  <xs:simpleType>
    <xs:restriction base="xs:string">
      <xs:enumeration value="Permit available" sawsdl:modelReference="http://rs.tdwg.org/abcd/terms/PermitAvailable"/>
      <xs:enumeration value="Permit not required" sawsdl:modelReference="http://rs.tdwg.org/abcd/terms/PermitNotRequired"/>
      <xs:enumeration value="Permit not available" sawsdl:modelReference="http://rs.tdwg.org/abcd/terms/PermitNotAvailable"/>
      <xs:enumeration value="Unknown" sawsdl:modelReference="http://rs.tdwg.org/abcd/terms/PermitStatusUnknown"/>
    </xs:restriction>
  </xs:simpleType>
</xs:element>
Element Permit / Details
Namespace http://www.tdwg.org/schemas/abcd/3.0_zoology
Annotations
Description of why a certain permit was not required or why the Permit Status is unknown. Examples: "no national requirement for a permit at date of access", "officially authorized illegal holder", "collected on private land", "pre-Nagoya"
Diagram
Diagram ABCD_3_0_zoology_xsd.tmp#String ABCD_3_0_zoology_xsd.tmp#StringL_language ABCD_3_0_zoology_xsd.tmp#StringL
Type StringL
Type hierarchy
Properties
content complex
minOccurs 0
Attributes
QName Type Use
language xs:language optional
Source
<xs:element name="Details" type="StringL" minOccurs="0" sawsdl:modelReference="http://rs.tdwg.org/abcd/mappings/Permit-Details">
  <xs:annotation>
    <xs:documentation xml:lang="en">Description of why a certain permit was not required or why the Permit Status is unknown. Examples: "no national requirement for a permit at date of access", "officially authorized illegal holder", "collected on private land", "pre-Nagoya"</xs:documentation>
  </xs:annotation>
</xs:element>
Element Permit / Text
Namespace http://www.tdwg.org/schemas/abcd/3.0_zoology
Annotations
The text of a permit related to the gathering/shipping or further details.
Diagram
Diagram ABCD_3_0_zoology_xsd.tmp#String ABCD_3_0_zoology_xsd.tmp#StringL_language ABCD_3_0_zoology_xsd.tmp#StringL
Type StringL
Type hierarchy
Properties
content complex
minOccurs 0
Attributes
QName Type Use
language xs:language optional
Source
<xs:element name="Text" type="StringL" minOccurs="0" sawsdl:modelReference="http://rs.tdwg.org/abcd/mappings/Permit-Text">
  <xs:annotation>
    <xs:documentation xml:lang="en">The text of a permit related to the gathering/shipping or further details.</xs:documentation>
  </xs:annotation>
</xs:element>
Element Gathering / LocalityText
Namespace http://www.tdwg.org/schemas/abcd/3.0_zoology
Annotations
Original locality data as appearing on a label or in an original entry.
Diagram
Diagram ABCD_3_0_zoology_xsd.tmp#String ABCD_3_0_zoology_xsd.tmp#StringL_language ABCD_3_0_zoology_xsd.tmp#StringL
Type StringL
Type hierarchy
Properties
content complex
minOccurs 0
Attributes
QName Type Use
language xs:language optional
Source
<xs:element name="LocalityText" type="StringL" minOccurs="0" sawsdl:modelReference="http://rs.tdwg.org/abcd/terms/localityText">
  <xs:annotation>
    <xs:documentation xml:lang="en">Original locality data as appearing on a label or in an original entry.</xs:documentation>
  </xs:annotation>
</xs:element>
Element Gathering / CountryName
Namespace http://www.tdwg.org/schemas/abcd/3.0_zoology
Annotations
The full current name of the country. It is recommended that the name is spelled in the way specified by the International Standards Organisation (ISO). Historical country names and water bodies outside the coastal zone should be entered as NamedArea.
Diagram
Diagram ABCD_3_0_zoology_xsd.tmp#String ABCD_3_0_zoology_xsd.tmp#StringL_language ABCD_3_0_zoology_xsd.tmp#StringL
Type StringL
Type hierarchy
Properties
content complex
minOccurs 0
Attributes
QName Type Use
language xs:language optional
Source
<xs:element name="CountryName" type="StringL" minOccurs="0" sawsdl:modelReference="http://rs.tdwg.org/abcd/mappings/Country-Name">
  <xs:annotation>
    <xs:documentation xml:lang="en">The full current name of the country. It is recommended that the name is spelled in the way specified by the International Standards Organisation (ISO). Historical country names and water bodies outside the coastal zone should be entered as NamedArea.</xs:documentation>
  </xs:annotation>
</xs:element>
Element Gathering / NamedAreas
Namespace http://www.tdwg.org/schemas/abcd/3.0_zoology
Annotations
Atomized place names as applied to the collection or observation site; with possibility for hierarchical structuring and categorization.
Diagram
Diagram ABCD_3_0_zoology_xsd.tmp#Gathering_Gathering_NamedAreas_NamedArea
Properties
content complex
minOccurs 0
Model
Children NamedArea
Instance
<NamedAreas xmlns="http://www.tdwg.org/schemas/abcd/3.0_zoology">
  <NamedArea sequence="">{1,unbounded}</NamedArea>
</NamedAreas>
Source
<xs:element name="NamedAreas" minOccurs="0">
  <xs:annotation>
    <xs:documentation xml:lang="en">Atomized place names as applied to the collection or observation site; with possibility for hierarchical structuring and categorization.</xs:documentation>
  </xs:annotation>
  <xs:complexType>
    <xs:sequence>
      <xs:element name="NamedArea" maxOccurs="unbounded" sawsdl:modelReference="http://rs.tdwg.org/abcd/terms/NamedArea">
        <xs:annotation>
          <xs:documentation xml:lang="en">Atomized place name with possibility for hierarchical structuring. Attribute for sequence.</xs:documentation>
        </xs:annotation>
        <xs:complexType>
          <xs:complexContent>
            <xs:extension base="NamedArea">
              <xs:attribute name="sequence" type="xs:int" use="optional"/>
            </xs:extension>
          </xs:complexContent>
        </xs:complexType>
      </xs:element>
    </xs:sequence>
  </xs:complexType>
</xs:element>
Element Gathering / NamedAreas / NamedArea
Namespace http://www.tdwg.org/schemas/abcd/3.0_zoology
Annotations
Atomized place name with possibility for hierarchical structuring. Attribute for sequence.
Diagram
Diagram ABCD_3_0_zoology_xsd.tmp#NamedArea_AreaClass ABCD_3_0_zoology_xsd.tmp#NamedArea_Name ABCD_3_0_zoology_xsd.tmp#NamedArea ABCD_3_0_zoology_xsd.tmp#Gathering_Gathering_NamedAreas_Gathering_Gathering_NamedAreas_NamedArea_sequence
Type extension of NamedArea
Type hierarchy
Properties
content complex
maxOccurs unbounded
Model
Children AreaClass, Name
Instance
<NamedArea sequence="" xmlns="http://www.tdwg.org/schemas/abcd/3.0_zoology">
  <AreaClass language="">{0,1}</AreaClass>
  <Name language="">{0,1}</Name>
</NamedArea>
Attributes
QName Type Use
sequence xs:int optional
Source
<xs:element name="NamedArea" maxOccurs="unbounded" sawsdl:modelReference="http://rs.tdwg.org/abcd/terms/NamedArea">
  <xs:annotation>
    <xs:documentation xml:lang="en">Atomized place name with possibility for hierarchical structuring. Attribute for sequence.</xs:documentation>
  </xs:annotation>
  <xs:complexType>
    <xs:complexContent>
      <xs:extension base="NamedArea">
        <xs:attribute name="sequence" type="xs:int" use="optional"/>
      </xs:extension>
    </xs:complexContent>
  </xs:complexType>
</xs:element>
Element NamedArea / AreaClass
Namespace http://www.tdwg.org/schemas/abcd/3.0_zoology
Annotations
Allows the recording of classification categories for the class of the gathering named area (local or national subdivision levels, geomorphological units, protected areas, etc.). E.g. "Island Group", "National Park", "District", "Mountain", "State". These classification categories are often treated as individual elements in other standards.
Diagram
Diagram ABCD_3_0_zoology_xsd.tmp#String ABCD_3_0_zoology_xsd.tmp#StringL_language ABCD_3_0_zoology_xsd.tmp#StringL
Type StringL
Type hierarchy
Properties
content complex
minOccurs 0
Attributes
QName Type Use
language xs:language optional
Source
<xs:element name="AreaClass" type="StringL" minOccurs="0" sawsdl:modelReference="http://rs.tdwg.org/abcd/terms/areaClass">
  <xs:annotation>
    <xs:documentation xml:lang="en">Allows the recording of classification categories for the class of the gathering named area (local or national subdivision levels, geomorphological units, protected areas, etc.). E.g. "Island Group", "National Park", "District", "Mountain", "State". These classification categories are often treated as individual elements in other standards.</xs:documentation>
  </xs:annotation>
</xs:element>
Element NamedArea / Name
Namespace http://www.tdwg.org/schemas/abcd/3.0_zoology
Annotations
Name of an area (a geographic, geomorphological, geoecological, or administrative area).
Diagram
Diagram ABCD_3_0_zoology_xsd.tmp#String ABCD_3_0_zoology_xsd.tmp#StringL_language ABCD_3_0_zoology_xsd.tmp#StringL
Type StringL
Type hierarchy
Properties
content complex
minOccurs 0
Attributes
QName Type Use
language xs:language optional
Source
<xs:element name="Name" type="StringL" minOccurs="0" sawsdl:modelReference="http://rs.tdwg.org/abcd/mappings/NamedArea-Name">
  <xs:annotation>
    <xs:documentation xml:lang="en">Name of an area (a geographic, geomorphological, geoecological, or administrative area).</xs:documentation>
  </xs:annotation>
</xs:element>
Element Gathering / CoordinateSets
Namespace http://www.tdwg.org/schemas/abcd/3.0_zoology
Annotations
Container for multiple sets of coordinates indicating the site of collection or observation.
Diagram
Diagram ABCD_3_0_zoology_xsd.tmp#Gathering_Gathering_CoordinateSets_CoordinateSet
Properties
content complex
minOccurs 0
Model
Children CoordinateSet
Instance
<CoordinateSets xmlns="http://www.tdwg.org/schemas/abcd/3.0_zoology">
  <CoordinateSet begin="" end="" original="">{0,unbounded}</CoordinateSet>
</CoordinateSets>
Source
<xs:element name="CoordinateSets" minOccurs="0">
  <xs:annotation>
    <xs:documentation xml:lang="en">Container for multiple sets of coordinates indicating the site of collection or observation.</xs:documentation>
  </xs:annotation>
  <xs:complexType>
    <xs:sequence>
      <xs:element name="CoordinateSet" minOccurs="0" maxOccurs="unbounded" sawsdl:modelReference="http://rs.tdwg.org/abcd/terms/Coordinates">
        <xs:annotation>
          <xs:documentation xml:lang="en">Attributes for Original data and for begin and end of sequence . Composite element to allow recording multiple coordinates or same coordinate in different systems</xs:documentation>
        </xs:annotation>
        <xs:complexType>
          <xs:sequence>
            <xs:element name="LongitudeDecimal" type="decimalLongitudeDataType" minOccurs="0" sawsdl:modelReference="http://rs.tdwg.org/abcd/terms/longitudeDecimal">
              <xs:annotation>
                <xs:documentation xml:lang="en">The longitude of a location (east-west component), expressed in decimal degrees. The values range from -180 to 180.</xs:documentation>
              </xs:annotation>
            </xs:element>
            <xs:element name="LatitudeDecimal" type="decimalLatitudeDataType" minOccurs="0" sawsdl:modelReference="http://rs.tdwg.org/abcd/terms/latitudeDecimal">
              <xs:annotation>
                <xs:documentation xml:lang="en">The latitude of a location (north-south component), expressed in decimal degrees. The values range from -90 to 90.</xs:documentation>
              </xs:annotation>
            </xs:element>
            <xs:element name="ErrorDistanceInMeters" type="xs:decimal" minOccurs="0" sawsdl:modelReference="http://rs.tdwg.org/abcd/terms/errorDistanceInMeters">
              <xs:annotation>
                <xs:documentation xml:lang="en">An estimate of how tightly the coordinates were specified, expressed as a distance in meters corresponding to a radius around the coordinates.</xs:documentation>
              </xs:annotation>
            </xs:element>
          </xs:sequence>
          <xs:attribute name="original" type="xs:boolean" use="optional"/>
          <xs:attribute name="begin" type="xs:boolean" use="optional"/>
          <xs:attribute name="end" type="xs:boolean" use="optional"/>
        </xs:complexType>
      </xs:element>
    </xs:sequence>
  </xs:complexType>
</xs:element>
Element Gathering / CoordinateSets / CoordinateSet
Namespace http://www.tdwg.org/schemas/abcd/3.0_zoology
Annotations
Attributes for Original data and for begin and end of sequence . Composite element to allow recording multiple coordinates or same coordinate in different systems
Diagram
Diagram ABCD_3_0_zoology_xsd.tmp#Gathering_Gathering_CoordinateSets_Gathering_Gathering_CoordinateSets_CoordinateSet_original ABCD_3_0_zoology_xsd.tmp#Gathering_Gathering_CoordinateSets_Gathering_Gathering_CoordinateSets_CoordinateSet_begin ABCD_3_0_zoology_xsd.tmp#Gathering_Gathering_CoordinateSets_Gathering_Gathering_CoordinateSets_CoordinateSet_end ABCD_3_0_zoology_xsd.tmp#Gathering_Gathering_CoordinateSets_Gathering_Gathering_CoordinateSets_CoordinateSet_LongitudeDecimal ABCD_3_0_zoology_xsd.tmp#Gathering_Gathering_CoordinateSets_Gathering_Gathering_CoordinateSets_CoordinateSet_LatitudeDecimal ABCD_3_0_zoology_xsd.tmp#Gathering_Gathering_CoordinateSets_Gathering_Gathering_CoordinateSets_CoordinateSet_ErrorDistanceInMeters
Properties
content complex
minOccurs 0
maxOccurs unbounded
Model
Children ErrorDistanceInMeters, LatitudeDecimal, LongitudeDecimal
Instance
<CoordinateSet begin="" end="" original="" xmlns="http://www.tdwg.org/schemas/abcd/3.0_zoology">
  <LongitudeDecimal>{0,1}</LongitudeDecimal>
  <LatitudeDecimal>{0,1}</LatitudeDecimal>
  <ErrorDistanceInMeters>{0,1}</ErrorDistanceInMeters>
</CoordinateSet>
Attributes
QName Type Use
begin xs:boolean optional
end xs:boolean optional
original xs:boolean optional
Source
<xs:element name="CoordinateSet" minOccurs="0" maxOccurs="unbounded" sawsdl:modelReference="http://rs.tdwg.org/abcd/terms/Coordinates">
  <xs:annotation>
    <xs:documentation xml:lang="en">Attributes for Original data and for begin and end of sequence . Composite element to allow recording multiple coordinates or same coordinate in different systems</xs:documentation>
  </xs:annotation>
  <xs:complexType>
    <xs:sequence>
      <xs:element name="LongitudeDecimal" type="decimalLongitudeDataType" minOccurs="0" sawsdl:modelReference="http://rs.tdwg.org/abcd/terms/longitudeDecimal">
        <xs:annotation>
          <xs:documentation xml:lang="en">The longitude of a location (east-west component), expressed in decimal degrees. The values range from -180 to 180.</xs:documentation>
        </xs:annotation>
      </xs:element>
      <xs:element name="LatitudeDecimal" type="decimalLatitudeDataType" minOccurs="0" sawsdl:modelReference="http://rs.tdwg.org/abcd/terms/latitudeDecimal">
        <xs:annotation>
          <xs:documentation xml:lang="en">The latitude of a location (north-south component), expressed in decimal degrees. The values range from -90 to 90.</xs:documentation>
        </xs:annotation>
      </xs:element>
      <xs:element name="ErrorDistanceInMeters" type="xs:decimal" minOccurs="0" sawsdl:modelReference="http://rs.tdwg.org/abcd/terms/errorDistanceInMeters">
        <xs:annotation>
          <xs:documentation xml:lang="en">An estimate of how tightly the coordinates were specified, expressed as a distance in meters corresponding to a radius around the coordinates.</xs:documentation>
        </xs:annotation>
      </xs:element>
    </xs:sequence>
    <xs:attribute name="original" type="xs:boolean" use="optional"/>
    <xs:attribute name="begin" type="xs:boolean" use="optional"/>
    <xs:attribute name="end" type="xs:boolean" use="optional"/>
  </xs:complexType>
</xs:element>
Element Gathering / CoordinateSets / CoordinateSet / LongitudeDecimal
Namespace http://www.tdwg.org/schemas/abcd/3.0_zoology
Annotations
The longitude of a location (east-west component), expressed in decimal degrees. The values range from -180 to 180.
Diagram
Diagram ABCD_3_0_zoology_xsd.tmp#decimalLongitudeDataType
Type decimalLongitudeDataType
Properties
content simple
minOccurs 0
Facets
maxInclusive 180
minInclusive -180
Source
<xs:element name="LongitudeDecimal" type="decimalLongitudeDataType" minOccurs="0" sawsdl:modelReference="http://rs.tdwg.org/abcd/terms/longitudeDecimal">
  <xs:annotation>
    <xs:documentation xml:lang="en">The longitude of a location (east-west component), expressed in decimal degrees. The values range from -180 to 180.</xs:documentation>
  </xs:annotation>
</xs:element>
Element Gathering / CoordinateSets / CoordinateSet / LatitudeDecimal
Namespace http://www.tdwg.org/schemas/abcd/3.0_zoology
Annotations
The latitude of a location (north-south component), expressed in decimal degrees. The values range from -90 to 90.
Diagram
Diagram ABCD_3_0_zoology_xsd.tmp#decimalLatitudeDataType
Type decimalLatitudeDataType
Properties
content simple
minOccurs 0
Facets
maxInclusive 90
minInclusive -90
Source
<xs:element name="LatitudeDecimal" type="decimalLatitudeDataType" minOccurs="0" sawsdl:modelReference="http://rs.tdwg.org/abcd/terms/latitudeDecimal">
  <xs:annotation>
    <xs:documentation xml:lang="en">The latitude of a location (north-south component), expressed in decimal degrees. The values range from -90 to 90.</xs:documentation>
  </xs:annotation>
</xs:element>
Element Gathering / CoordinateSets / CoordinateSet / ErrorDistanceInMeters
Namespace http://www.tdwg.org/schemas/abcd/3.0_zoology
Annotations
An estimate of how tightly the coordinates were specified, expressed as a distance in meters corresponding to a radius around the coordinates.
Diagram
Diagram
Type xs:decimal
Properties
content simple
minOccurs 0
Source
<xs:element name="ErrorDistanceInMeters" type="xs:decimal" minOccurs="0" sawsdl:modelReference="http://rs.tdwg.org/abcd/terms/errorDistanceInMeters">
  <xs:annotation>
    <xs:documentation xml:lang="en">An estimate of how tightly the coordinates were specified, expressed as a distance in meters corresponding to a radius around the coordinates.</xs:documentation>
  </xs:annotation>
</xs:element>
Element Gathering / Altitude
Namespace http://www.tdwg.org/schemas/abcd/3.0_zoology
Annotations
The altitude of the gathering site land or floor level given as distance above (positive) or below mean sea level.
Diagram
Diagram ABCD_3_0_zoology_xsd.tmp#Gathering_Gathering_Altitude_LowerValue ABCD_3_0_zoology_xsd.tmp#Gathering_Gathering_Altitude_UpperValue
Properties
content complex
minOccurs 0
Model
Children LowerValue, UpperValue
Instance
<Altitude xmlns="http://www.tdwg.org/schemas/abcd/3.0_zoology">
  <LowerValue language="">{1,1}</LowerValue>
  <UpperValue language="">{0,1}</UpperValue>
</Altitude>
Source
<xs:element name="Altitude" minOccurs="0" sawsdl:modelReference="http://rs.tdwg.org/abcd/mappings/Altitude">
  <xs:annotation>
    <xs:documentation xml:lang="en">The altitude of the gathering site land or floor level given as distance above (positive) or below mean sea level.</xs:documentation>
  </xs:annotation>
  <xs:complexType>
    <xs:sequence>
      <xs:element name="LowerValue" type="StringL" sawsdl:modelReference="http://rs.tdwg.org/abcd/terms/lowerValue">
        <xs:annotation>
          <xs:documentation xml:lang="en">Lower or only value or fact text.</xs:documentation>
        </xs:annotation>
      </xs:element>
      <xs:element name="UpperValue" type="StringL" minOccurs="0" sawsdl:modelReference="http://rs.tdwg.org/abcd/terms/upperValue">
        <xs:annotation>
          <xs:documentation xml:lang="en">Upper value where there is a range.</xs:documentation>
        </xs:annotation>
      </xs:element>
    </xs:sequence>
  </xs:complexType>
</xs:element>
Element Gathering / Altitude / LowerValue
Namespace http://www.tdwg.org/schemas/abcd/3.0_zoology
Annotations
Lower or only value or fact text.
Diagram
Diagram ABCD_3_0_zoology_xsd.tmp#String ABCD_3_0_zoology_xsd.tmp#StringL_language ABCD_3_0_zoology_xsd.tmp#StringL
Type StringL
Type hierarchy
Properties
content complex
Attributes
QName Type Use
language xs:language optional
Source
<xs:element name="LowerValue" type="StringL" sawsdl:modelReference="http://rs.tdwg.org/abcd/terms/lowerValue">
  <xs:annotation>
    <xs:documentation xml:lang="en">Lower or only value or fact text.</xs:documentation>
  </xs:annotation>
</xs:element>
Element Gathering / Altitude / UpperValue
Namespace http://www.tdwg.org/schemas/abcd/3.0_zoology
Annotations
Upper value where there is a range.
Diagram
Diagram ABCD_3_0_zoology_xsd.tmp#String ABCD_3_0_zoology_xsd.tmp#StringL_language ABCD_3_0_zoology_xsd.tmp#StringL
Type StringL
Type hierarchy
Properties
content complex
minOccurs 0
Attributes
QName Type Use
language xs:language optional
Source
<xs:element name="UpperValue" type="StringL" minOccurs="0" sawsdl:modelReference="http://rs.tdwg.org/abcd/terms/upperValue">
  <xs:annotation>
    <xs:documentation xml:lang="en">Upper value where there is a range.</xs:documentation>
  </xs:annotation>
</xs:element>
Element Gathering / Notes
Namespace http://www.tdwg.org/schemas/abcd/3.0_zoology
Annotations
Further text referring to the gathering event that does not fit one of the elements specified.
Diagram
Diagram ABCD_3_0_zoology_xsd.tmp#String ABCD_3_0_zoology_xsd.tmp#StringL_language ABCD_3_0_zoology_xsd.tmp#StringL
Type StringL
Type hierarchy
Properties
content complex
minOccurs 0
Attributes
QName Type Use
language xs:language optional
Source
<xs:element name="Notes" type="StringL" minOccurs="0" sawsdl:modelReference="http://rs.tdwg.org/abcd/mappings/Gathering-Notes">
  <xs:annotation>
    <xs:documentation xml:lang="en">Further text referring to the gathering event that does not fit one of the elements specified.</xs:documentation>
  </xs:annotation>
</xs:element>
Simple Type String255
Namespace http://www.tdwg.org/schemas/abcd/3.0_zoology
Annotations
normalized string restricted to 1..255 character length (i. e. required, may not be empty string)
Diagram
Diagram
Type restriction of xs:normalizedString
Facets
whiteSpace collapse
minLength 1
maxLength 255
Used by
Source
<xs:simpleType name="String255">
  <xs:annotation>
    <xs:documentation xml:lang="en">normalized string restricted to 1..255 character length (i. e. required, may not be empty string)</xs:documentation>
  </xs:annotation>
  <xs:restriction base="xs:normalizedString">
    <xs:minLength value="1" fixed="true"/>
    <xs:maxLength value="255" fixed="true"/>
    <xs:whiteSpace value="collapse" fixed="false"/>
  </xs:restriction>
</xs:simpleType>
Complex Type MetadataDescriptionRepr
Namespace http://www.tdwg.org/schemas/abcd/3.0_zoology
Annotations
Language-specific content metadata (title, description, etc.) with *required* language attribute added.
Diagram
Diagram ABCD_3_0_zoology_xsd.tmp#MetadataDescriptionRepr_language ABCD_3_0_zoology_xsd.tmp#MetadataDescriptionRepr_Title ABCD_3_0_zoology_xsd.tmp#MetadataDescriptionRepr_Details ABCD_3_0_zoology_xsd.tmp#MetadataDescriptionRepr_Coverage ABCD_3_0_zoology_xsd.tmp#MetadataDescriptionRepr_WebsiteURL
Used by
Model
Children Coverage, Details, Title, WebsiteURL
Attributes
QName Type Use
language xs:language required
Source
<xs:complexType name="MetadataDescriptionRepr">
  <xs:annotation>
    <xs:documentation xml:lang="en">Language-specific content metadata (title, description, etc.) with *required* language attribute added.</xs:documentation>
  </xs:annotation>
  <xs:sequence>
    <xs:element name="Title" type="String255" sawsdl:modelReference="http://rs.tdwg.org/abcd/terms/title http://rs.tdwg.org/abcd/mappings/DataSet-Title">
      <xs:annotation>
        <xs:documentation xml:lang="en">Source for Dublin-Core standard element "Title": A short, concise title.</xs:documentation>
        <xs:documentation xml:lang="en">General Note on DublinCore translation: In addition to those that can be transformed from UBIF metadata, an additional DC.Type='dataset' should be added.</xs:documentation>
      </xs:annotation>
    </xs:element>
    <xs:element name="Details" type="String" minOccurs="0" sawsdl:modelReference="http://rs.tdwg.org/abcd/terms/notes">
      <xs:annotation>
        <xs:documentation xml:lang="en">Source for Dublin-Core standard element "Description": Free-form text containing a longer description of the project.</xs:documentation>
      </xs:annotation>
    </xs:element>
    <xs:element name="Coverage" type="String" minOccurs="0" sawsdl:modelReference="http://rs.tdwg.org/abcd/terms/coverage">
      <xs:annotation>
        <xs:documentation xml:lang="en">Source for Dublin-Core standard element "Coverage": Free-form text describing geographic, taxonomic, or other coverage aspects of terminology or descriptions available in the current project.</xs:documentation>
      </xs:annotation>
    </xs:element>
    <xs:element name="WebsiteURL" type="xs:anyURI" minOccurs="0" sawsdl:modelReference="http://rs.tdwg.org/abcd/terms/websiteURL http://rs.tdwg.org/abcd/mappings/DataSet-WebsiteURL">
      <xs:annotation>
        <xs:documentation xml:lang="en">URL pointing to an online source related to the dataset, which may or may not serve an updated version of the description data.</xs:documentation>
      </xs:annotation>
    </xs:element>
  </xs:sequence>
  <xs:attribute name="language" type="xs:language" use="required"/>
</xs:complexType>
Simple Type String
Namespace http://www.tdwg.org/schemas/abcd/3.0_zoology
Annotations
normalized string required to contain at least 1 character (this removes the xml string anomaly, i. e. either element/attribute may be optional, but if they are required the content may not be an empty string)
Diagram
Diagram
Type restriction of xs:normalizedString
Facets
whiteSpace collapse
minLength 1
Used by
Source
<xs:simpleType name="String">
  <xs:annotation>
    <xs:documentation xml:lang="en">normalized string required to contain at least 1 character (this removes the xml string anomaly, i. e. either element/attribute may be optional, but if they are required the content may not be an empty string)</xs:documentation>
  </xs:annotation>
  <xs:restriction base="xs:normalizedString">
    <xs:minLength value="1" fixed="false"/>
    <xs:whiteSpace value="collapse" fixed="false"/>
  </xs:restriction>
</xs:simpleType>
Simple Type DateTimeISO
Namespace http://www.tdwg.org/schemas/abcd/3.0_zoology
Annotations
The date and time expressed in a way conforming to a subset of ISO 8601
Diagram
Diagram
Type restriction of xs:string
Facets
pattern ((1(5(8[3-9]|9\d)|[6789]\d\d))|(20\d\d))(-((0[1-9]|1[012])(-(0[1-9]|1\d|2[0-8])(T(0\d|1\d|2[0-3])(:[0-5]\d(:[0-5]\d(.\d+)?)?)?(Z|[+\-](0\d|1[12])(:[0-5]\d)?)?)?)?|(0[13-9]|1[012])-(29|30)(T(0\d|1\d|2[0-3])(:[0-5]\d(:[0-5]\d(.\d+)?)?)?(Z|[+\-](0\d|1[12])(:[0-5]\d)?)?)?|(0[13578]|1[02])-31(T(0\d|1\d|2[0-3])(:[0-5]\d(:[0-5]\d(.\d+)?)?)?(Z|[+\-](0\d|1[12])(:[0-5]\d)?)?)?))?|((15(8[48]|9[26]))|(1[6-9](0[48]|[2468][048]|[13579][26])|20(0[48]|[2468][048]|[13579][26]))|((16|20)00))-02-29(T(\d|1\d|2[0-3])(:[0-5]\d(:[0-5]\d(.\d+)?)?)?(Z|[+\-](0\d|1[12])(:[0-5]\d)?)?)?
Used by
Source
<xs:simpleType name="DateTimeISO">
  <xs:annotation>
    <xs:documentation xml:lang="en">The date and time expressed in a way conforming to a subset of ISO 8601</xs:documentation>
  </xs:annotation>
  <xs:restriction base="xs:string">
    <xs:pattern value="((1(5(8[3-9]|9\d)|[6789]\d\d))|(20\d\d))(-((0[1-9]|1[012])(-(0[1-9]|1\d|2[0-8])(T(0\d|1\d|2[0-3])(:[0-5]\d(:[0-5]\d(.\d+)?)?)?(Z|[+\-](0\d|1[12])(:[0-5]\d)?)?)?)?|(0[13-9]|1[012])-(29|30)(T(0\d|1\d|2[0-3])(:[0-5]\d(:[0-5]\d(.\d+)?)?)?(Z|[+\-](0\d|1[12])(:[0-5]\d)?)?)?|(0[13578]|1[02])-31(T(0\d|1\d|2[0-3])(:[0-5]\d(:[0-5]\d(.\d+)?)?)?(Z|[+\-](0\d|1[12])(:[0-5]\d)?)?)?))?|((15(8[48]|9[26]))|(1[6-9](0[48]|[2468][048]|[13579][26])|20(0[48]|[2468][048]|[13579][26]))|((16|20)00))-02-29(T(\d|1\d|2[0-3])(:[0-5]\d(:[0-5]\d(.\d+)?)?)?(Z|[+\-](0\d|1[12])(:[0-5]\d)?)?)?"/>
  </xs:restriction>
</xs:simpleType>
Complex Type Label
Namespace http://www.tdwg.org/schemas/abcd/3.0_zoology
Annotations
Collection of language-specific label representations
Diagram
Diagram ABCD_3_0_zoology_xsd.tmp#Label_Representation
Used by
Model
Children Representation
Source
<xs:complexType name="Label">
  <xs:annotation>
    <xs:documentation xml:lang="en">Collection of language-specific label representations</xs:documentation>
  </xs:annotation>
  <xs:sequence>
    <xs:element name="Representation" maxOccurs="unbounded">
      <xs:annotation>
        <xs:documentation xml:lang="en">Language-specific label representation [ATTR: language]</xs:documentation>
      </xs:annotation>
      <xs:complexType>
        <xs:complexContent>
          <xs:extension base="LabelRepr"/>
        </xs:complexContent>
      </xs:complexType>
    </xs:element>
  </xs:sequence>
</xs:complexType>
Complex Type LabelRepr
Namespace http://www.tdwg.org/schemas/abcd/3.0_zoology
Annotations
Language-specific simple label, using simple formatted text
Diagram
Diagram ABCD_3_0_zoology_xsd.tmp#LabelRepr_language ABCD_3_0_zoology_xsd.tmp#LabelRepr_Text ABCD_3_0_zoology_xsd.tmp#LabelRepr_Abbreviation
Used by
Model
Children Abbreviation, Text
Attributes
QName Type Use
language xs:language required
Source
<xs:complexType name="LabelRepr">
  <xs:annotation>
    <xs:documentation xml:lang="en">Language-specific simple label, using simple formatted text</xs:documentation>
  </xs:annotation>
  <xs:sequence>
    <xs:element name="Text" type="String255" sawsdl:modelReference="http://rs.tdwg.org/abcd/mappings/Organization-Name">
      <xs:annotation>
        <xs:documentation xml:lang="en">Label text in a specific language.</xs:documentation>
      </xs:annotation>
    </xs:element>
    <xs:element name="Abbreviation" type="String50" minOccurs="0" sawsdl:modelReference="http://rs.tdwg.org/abcd/terms/abbreviation">
      <xs:annotation>
        <xs:documentation xml:lang="en">Restricted to 50 characters maximum length, including blanks (recommended to be shorter!). Label abbreviations are especially important when displaying information in a tabular format.</xs:documentation>
      </xs:annotation>
    </xs:element>
  </xs:sequence>
  <xs:attribute name="language" type="xs:language" use="required"/>
</xs:complexType>
Simple Type String50
Namespace http://www.tdwg.org/schemas/abcd/3.0_zoology
Annotations
normalized string restricted to 1..50 character length to be used for abbreviations (the recommended length of abbreviations is usually much shorter, but 50 characters should be a good margin).
Diagram
Diagram
Type restriction of xs:normalizedString
Facets
whiteSpace collapse
minLength 1
maxLength 50
Used by
Source
<xs:simpleType name="String50">
  <xs:annotation>
    <xs:documentation xml:lang="en">normalized string restricted to 1..50 character length to be used for abbreviations (the recommended length of abbreviations is usually much shorter, but 50 characters should be a good margin).</xs:documentation>
  </xs:annotation>
  <xs:restriction base="xs:normalizedString">
    <xs:minLength value="1" fixed="true"/>
    <xs:maxLength value="50" fixed="true"/>
    <xs:whiteSpace value="collapse" fixed="false"/>
  </xs:restriction>
</xs:simpleType>
Complex Type LegalStatements
Namespace http://www.tdwg.org/schemas/abcd/3.0_zoology
Annotations
A sequence of statements related to Intellectual Property Rights, credit and acknowledgement.
Diagram
Diagram ABCD_3_0_zoology_xsd.tmp#LegalStatements_Licenses ABCD_3_0_zoology_xsd.tmp#LegalStatements_Acknowledgements ABCD_3_0_zoology_xsd.tmp#LegalStatements_SuggestedCitations ABCD_3_0_zoology_xsd.tmp#LegalStatements_OtherLegalStatements
Used by
Model
Children Acknowledgements, Licenses, OtherLegalStatements, SuggestedCitations
Source
<xs:complexType name="LegalStatements">
  <xs:annotation>
    <xs:documentation xml:lang="en">A sequence of statements related to Intellectual Property Rights, credit and acknowledgement.</xs:documentation>
  </xs:annotation>
  <xs:sequence>
    <xs:element name="Licenses" minOccurs="0">
      <xs:annotation>
        <xs:documentation xml:lang="en">Container element for one to several statements, normally representing different language representations of the same content.</xs:documentation>
      </xs:annotation>
      <xs:complexType>
        <xs:sequence>
          <xs:element name="License" type="LegalStatement" maxOccurs="unbounded" sawsdl:modelReference="http://rs.tdwg.org/abcd/mappings/License">
            <xs:annotation>
              <xs:documentation xml:lang="en">To be used if data are placed under a public license (GPL, GFDL, OpenDocument). Placing data under a public license while maintaining copyright is recommended!</xs:documentation>
            </xs:annotation>
          </xs:element>
        </xs:sequence>
      </xs:complexType>
    </xs:element>
    <xs:element name="Acknowledgements" minOccurs="0">
      <xs:annotation>
        <xs:documentation xml:lang="en">Container element for one to several statements, normally representing different language representations of the same content.</xs:documentation>
      </xs:annotation>
      <xs:complexType>
        <xs:sequence>
          <xs:element name="Acknowledgement" type="LegalStatement" maxOccurs="unbounded" sawsdl:modelReference="http://rs.tdwg.org/abcd/mappings/Acknowledgement">
            <xs:annotation>
              <xs:documentation xml:lang="en">A free form text acknowledging support (e. g. grant money, help, permission to reuse published material, etc.)</xs:documentation>
            </xs:annotation>
          </xs:element>
        </xs:sequence>
      </xs:complexType>
    </xs:element>
    <xs:element name="SuggestedCitations" minOccurs="0">
      <xs:annotation>
        <xs:documentation xml:lang="en">Container element for one to several statements, normally representing different language representations of the same content.</xs:documentation>
      </xs:annotation>
      <xs:complexType>
        <xs:sequence>
          <xs:element name="SuggestedCitation" type="LegalStatement" maxOccurs="unbounded" sawsdl:modelReference="http://rs.tdwg.org/abcd/mappings/SuggestedCitation">
            <xs:annotation>
              <xs:documentation xml:lang="en">Indicates how this dataset or record should be attributed if used [OBIF 1.0]</xs:documentation>
            </xs:annotation>
          </xs:element>
        </xs:sequence>
      </xs:complexType>
    </xs:element>
    <xs:element name="OtherLegalStatements" minOccurs="0">
      <xs:annotation>
        <xs:documentation xml:lang="en">Container element for one to several statements, normally representing different language representations of the same content.</xs:documentation>
      </xs:annotation>
      <xs:complexType>
        <xs:sequence>
          <xs:element name="OtherLegalStatement" type="LegalStatement" maxOccurs="unbounded" sawsdl:modelReference="http://rs.tdwg.org/abcd/mappings/OtherLegalStatement">
            <xs:annotation>
              <xs:documentation xml:lang="en">A Legal Statement that can not be classified as License, Acknowledgement or SuggestedCitation such as disclaimers and usage restrictions. Please use the InformationWithheld element to express which kind of information were withheld in the publication of the corresponding instance (e.g. removal of coordinates of threatened species).</xs:documentation>
            </xs:annotation>
          </xs:element>
        </xs:sequence>
      </xs:complexType>
    </xs:element>
  </xs:sequence>
</xs:complexType>
Complex Type LegalStatement
Namespace http://www.tdwg.org/schemas/abcd/3.0_zoology
Annotations
Text, optional Details (both free-form text) and optional website URL and resource URI.
Diagram
Diagram ABCD_3_0_zoology_xsd.tmp#LegalStatement_language ABCD_3_0_zoology_xsd.tmp#LegalStatement_Text ABCD_3_0_zoology_xsd.tmp#LegalStatement_ResourceURI
Used by
Model
Children ResourceURI, Text
Attributes
QName Type Use
language xs:language required
Source
<xs:complexType name="LegalStatement" sawsdl:modelReference="http://rs.tdwg.org/abcd/terms/LegalStatement">
  <xs:annotation>
    <xs:documentation xml:lang="en">Text, optional Details (both free-form text) and optional website URL and resource URI.</xs:documentation>
  </xs:annotation>
  <xs:sequence>
    <xs:element name="Text" type="String" sawsdl:modelReference="http://rs.tdwg.org/abcd/mappings/LegalStatement-Text">
      <xs:annotation>
        <xs:documentation xml:lang="en">A concise representation of a statement, recommended to be as short as possible, but actual length is unconstrained.</xs:documentation>
      </xs:annotation>
    </xs:element>
    <xs:element name="ResourceURI" type="xs:anyURI" minOccurs="0" sawsdl:modelReference="http://rs.tdwg.org/abcd/mappings/LegalStatement-ResourceURI">
      <xs:annotation>
        <xs:documentation xml:lang="en">An optional, preferably resolvable URI to uniquely identify the legal statement.</xs:documentation>
      </xs:annotation>
    </xs:element>
  </xs:sequence>
  <xs:attribute name="language" type="xs:language" use="required"/>
</xs:complexType>
Complex Type Unit
Namespace http://www.tdwg.org/schemas/abcd/3.0_zoology
Annotations
Elements for all unit-level data
Diagram
Diagram ABCD_3_0_zoology_xsd.tmp#Unit_SourceInstitutionID ABCD_3_0_zoology_xsd.tmp#Unit_ID ABCD_3_0_zoology_xsd.tmp#Unit_FieldNumbers ABCD_3_0_zoology_xsd.tmp#Unit_KindsOfUnit ABCD_3_0_zoology_xsd.tmp#Unit_RecordBasis ABCD_3_0_zoology_xsd.tmp#Unit_DateModified ABCD_3_0_zoology_xsd.tmp#Unit_Notes ABCD_3_0_zoology_xsd.tmp#Unit_Identifications ABCD_3_0_zoology_xsd.tmp#Unit_Preparations ABCD_3_0_zoology_xsd.tmp#Unit_NomenclaturalTypeDesignation ABCD_3_0_zoology_xsd.tmp#Unit_Acquisitions ABCD_3_0_zoology_xsd.tmp#Unit_PreviousUnits ABCD_3_0_zoology_xsd.tmp#Unit_InformationWithheld ABCD_3_0_zoology_xsd.tmp#Unit_Blocked ABCD_3_0_zoology_xsd.tmp#Unit_LoanConditions ABCD_3_0_zoology_xsd.tmp#Unit_LegalStatements ABCD_3_0_zoology_xsd.tmp#Unit_Gathering
Used by
Model
Children Acquisitions, Blocked, DateModified, FieldNumbers, Gathering, ID, Identifications, InformationWithheld, KindsOfUnit, LegalStatements, LoanConditions, NomenclaturalTypeDesignation, Notes, Preparations, PreviousUnits, RecordBasis, SourceInstitutionID
Source
<xs:complexType name="Unit">
  <xs:annotation>
    <xs:documentation xml:lang="en">Elements for all unit-level data</xs:documentation>
  </xs:annotation>
  <xs:sequence>
    <xs:element name="SourceInstitutionID" type="InstitutionCode" sawsdl:modelReference="http://rs.tdwg.org/abcd/mappings/Unit-SourceInstitutionID">
      <xs:annotation>
        <xs:documentation xml:lang="en">Unique identifier (code or name) of the institution holding the original data source (first part of record identifier). In specimen collections, this is normally the institution or private holder of the collection itself. For herbaria and botanical gardens, the standard abbreviations should be used.</xs:documentation>
      </xs:annotation>
    </xs:element>
    <xs:element name="ID" type="String" sawsdl:modelReference="http://rs.tdwg.org/abcd/mappings/Unit-ID">
      <xs:annotation>
        <xs:documentation xml:lang="en">A unique identifier for the unit record within the data source. Preferably, the ID should be stable in the database, so that it also can be used to find the same record again (e.g. for data exchange purposes). Third part of the record identifier.</xs:documentation>
      </xs:annotation>
    </xs:element>
    <xs:element name="FieldNumbers" minOccurs="0">
      <xs:annotation>
        <xs:documentation xml:lang="en">The numbers or other identifiers assigned to this Unit by different collectors (Gathering Agents). Commonly referred to as "Collectors Field Number".</xs:documentation>
      </xs:annotation>
      <xs:complexType>
        <xs:sequence>
          <xs:element name="FieldNumber" maxOccurs="unbounded" sawsdl:modelReference="http://rs.tdwg.org/abcd/terms/FieldNumber">
            <xs:annotation>
              <xs:documentation xml:lang="en">The number or other identifier assigned to a Unit by a collector (Gathering Agent). Commonly referred to as "Collectors Field Number".</xs:documentation>
            </xs:annotation>
            <xs:complexType>
              <xs:sequence>
                <xs:element name="ID" type="String" sawsdl:modelReference="http://rs.tdwg.org/abcd/mappings/FieldNumber-ID">
                  <xs:annotation>
                    <xs:documentation xml:lang="en">The assigned field number.</xs:documentation>
                  </xs:annotation>
                </xs:element>
                <xs:element name="CollectorName" type="String" minOccurs="0" sawsdl:modelReference="http://rs.tdwg.org/abcd/mappings/FieldNumber-CollectorName">
                  <xs:annotation>
                    <xs:documentation xml:lang="en">The name of the collector (Gathering Agent) who assigned the field number.</xs:documentation>
                  </xs:annotation>
                </xs:element>
              </xs:sequence>
            </xs:complexType>
          </xs:element>
        </xs:sequence>
      </xs:complexType>
    </xs:element>
    <xs:element name="KindsOfUnit" minOccurs="0">
      <xs:annotation>
        <xs:documentation xml:lang="en">Container for several kind of unit information.</xs:documentation>
      </xs:annotation>
      <xs:complexType>
        <xs:sequence>
          <xs:element name="KindOfUnit" type="StringL" maxOccurs="unbounded" sawsdl:modelReference="http://rs.tdwg.org/abcd/mappings/Unit-KindOfUnit">
            <xs:annotation>
              <xs:documentation xml:lang="en">Part(s) of organism or class of materials represented by this unit. Example(s): whole organisms, antlers, bark, blood samples, bones, bulbs, claws, cocoons, DNA, eggs, extracts, feathers, feeding remains, fruits, galls, heads, hooves, horns, leaves, mixed, nests, pellets, pollen, roots, seeds, shells, skins, spores, teeth, wood.</xs:documentation>
            </xs:annotation>
          </xs:element>
        </xs:sequence>
      </xs:complexType>
    </xs:element>
    <xs:element name="RecordBasis" type="RecordBasisEnum" minOccurs="0" sawsdl:modelReference="http://rs.tdwg.org/abcd/terms/RecordBasis">
      <xs:annotation>
        <xs:documentation xml:lang="en">An indication of what the unit record describes. Note that the element SourceReference provides for the case that the record is based on a publication.</xs:documentation>
      </xs:annotation>
    </xs:element>
    <xs:element name="DateModified" type="DateTimeISO" minOccurs="0" sawsdl:modelReference="http://rs.tdwg.org/abcd/mappings/Unit-DateModified">
      <xs:annotation>
        <xs:documentation xml:lang="en">Date or DateTime when the last modification of the unit record was made. Expressed in a variant of the W3C DateTime format (subset of ISO 8601). The formatting holds to the W3C DateTime format (https://www.w3.org/TR/NOTE-datetime) with the exception, that the time zone designator can be omitted (though it is highly recommended). If in online data sources the provider can not assess this, the current date/time may be substituted. For legacy data this may be set to the file date of imported data, or estimated. Note that experience shows that the information provided here is often unreliable, because providers tend to disregard updating this information. Maps to Dublin-Core standard element "Date.Modified".</xs:documentation>
      </xs:annotation>
    </xs:element>
    <xs:element name="Notes" type="StringL" minOccurs="0" sawsdl:modelReference="http://rs.tdwg.org/abcd/mappings/Unit-Notes">
      <xs:annotation>
        <xs:documentation xml:lang="en">Miscellaneous notes referring to the unit that do not fit elsewhere.</xs:documentation>
      </xs:annotation>
    </xs:element>
    <xs:element name="Identifications" minOccurs="0">
      <xs:annotation>
        <xs:documentation xml:lang="en">Container element for identification events, i.e. the circumstances and result of assigning a name to the unit.</xs:documentation>
      </xs:annotation>
      <xs:complexType>
        <xs:sequence>
          <xs:element name="Identification" type="Identification" minOccurs="0" maxOccurs="unbounded" sawsdl:modelReference="http://rs.tdwg.org/abcd/mappings/Unit-Identification">
            <xs:annotation>
              <xs:documentation xml:lang="en">In cases where more than one name applies to a single unit, several identifications should be formed and flagged as preferred. Relationships between differently identified sub-units of the unit can be specified by means of the IdentificationRole.</xs:documentation>
            </xs:annotation>
          </xs:element>
        </xs:sequence>
      </xs:complexType>
    </xs:element>
    <xs:element name="Preparations" minOccurs="0">
      <xs:annotation>
        <xs:documentation xml:lang="en">Specimen preparation details, possibly a sequence of preparation steps</xs:documentation>
      </xs:annotation>
      <xs:complexType>
        <xs:sequence>
          <xs:element name="Preparation" type="Preparation" minOccurs="0" maxOccurs="unbounded" sawsdl:modelReference="http://rs.tdwg.org/abcd/terms/Preparation">
            <xs:annotation>
              <xs:documentation xml:lang="en">Specimen preparation details.</xs:documentation>
            </xs:annotation>
          </xs:element>
        </xs:sequence>
      </xs:complexType>
    </xs:element>
    <xs:element name="NomenclaturalTypeDesignation" minOccurs="0" sawsdl:modelReference="http://rs.tdwg.org/abcd/terms/NomenclaturalTypeDesignation">
      <xs:annotation>
        <xs:documentation xml:lang="en">Information on the type status of the specimen.</xs:documentation>
      </xs:annotation>
      <xs:complexType>
        <xs:sequence>
          <xs:element name="TypeStatus" type="String" minOccurs="0" sawsdl:modelReference="http://rs.tdwg.org/abcd/terms/typeStatus">
            <xs:annotation>
              <xs:documentation xml:lang="en">Full term designating the status. E.g. "Holotype", "Isolectotype"</xs:documentation>
            </xs:annotation>
          </xs:element>
          <xs:element name="VerificationNotes" type="StringL" minOccurs="0" sawsdl:modelReference="http://rs.tdwg.org/abcd/mappings/VerificationNotes">
            <xs:annotation>
              <xs:documentation xml:lang="en">Further information about the verification process.</xs:documentation>
            </xs:annotation>
          </xs:element>
        </xs:sequence>
      </xs:complexType>
    </xs:element>
    <xs:element name="Acquisitions" minOccurs="0">
      <xs:annotation>
        <xs:documentation>A container for Acquisitions.</xs:documentation>
      </xs:annotation>
      <xs:complexType>
        <xs:sequence>
          <xs:element name="Acquisition" type="Acquisition" maxOccurs="unbounded">
            <xs:annotation>
              <xs:documentation xml:lang="en">Acquisition date, source and type.</xs:documentation>
            </xs:annotation>
          </xs:element>
        </xs:sequence>
      </xs:complexType>
    </xs:element>
    <xs:element name="PreviousUnits" minOccurs="0">
      <xs:annotation>
        <xs:documentation xml:lang="en">A container element for several previous identifiers and locations for this unit.</xs:documentation>
      </xs:annotation>
      <xs:complexType>
        <xs:sequence>
          <xs:element name="PreviousUnit" type="PreviousUnit" maxOccurs="unbounded" sawsdl:modelReference="http://rs.tdwg.org/abcd/terms/PreviousUnit">
            <xs:annotation>
              <xs:documentation xml:lang="en">A container for past identifiers and locations for this specimen.</xs:documentation>
            </xs:annotation>
          </xs:element>
        </xs:sequence>
      </xs:complexType>
    </xs:element>
    <xs:element name="InformationWithheld" type="StringL" maxOccurs="unbounded" sawsdl:modelReference="http://rs.tdwg.org/abcd/mappings/Unit-InformationWithheld">
      <xs:annotation>
        <xs:documentation xml:lang="en">Brief descriptions of additional information that may exist, but that has not been made public. Information about obtaining the withheld information should be sought from the ContentCcontact. (=DwC.InformationWithheld). If present here, the information given should override the respective dataset-level statement.</xs:documentation>
      </xs:annotation>
    </xs:element>
    <xs:element name="Blocked" type="xs:boolean" minOccurs="0" sawsdl:modelReference="http://rs.tdwg.org/abcd/terms/blocked">
      <xs:annotation>
        <xs:documentation xml:lang="en">Sample or specimen data can not be ordered/loaned in general, but are visible via portals. Note: Records/samples/specimens not to be published should be blocked on database level. If they are available via Darwin Core or ABCD, they are visible for everyone. This element is to be used for samples/specimens that cannot be loaned.</xs:documentation>
      </xs:annotation>
    </xs:element>
    <xs:element name="LoanConditions" type="String" minOccurs="0" sawsdl:modelReference="http://rs.tdwg.org/abcd/terms/loanConditions">
      <xs:annotation>
        <xs:documentation xml:lang="en">Certain conditions for loaning this specimen or sample. E.g. "additional insurance required", "can only be loaned for a maximum of two months".</xs:documentation>
      </xs:annotation>
    </xs:element>
    <xs:element name="LegalStatements" type="LegalStatements" minOccurs="0">
      <xs:annotation>
        <xs:documentation xml:lang="en">Container element for legal statements regarding the data set.</xs:documentation>
      </xs:annotation>
    </xs:element>
    <xs:element name="Gathering" type="Gathering" minOccurs="0" sawsdl:modelReference="http://rs.tdwg.org/abcd/terms/Gathering">
      <xs:annotation>
        <xs:documentation xml:lang="en">Elements describing the field events that created the unit and their location.</xs:documentation>
      </xs:annotation>
    </xs:element>
  </xs:sequence>
</xs:complexType>
Simple Type InstitutionCode
Namespace http://www.tdwg.org/schemas/abcd/3.0_zoology
Annotations
An abbreviated designation of an institution.
Diagram
Diagram
Type xs:string
Used by
Source
<xs:simpleType name="InstitutionCode">
  <xs:annotation>
    <xs:documentation xml:lang="en">An abbreviated designation of an institution.</xs:documentation>
  </xs:annotation>
  <xs:restriction base="xs:string"/>
</xs:simpleType>
Complex Type StringL
Namespace http://www.tdwg.org/schemas/abcd/3.0_zoology
Annotations
String (i. e. xs:string with minimum length=1) extended with language attribute
Diagram
Diagram ABCD_3_0_zoology_xsd.tmp#String ABCD_3_0_zoology_xsd.tmp#StringL_language
Type extension of String
Type hierarchy
Used by
Attributes
QName Type Use
language xs:language optional
Source
<xs:complexType name="StringL">
  <xs:annotation>
    <xs:documentation xml:lang="en">String (i. e. xs:string with minimum length=1) extended with language attribute</xs:documentation>
  </xs:annotation>
  <xs:simpleContent>
    <xs:extension base="String">
      <xs:attribute name="language" type="xs:language" use="optional"/>
    </xs:extension>
  </xs:simpleContent>
</xs:complexType>
Simple Type RecordBasisEnum
Namespace http://www.tdwg.org/schemas/abcd/3.0_zoology
Annotations
A standard designator for the nature of the object of the record. "MaterialSample" is added as "A resource describing the physical results of a sampling (or sub-sampling) event. In biological collections, the material sample is typically collected, and either preserved or destructively processed".
Diagram
Diagram
Type restriction of xs:Name
Facets
enumeration PreservedSpecimen
enumeration LivingSpecimen
enumeration FossilSpecimen
enumeration MineralSpecimen
enumeration OtherSpecimen
enumeration MaterialSample
enumeration HumanObservation
enumeration MachineObservation
enumeration DrawingOrPhotograph
enumeration MultimediaObject
enumeration AbsenceObservation
Used by
Source
<xs:simpleType name="RecordBasisEnum">
  <xs:annotation>
    <xs:documentation xml:lang="en">A standard designator for the nature of the object of the record. "MaterialSample" is added as "A resource describing the physical results of a sampling (or sub-sampling) event. In biological collections, the material sample is typically collected, and either preserved or destructively processed".</xs:documentation>
  </xs:annotation>
  <xs:restriction base="xs:Name">
    <xs:enumeration value="PreservedSpecimen" sawsdl:modelReference="http://rs.tdwg.org/abcd/terms/PreservedSpecimen"/>
    <xs:enumeration value="LivingSpecimen" sawsdl:modelReference="http://rs.tdwg.org/abcd/terms/LivingSpecimen"/>
    <xs:enumeration value="FossilSpecimen" sawsdl:modelReference="http://rs.tdwg.org/abcd/terms/FossilSpecimen"/>
    <xs:enumeration value="MineralSpecimen" sawsdl:modelReference="http://rs.tdwg.org/abcd/terms/MineralSpecimen"/>
    <xs:enumeration value="OtherSpecimen" sawsdl:modelReference="http://rs.tdwg.org/abcd/terms/OtherSpecimen"/>
    <xs:enumeration value="MaterialSample" sawsdl:modelReference="http://rs.tdwg.org/abcd/terms/MaterialSample"/>
    <xs:enumeration value="HumanObservation" sawsdl:modelReference="http://rs.tdwg.org/abcd/terms/HumanObservation"/>
    <xs:enumeration value="MachineObservation" sawsdl:modelReference="http://rs.tdwg.org/abcd/terms/MachineObservation"/>
    <xs:enumeration value="DrawingOrPhotograph" sawsdl:modelReference="http://rs.tdwg.org/abcd/terms/DrawingOrPhotograph"/>
    <xs:enumeration value="MultimediaObject" sawsdl:modelReference="http://rs.tdwg.org/abcd/terms/MultimediaRecord"/>
    <xs:enumeration value="AbsenceObservation" sawsdl:modelReference="http://rs.tdwg.org/abcd/terms/AbsenceObservation"/>
  </xs:restriction>
</xs:simpleType>
Complex Type Identification
Namespace http://www.tdwg.org/schemas/abcd/3.0_zoology
Annotations
The application of a name (or concept), i.e. the data pertaining to an identification event and the result of the identification itself.
Diagram
Diagram ABCD_3_0_zoology_xsd.tmp#Identification_PreferredFlag ABCD_3_0_zoology_xsd.tmp#Identification_HigherTaxa ABCD_3_0_zoology_xsd.tmp#Identification_FullScientificName ABCD_3_0_zoology_xsd.tmp#Identification_References ABCD_3_0_zoology_xsd.tmp#Identification_Sex ABCD_3_0_zoology_xsd.tmp#Identification_Age ABCD_3_0_zoology_xsd.tmp#Identification_Notes ABCD_3_0_zoology_xsd.tmp#Identification_PhaseOrStage ABCD_3_0_zoology_xsd.tmp#Identification_Date ABCD_3_0_zoology_xsd.tmp#Identification_Identifiers
Used by
Model
Children Age, Date, FullScientificName, HigherTaxa, Identifiers, Notes, PhaseOrStage, PreferredFlag, References, Sex
Source
<xs:complexType name="Identification">
  <xs:annotation>
    <xs:documentation xml:lang="en">The application of a name (or concept), i.e. the data pertaining to an identification event and the result of the identification itself.</xs:documentation>
  </xs:annotation>
  <xs:sequence>
    <xs:element name="PreferredFlag" type="xs:boolean" minOccurs="0" sawsdl:modelReference="http://rs.tdwg.org/abcd/terms/preferred">
      <xs:annotation>
        <xs:documentation xml:lang="en">True to designate current identification.</xs:documentation>
      </xs:annotation>
    </xs:element>
    <xs:element name="HigherTaxa" minOccurs="0">
      <xs:annotation>
        <xs:documentation xml:lang="en">Wrapper element for multiple designations of higher taxa. These are higher-level classifications of the name identified, NOT a higher taxon as the sole identification.</xs:documentation>
      </xs:annotation>
      <xs:complexType>
        <xs:sequence>
          <xs:element name="HigherTaxon" type="HigherTaxon" maxOccurs="unbounded" sawsdl:modelReference="http://rs.tdwg.org/abcd/terms/HigherTaxon">
            <xs:annotation>
              <xs:documentation xml:lang="en">The scientific name of a taxon with a rank higher than Genus which is commonly used to classify the group the unit belongs to.</xs:documentation>
            </xs:annotation>
          </xs:element>
        </xs:sequence>
      </xs:complexType>
    </xs:element>
    <xs:element name="FullScientificName" type="String" sawsdl:modelReference="http://rs.tdwg.org/abcd/terms/fullScientificName">
      <xs:annotation>
        <xs:documentation xml:lang="en">Concatenated scientific name, preferably formed in accordance with a Code of Nomenclature, i. e. a monomial, binomial, or trinomial plus author(s) or author team(s) and - where relevant - year, or the name of a cultivar or cultivar group, or a hybrid formula, as fully as possible.</xs:documentation>
      </xs:annotation>
    </xs:element>
    <xs:element name="References" minOccurs="0">
      <xs:annotation>
        <xs:documentation xml:lang="en">References that were used by the identifier to provide the identification (e.g. by means of providing a key or a description of a taxon). It circumscribes a particular taxon concept (also referred to as a potential taxon) for a given taxonomic name. Note: this is not the citation from which and identification was taken, see under Identifier/IdentificationSource.</xs:documentation>
      </xs:annotation>
      <xs:complexType>
        <xs:sequence>
          <xs:element name="Reference" type="Reference" minOccurs="0" maxOccurs="unbounded" sawsdl:modelReference="http://rs.tdwg.org/abcd/mappings/Identification-Reference">
            <xs:annotation>
              <xs:documentation xml:lang="en">A reference (e.g. an article or monograph) that was used as the base for the identifier's taxon identification (e.g. by means of providing a key or a description of the taxon). It circumscribes the taxon identified (and thus can act as a potential taxon's sec. reference). Note: this is not the citation from which and identification was taken, see IdentificationSource.</xs:documentation>
            </xs:annotation>
          </xs:element>
        </xs:sequence>
      </xs:complexType>
    </xs:element>
    <xs:element name="Sex" type="SexCodeEnum" minOccurs="0" sawsdl:modelReference="http://rs.tdwg.org/abcd/terms/Sex">
      <xs:annotation>
        <xs:documentation xml:lang="en">Maps to Darwin Core 2: Sex. Refers to the entire unit, which may be mixed. Note that counts can be provided in the Unit's MeasurementsOrFacts section.</xs:documentation>
      </xs:annotation>
    </xs:element>
    <xs:element name="Age" type="String" minOccurs="0" sawsdl:modelReference="http://rs.tdwg.org/abcd/terms/age">
      <xs:annotation>
        <xs:documentation xml:lang="en">Age of the organism at the time of collection or observation. Note that counts for different age classes can be provided in the Unit's MeasurementsOrFacts section.</xs:documentation>
      </xs:annotation>
    </xs:element>
    <xs:element name="Notes" type="StringL" minOccurs="0" sawsdl:modelReference="http://rs.tdwg.org/abcd/mappings/Identification-Notes">
      <xs:annotation>
        <xs:documentation xml:lang="en">Supplementary remarks about the identification.</xs:documentation>
      </xs:annotation>
    </xs:element>
    <xs:element name="PhaseOrStage" type="StringL" maxOccurs="unbounded" sawsdl:modelReference="http://rs.tdwg.org/abcd/terms/phaseOrStage">
      <xs:annotation>
        <xs:documentation xml:lang="en">A combined element for phase (e.g. polyp and meduse of the Cnidaria) or stage (juvenile, nauplius, copepodite) of the organism(s) in the unit.</xs:documentation>
      </xs:annotation>
    </xs:element>
    <xs:element name="Date" type="DateTime" minOccurs="0" sawsdl:modelReference="http://rs.tdwg.org/abcd/mappings/Identification-Date">
      <xs:annotation>
        <xs:documentation xml:lang="en">Date of the identification event.</xs:documentation>
      </xs:annotation>
    </xs:element>
    <xs:element name="Identifiers" minOccurs="0">
      <xs:annotation>
        <xs:documentation xml:lang="en">A container element for several identifiers for this unit.</xs:documentation>
      </xs:annotation>
      <xs:complexType>
        <xs:sequence>
          <xs:element name="Identifier" type="String255" maxOccurs="unbounded" sawsdl:modelReference="http://rs.tdwg.org/abcd/terms/fullName">
            <xs:annotation>
              <xs:documentation xml:lang="en">Record of individual, team member, or organization that made the identification.</xs:documentation>
            </xs:annotation>
          </xs:element>
        </xs:sequence>
      </xs:complexType>
    </xs:element>
  </xs:sequence>
</xs:complexType>
Complex Type HigherTaxon
Namespace http://www.tdwg.org/schemas/abcd/3.0_zoology
Annotations
Taxon name used to further classify the identification result.
Diagram
Diagram ABCD_3_0_zoology_xsd.tmp#HigherTaxon_HigherTaxonName ABCD_3_0_zoology_xsd.tmp#HigherTaxon_HigherTaxonRank
Used by
Model
Children HigherTaxonName, HigherTaxonRank
Source
<xs:complexType name="HigherTaxon">
  <xs:annotation>
    <xs:documentation xml:lang="en">Taxon name used to further classify the identification result.</xs:documentation>
  </xs:annotation>
  <xs:sequence>
    <xs:element name="HigherTaxonName" type="Monomial" sawsdl:modelReference="http://rs.tdwg.org/abcd/mappings/HigherTaxonName">
      <xs:annotation>
        <xs:documentation xml:lang="en">A higher taxon name.</xs:documentation>
      </xs:annotation>
    </xs:element>
    <xs:element name="HigherTaxonRank" type="HigherTaxonRankEnum" minOccurs="0" sawsdl:modelReference="http://rs.tdwg.org/abcd/terms/HigherTaxonRank">
      <xs:annotation>
        <xs:documentation xml:lang="en">Rank of associated higher taxon.</xs:documentation>
      </xs:annotation>
    </xs:element>
  </xs:sequence>
</xs:complexType>
Simple Type Monomial
Namespace http://www.tdwg.org/schemas/abcd/3.0_zoology
Annotations
A generic or higher taxon name (monomial) under the bacteriological, botanical, viral, and zoological code.
Diagram
Diagram
Type xs:string
Used by
Source
<xs:simpleType name="Monomial">
  <xs:annotation>
    <xs:documentation xml:lang="en">A generic or higher taxon name (monomial) under the bacteriological, botanical, viral, and zoological code.</xs:documentation>
  </xs:annotation>
  <xs:restriction base="xs:string"/>
</xs:simpleType>
Simple Type HigherTaxonRankEnum
Namespace http://www.tdwg.org/schemas/abcd/3.0_zoology
Annotations
A taxonomic rank designation above the rank of genus.
Diagram
Diagram
Type restriction of xs:Name
Facets
enumeration regnum
Higher Taxon Rank for the kingdom (lat. regnum).
enumeration subregnum
Higher Taxon Rank for the subkingdom (lat. subregnum).
enumeration superphylum
Higher Taxon Rank for the superphylum (or Superdivision in Botany).
enumeration phylum
Higher Taxon Rank for the Phylum (or Division in Botany).
enumeration subphylum
Higher Taxon Rank for the subphylum (or Subdivision in Botany).
enumeration superclassis
Higher Taxon Rank for the superclass (lat. superclassis).
enumeration classis
Higher Taxon Rank for the class (lat. classis).
enumeration subclassis
Higher Taxon Rank for the subclass (lat. subclassis).
enumeration supercohors
Higher Taxon Rank for the supercohort (lat. supercohors).
enumeration cohors
Higher Taxon Rank for the outdated rank of cohort (lat. cohors).
enumeration subcohors
Higher Taxon Rank for the subcohort (lat. subcohors).
enumeration superordo
Higher Taxon Rank for the superorder (lat. superordo).
enumeration ordo
Higher Taxon Rank for the order (lat. ordo).
enumeration subordo
Higher Taxon Rank for the suborder (lat. subordo).
enumeration superfamilia
Abbreviation for the botanical taxonomic rank form species (lat: forma species).
enumeration familia
Higher Taxon Rank for the superfamily (lat. superfamilia).
enumeration subfamilia
Higher Taxon Rank for the subfamily (lat. subfamilia).
enumeration tribus
Higher Taxon Rank for the tribe (lat. tribus).
enumeration genusgroup
Higher Taxon Rank element for Higher Taxon Names that are in an unspecified genus-group in Zoology.
enumeration unranked
Higher Taxon Rank element for Higher Taxon Names that are unranked.
Used by
Source
<xs:simpleType name="HigherTaxonRankEnum">
  <xs:annotation>
    <xs:documentation xml:lang="en">A taxonomic rank designation above the rank of genus.</xs:documentation>
  </xs:annotation>
  <xs:restriction base="xs:Name">
    <xs:enumeration value="regnum" sawsdl:modelReference="http://rs.tdwg.org/abcd/terms/regnum">
      <xs:annotation>
        <xs:documentation xml:lang="en">Higher Taxon Rank for the kingdom (lat. regnum).</xs:documentation>
      </xs:annotation>
    </xs:enumeration>
    <xs:enumeration value="subregnum" sawsdl:modelReference="http://rs.tdwg.org/abcd/terms/subregnum">
      <xs:annotation>
        <xs:documentation xml:lang="en">Higher Taxon Rank for the subkingdom (lat. subregnum).</xs:documentation>
      </xs:annotation>
    </xs:enumeration>
    <xs:enumeration value="superphylum" sawsdl:modelReference="http://rs.tdwg.org/abcd/terms/superphylum">
      <xs:annotation>
        <xs:documentation xml:lang="en">Higher Taxon Rank for the superphylum (or Superdivision in Botany).</xs:documentation>
      </xs:annotation>
    </xs:enumeration>
    <xs:enumeration value="phylum" sawsdl:modelReference="http://rs.tdwg.org/abcd/terms/phylum">
      <xs:annotation>
        <xs:documentation xml:lang="en">Higher Taxon Rank for the Phylum (or Division in Botany).</xs:documentation>
      </xs:annotation>
    </xs:enumeration>
    <xs:enumeration value="subphylum" sawsdl:modelReference="http://rs.tdwg.org/abcd/terms/subphylum">
      <xs:annotation>
        <xs:documentation xml:lang="en">Higher Taxon Rank for the subphylum (or Subdivision in Botany).</xs:documentation>
      </xs:annotation>
    </xs:enumeration>
    <xs:enumeration value="superclassis" sawsdl:modelReference="http://rs.tdwg.org/abcd/terms/superclassis">
      <xs:annotation>
        <xs:documentation xml:lang="en">Higher Taxon Rank for the superclass (lat. superclassis).</xs:documentation>
      </xs:annotation>
    </xs:enumeration>
    <xs:enumeration value="classis" sawsdl:modelReference="http://rs.tdwg.org/abcd/terms/classis">
      <xs:annotation>
        <xs:documentation xml:lang="en">Higher Taxon Rank for the class (lat. classis).</xs:documentation>
      </xs:annotation>
    </xs:enumeration>
    <xs:enumeration value="subclassis" sawsdl:modelReference="http://rs.tdwg.org/abcd/terms/subclassis">
      <xs:annotation>
        <xs:documentation xml:lang="en">Higher Taxon Rank for the subclass (lat. subclassis).</xs:documentation>
      </xs:annotation>
    </xs:enumeration>
    <xs:enumeration value="supercohors" sawsdl:modelReference="http://rs.tdwg.org/abcd/terms/supercohors">
      <xs:annotation>
        <xs:documentation xml:lang="en">Higher Taxon Rank for the supercohort (lat. supercohors).</xs:documentation>
      </xs:annotation>
    </xs:enumeration>
    <xs:enumeration value="cohors" sawsdl:modelReference="http://rs.tdwg.org/abcd/terms/cohors">
      <xs:annotation>
        <xs:documentation xml:lang="en">Higher Taxon Rank for the outdated rank of cohort (lat. cohors).</xs:documentation>
      </xs:annotation>
    </xs:enumeration>
    <xs:enumeration value="subcohors" sawsdl:modelReference="http://rs.tdwg.org/abcd/terms/subcohors">
      <xs:annotation>
        <xs:documentation xml:lang="en">Higher Taxon Rank for the subcohort (lat. subcohors).</xs:documentation>
      </xs:annotation>
    </xs:enumeration>
    <xs:enumeration value="superordo" sawsdl:modelReference="http://rs.tdwg.org/abcd/terms/superordo">
      <xs:annotation>
        <xs:documentation xml:lang="en">Higher Taxon Rank for the superorder (lat. superordo).</xs:documentation>
      </xs:annotation>
    </xs:enumeration>
    <xs:enumeration value="ordo" sawsdl:modelReference="http://rs.tdwg.org/abcd/terms/ordo">
      <xs:annotation>
        <xs:documentation xml:lang="en">Higher Taxon Rank for the order (lat. ordo).</xs:documentation>
      </xs:annotation>
    </xs:enumeration>
    <xs:enumeration value="subordo" sawsdl:modelReference="http://rs.tdwg.org/abcd/terms/subordo">
      <xs:annotation>
        <xs:documentation xml:lang="en">Higher Taxon Rank for the suborder (lat. subordo).</xs:documentation>
      </xs:annotation>
    </xs:enumeration>
    <xs:enumeration value="superfamilia" sawsdl:modelReference="http://rs.tdwg.org/abcd/terms/superfamilia">
      <xs:annotation>
        <xs:documentation xml:lang="en">Abbreviation for the botanical taxonomic rank form species (lat: forma species).</xs:documentation>
      </xs:annotation>
    </xs:enumeration>
    <xs:enumeration value="familia" sawsdl:modelReference="http://rs.tdwg.org/abcd/terms/familia">
      <xs:annotation>
        <xs:documentation xml:lang="en">Higher Taxon Rank for the superfamily (lat. superfamilia).</xs:documentation>
      </xs:annotation>
    </xs:enumeration>
    <xs:enumeration value="subfamilia" sawsdl:modelReference="http://rs.tdwg.org/abcd/terms/subfamilia">
      <xs:annotation>
        <xs:documentation xml:lang="en">Higher Taxon Rank for the subfamily (lat. subfamilia).</xs:documentation>
      </xs:annotation>
    </xs:enumeration>
    <xs:enumeration value="tribus" sawsdl:modelReference="http://rs.tdwg.org/abcd/terms/tribus">
      <xs:annotation>
        <xs:documentation xml:lang="en">Higher Taxon Rank for the tribe (lat. tribus).</xs:documentation>
      </xs:annotation>
    </xs:enumeration>
    <xs:enumeration value="genusgroup" xml:lang="en" sawsdl:modelReference="http://rs.tdwg.org/abcd/terms/genusgroup">
      <xs:annotation>
        <xs:documentation xml:lang="en">Higher Taxon Rank element for Higher Taxon Names that are in an unspecified genus-group in Zoology.</xs:documentation>
      </xs:annotation>
    </xs:enumeration>
    <xs:enumeration value="unranked" xml:lang="en" sawsdl:modelReference="http://rs.tdwg.org/abcd/terms/unranked">
      <xs:annotation>
        <xs:documentation xml:lang="en">Higher Taxon Rank element for Higher Taxon Names that are unranked.</xs:documentation>
      </xs:annotation>
    </xs:enumeration>
  </xs:restriction>
</xs:simpleType>
Complex Type Reference
Namespace http://www.tdwg.org/schemas/abcd/3.0_zoology
Annotations
Published reference.
Diagram
Diagram ABCD_3_0_zoology_xsd.tmp#Reference_GUID ABCD_3_0_zoology_xsd.tmp#Reference_Text ABCD_3_0_zoology_xsd.tmp#Reference_Details ABCD_3_0_zoology_xsd.tmp#Reference_WebsiteURL ABCD_3_0_zoology_xsd.tmp#Reference_ResourceURIs
Used by
Model
Children Details, GUID, ResourceURIs, Text, WebsiteURL
Source
<xs:complexType name="Reference">
  <xs:annotation>
    <xs:documentation xml:lang="en">Published reference.</xs:documentation>
  </xs:annotation>
  <xs:sequence>
    <xs:element name="GUID" type="xs:string" minOccurs="0" sawsdl:modelReference="http://rs.tdwg.org/abcd/mappings/Reference-GUID">
      <xs:annotation>
        <xs:documentation xml:lang="en">A globally unique identifier for the publication or the specific detail (page, figure, etc.) within the publication.</xs:documentation>
      </xs:annotation>
    </xs:element>
    <xs:element name="Text" type="String" sawsdl:modelReference="http://rs.tdwg.org/abcd/mappings/Reference-Text">
      <xs:annotation>
        <xs:documentation xml:lang="en">Formal citation for a paper or electronic publication.</xs:documentation>
      </xs:annotation>
    </xs:element>
    <xs:element name="Details" type="String" minOccurs="0" sawsdl:modelReference="http://rs.tdwg.org/abcd/mappings/Reference-Details">
      <xs:annotation>
        <xs:documentation xml:lang="en">Specific page, figure or illustration number(s) within the reference.</xs:documentation>
      </xs:annotation>
    </xs:element>
    <xs:element name="WebsiteURL" type="xs:anyURI" minOccurs="0" sawsdl:modelReference="http://rs.tdwg.org/abcd/mappings/Reference-WebsiteURL">
      <xs:annotation>
        <xs:documentation xml:lang="en">The URL of a web page related to the reference.</xs:documentation>
      </xs:annotation>
    </xs:element>
    <xs:element name="ResourceURIs" minOccurs="0">
      <xs:annotation>
        <xs:documentation xml:lang="en">Preferably resolvable URIs of the reference (e.g. DOI).</xs:documentation>
      </xs:annotation>
      <xs:complexType>
        <xs:sequence maxOccurs="unbounded">
          <xs:element name="ResourceURI" type="xs:anyURI" minOccurs="0" sawsdl:modelReference="http://rs.tdwg.org/abcd/mappings/Reference-ResourceURI">
            <xs:annotation>
              <xs:documentation xml:lang="en">Universal Resource Identifier - Preferably resolvable.</xs:documentation>
            </xs:annotation>
          </xs:element>
        </xs:sequence>
      </xs:complexType>
    </xs:element>
  </xs:sequence>
</xs:complexType>
Simple Type SexCodeEnum
Namespace http://www.tdwg.org/schemas/abcd/3.0_zoology
Annotations
Sex of the organism (Male, Female, Unknown, Not applicable (e.g. for a fungus in a herbarium), MiXed).
Diagram
Diagram
Type restriction of xs:Name
Facets
enumeration M
enumeration F
enumeration U
enumeration N
enumeration X
Used by
Source
<xs:simpleType name="SexCodeEnum">
  <xs:annotation>
    <xs:documentation xml:lang="en">Sex of the organism (Male, Female, Unknown, Not applicable (e.g. for a fungus in a herbarium), MiXed).</xs:documentation>
  </xs:annotation>
  <xs:restriction base="xs:Name">
    <xs:enumeration value="M" sawsdl:modelReference="http://rs.tdwg.org/abcd/terms/Male"/>
    <xs:enumeration value="F" sawsdl:modelReference="http://rs.tdwg.org/abcd/terms/Female"/>
    <xs:enumeration value="U" sawsdl:modelReference="http://rs.tdwg.org/abcd/terms/SexUnknown"/>
    <xs:enumeration value="N" sawsdl:modelReference="http://rs.tdwg.org/abcd/terms/SexNotApplicable"/>
    <xs:enumeration value="X" sawsdl:modelReference="http://rs.tdwg.org/abcd/terms/MixedSex"/>
  </xs:restriction>
</xs:simpleType>
Complex Type DateTime
Namespace http://www.tdwg.org/schemas/abcd/3.0_zoology
Annotations
Temporal aspects of an event or activity.
Diagram
Diagram ABCD_3_0_zoology_xsd.tmp#DateTime_DateText ABCD_3_0_zoology_xsd.tmp#DateTime_TimeZone ABCD_3_0_zoology_xsd.tmp#DateTime_ISODateTimeBegin ABCD_3_0_zoology_xsd.tmp#DateTime_TimeOfDayBegin ABCD_3_0_zoology_xsd.tmp#DateTime_ISODateTimeEnd ABCD_3_0_zoology_xsd.tmp#DateTime_TimeOfDayEnd ABCD_3_0_zoology_xsd.tmp#DateTime_PeriodExplicit
Used by
Model
Children DateText, ISODateTimeBegin, ISODateTimeEnd, PeriodExplicit, TimeOfDayBegin, TimeOfDayEnd, TimeZone
Source
<xs:complexType name="DateTime">
  <xs:annotation>
    <xs:documentation xml:lang="en">Temporal aspects of an event or activity.</xs:documentation>
  </xs:annotation>
  <xs:sequence>
    <xs:element name="DateText" type="String" minOccurs="0" sawsdl:modelReference="http://rs.tdwg.org/abcd/mappings/DateTime-DateText">
      <xs:annotation>
        <xs:documentation xml:lang="en">A text version (alphabetic mixed case and integer) of the date at which the unit identification event took place. This element is meant for use when the date is imprecise, ambiguous or not in a form that satisfies the standard structured date format. It can also be used when it is important to record the verbatim representation of the date or when dates to be recorded are not completely legible. For example the day and month may be decipherable but not the year; the use of this field will allow recording of partially interpreted information.This field can be used to record generalised date ranges and irresolvable ambiguity such as different day/month order conventions (e.g. US/Europe) or to allow for multiple dates and periods. E.g. "January 21st, 1900", "Autumn 1805", "17.05.192? (last digit indistinguishable, could be 5, 9 or 2)".</xs:documentation>
      </xs:annotation>
    </xs:element>
    <xs:element name="TimeZone" type="String" minOccurs="0" sawsdl:modelReference="http://rs.tdwg.org/abcd/terms/timeZone">
      <xs:annotation>
        <xs:documentation xml:lang="en">The time zone to which the time-of-day data refer</xs:documentation>
      </xs:annotation>
    </xs:element>
    <xs:element name="ISODateTimeBegin" type="DateTimeISO" minOccurs="0" sawsdl:modelReference="http://rs.tdwg.org/abcd/terms/timeSpanBegin">
      <xs:annotation>
        <xs:documentation xml:lang="en">The beginning of a period or a single point in time expressed in a variant of the W3C DateTime format (subset of ISO 8601). The formatting holds to the W3C DateTime format (https://www.w3.org/TR/NOTE-datetime) with the exception, that the time zone designator can be omitted (though it is highly recommended). Dates or time spans that can not be properly mapped to this format due to potential ambiguities or missing information (e.g. indistinguishable writings) need to be mapped to DateText. To describe a single point in time, use this element and omit the ISODateTimeEnd element.</xs:documentation>
      </xs:annotation>
    </xs:element>
    <xs:element name="TimeOfDayBegin" type="xs:time" minOccurs="0" sawsdl:modelReference="http://rs.tdwg.org/abcd/terms/timeOfDayBegin">
      <xs:annotation>
        <xs:documentation xml:lang="en">The time of day in hours from midnight local time for the beginning of a period.</xs:documentation>
      </xs:annotation>
    </xs:element>
    <xs:element name="ISODateTimeEnd" type="DateTimeISO" minOccurs="0" sawsdl:modelReference="http://rs.tdwg.org/abcd/terms/timeSpanEnd">
      <xs:annotation>
        <xs:documentation xml:lang="en">The end of a period expressed in a variant of the W3C DateTime format (subset of ISO 8601). The formatting holds to the W3C DateTime format (https://www.w3.org/TR/NOTE-datetime) with the exception, that the time zone designator can be omitted (though it is highly recommended). Dates or time spans that can not be properly mapped to this format due to potential ambiguities or missing information (e.g. indistinguishable writings) need to be mapped to DateText. To describe a single point in time, omit this element and use the ISODateTimeBegin element.</xs:documentation>
      </xs:annotation>
    </xs:element>
    <xs:element name="TimeOfDayEnd" type="xs:time" minOccurs="0" sawsdl:modelReference="http://rs.tdwg.org/abcd/terms/timeOfDayEnd">
      <xs:annotation>
        <xs:documentation xml:lang="en">The time of day in hours from midnight for the end of a period.</xs:documentation>
      </xs:annotation>
    </xs:element>
    <xs:element name="PeriodExplicit" type="xs:boolean" minOccurs="0" sawsdl:modelReference="http://rs.tdwg.org/abcd/terms/periodExplicit">
      <xs:annotation>
        <xs:documentation xml:lang="en">Set to "true" if the event explicitly takes place for the entire period indicated. Set to "false" if it occurs at some point of time during the period. Not filled if unknown or no period specified (ISODateTimeEnd not used).</xs:documentation>
      </xs:annotation>
    </xs:element>
  </xs:sequence>
</xs:complexType>
Complex Type Preparation
Namespace http://www.tdwg.org/schemas/abcd/3.0_zoology
Annotations
Specimen preparation details.
Diagram
Diagram ABCD_3_0_zoology_xsd.tmp#Preparation_sequence ABCD_3_0_zoology_xsd.tmp#Preparation_PreparationType ABCD_3_0_zoology_xsd.tmp#Preparation_PreparationAgents ABCD_3_0_zoology_xsd.tmp#Preparation_PreparationDate
Used by
Model
Children PreparationAgents, PreparationDate, PreparationType
Attributes
QName Type Use
sequence xs:int optional
Source
<xs:complexType name="Preparation">
  <xs:annotation>
    <xs:documentation xml:lang="en">Specimen preparation details.</xs:documentation>
  </xs:annotation>
  <xs:sequence>
    <xs:element name="PreparationType" type="StringL" minOccurs="0" sawsdl:modelReference="http://rs.tdwg.org/abcd/terms/preparationType">
      <xs:annotation>
        <xs:documentation xml:lang="en">Description of preparation type (specimens, tissues, DNA). Examples: for DNA: gDNA; for tissues/specimens: leaf, muscle, leg, blood.</xs:documentation>
      </xs:annotation>
    </xs:element>
    <xs:element name="PreparationAgents" minOccurs="0">
      <xs:annotation>
        <xs:documentation xml:lang="en">Person and/or institution responsible for or effecting the preparation.</xs:documentation>
      </xs:annotation>
      <xs:complexType>
        <xs:sequence>
          <xs:element name="PreparationAgent" type="String255" maxOccurs="unbounded" sawsdl:modelReference="http://rs.tdwg.org/abcd/terms/fullName">
            <xs:annotation>
              <xs:documentation xml:lang="en">Person and/or institution responsible for or effecting the preparation.</xs:documentation>
            </xs:annotation>
          </xs:element>
        </xs:sequence>
        <xs:attribute name="sequence" type="xs:int" use="optional"/>
      </xs:complexType>
    </xs:element>
    <xs:element name="PreparationDate" type="String" minOccurs="0" sawsdl:modelReference="http://rs.tdwg.org/abcd/mappings/PreparationDate">
      <xs:annotation>
        <xs:documentation xml:lang="en">The date of preparation, free text. Recommended formats: YYYY, YYYY-MM, YYYY-MM-DD.</xs:documentation>
      </xs:annotation>
    </xs:element>
  </xs:sequence>
  <xs:attribute name="sequence" type="xs:int" use="optional"/>
</xs:complexType>
Complex Type Acquisition
Namespace http://www.tdwg.org/schemas/abcd/3.0_zoology
Annotations
Acquisition date, source and type.
Diagram
Diagram ABCD_3_0_zoology_xsd.tmp#Acquisition_AcquisitionType ABCD_3_0_zoology_xsd.tmp#Acquisition_Date ABCD_3_0_zoology_xsd.tmp#Acquisition_AcquiredFrom ABCD_3_0_zoology_xsd.tmp#Acquisition_AcquisitionSourceText
Used by
Model
Children AcquiredFrom, AcquisitionSourceText, AcquisitionType, Date
Source
<xs:complexType name="Acquisition">
  <xs:annotation>
    <xs:documentation xml:lang="en">Acquisition date, source and type.</xs:documentation>
  </xs:annotation>
  <xs:sequence>
    <xs:element name="AcquisitionType" type="StringL" minOccurs="0" sawsdl:modelReference="http://rs.tdwg.org/abcd/terms/acquisitionType">
      <xs:annotation>
        <xs:documentation xml:lang="en">Type of acquisition. E.g. "Bequest", "Purchase", "Donation"</xs:documentation>
      </xs:annotation>
    </xs:element>
    <xs:element name="Date" type="String" minOccurs="0" sawsdl:modelReference="http://rs.tdwg.org/abcd/mappings/Acquisition-Date">
      <xs:annotation>
        <xs:documentation xml:lang="en">Textual statement of the date of acquisition of the specimen by the institution. Recommended formats: YYYY, YYYY-MM, YYYY-MM-DD.</xs:documentation>
      </xs:annotation>
    </xs:element>
    <xs:element name="AcquiredFrom" minOccurs="0" sawsdl:modelReference="http://rs.tdwg.org/abcd/mappings/AcquiredFrom">
      <xs:annotation>
        <xs:documentation xml:lang="en">Name of person and/or Organization the unit was acquired from (e.g. depositor of a strain).</xs:documentation>
      </xs:annotation>
      <xs:complexType>
        <xs:sequence>
          <xs:element name="FullName" type="String255" sawsdl:modelReference="http://rs.tdwg.org/abcd/terms/fullName">
            <xs:annotation>
              <xs:documentation xml:lang="en">Name of person the unit was acquired from.</xs:documentation>
            </xs:annotation>
          </xs:element>
          <xs:element name="Organization" type="Organization" minOccurs="0" sawsdl:modelReference="http://rs.tdwg.org/abcd/terms/Organization">
            <xs:annotation>
              <xs:documentation xml:lang="en">Organization the unit was acquired from.</xs:documentation>
            </xs:annotation>
          </xs:element>
        </xs:sequence>
      </xs:complexType>
    </xs:element>
    <xs:element name="AcquisitionSourceText" type="StringL" minOccurs="0" sawsdl:modelReference="http://rs.tdwg.org/abcd/terms/acquisitionSourceText">
      <xs:annotation>
        <xs:documentation xml:lang="en">Free text field for unformatted recording of acquisition source details.</xs:documentation>
      </xs:annotation>
    </xs:element>
  </xs:sequence>
</xs:complexType>
Complex Type Organization
Namespace http://www.tdwg.org/schemas/abcd/3.0_zoology
Diagram
Diagram ABCD_3_0_zoology_xsd.tmp#Organization_GUID ABCD_3_0_zoology_xsd.tmp#Organization_Name ABCD_3_0_zoology_xsd.tmp#Organization_LogoURL ABCD_3_0_zoology_xsd.tmp#Organization_Divisions
Used by
Model
Children Divisions, GUID, LogoURL, Name
Source
<xs:complexType name="Organization">
  <xs:sequence>
    <xs:element name="GUID" type="xs:string" minOccurs="0" sawsdl:modelReference="http://rs.tdwg.org/abcd/mappings/Organization-GUID">
      <xs:annotation>
        <xs:documentation xml:lang="en">A globally unique identifier for the Organization or Organizational unit</xs:documentation>
      </xs:annotation>
    </xs:element>
    <xs:element name="Name" type="Label">
      <xs:annotation>
        <xs:documentation xml:lang="en">Full organization or corporate name in multiple languages (en: 'Botanical Garden of ...', de: 'Botanischer Garten von ...'). (vCard:Org.OrgName). The Label mechanism also supports acronyms / abbreviations (no vCard equivalent!).</xs:documentation>
      </xs:annotation>
    </xs:element>
    <xs:element name="LogoURL" type="xs:anyURI" minOccurs="0" sawsdl:modelReference="http://rs.tdwg.org/abcd/mappings/Organization-LogoURL">
      <xs:annotation>
        <xs:documentation xml:lang="en">URL of a logo image.</xs:documentation>
      </xs:annotation>
    </xs:element>
    <xs:element name="Divisions" minOccurs="0">
      <xs:annotation>
        <xs:documentation xml:lang="en">If the contact contains no person definition: the unit within the organization the agent represents; else a list of the various Organizational units to which a person may belong. (vCard:OrgUnit)</xs:documentation>
      </xs:annotation>
      <xs:complexType>
        <xs:sequence>
          <xs:element name="Division" type="StringL" maxOccurs="unbounded" sawsdl:modelReference="http://rs.tdwg.org/abcd/terms/division">
            <xs:annotation>
              <xs:documentation xml:lang="en">Part of an Organization, e.g. department or section. (vCard:OrgUnit)</xs:documentation>
            </xs:annotation>
          </xs:element>
        </xs:sequence>
      </xs:complexType>
    </xs:element>
  </xs:sequence>
</xs:complexType>
Complex Type PreviousUnit
Namespace http://www.tdwg.org/schemas/abcd/3.0_zoology
Annotations
A container for past identifiers and locations for this specimen.
Diagram
Diagram ABCD_3_0_zoology_xsd.tmp#PreviousUnit_sequence ABCD_3_0_zoology_xsd.tmp#PreviousUnit_PreviousSourceInstitutionID ABCD_3_0_zoology_xsd.tmp#PreviousUnit_PreviousSourceID ABCD_3_0_zoology_xsd.tmp#PreviousUnit_PreviousUnitID ABCD_3_0_zoology_xsd.tmp#PreviousUnit_Date ABCD_3_0_zoology_xsd.tmp#PreviousUnit_Notes
Used by
Model
Children Date, Notes, PreviousSourceID, PreviousSourceInstitutionID, PreviousUnitID
Attributes
QName Type Use
sequence xs:int optional
Source
<xs:complexType name="PreviousUnit">
  <xs:annotation>
    <xs:documentation xml:lang="en">A container for past identifiers and locations for this specimen.</xs:documentation>
  </xs:annotation>
  <xs:sequence>
    <xs:element name="PreviousSourceInstitutionID" type="String" minOccurs="0" sawsdl:modelReference="http://rs.tdwg.org/abcd/mappings/PreviousSourceInstitutionID">
      <xs:annotation>
        <xs:documentation xml:lang="en">Name or code of the institution previously holding this specimen.</xs:documentation>
      </xs:annotation>
    </xs:element>
    <xs:element name="PreviousSourceID" type="String" minOccurs="0" sawsdl:modelReference="http://rs.tdwg.org/abcd/mappings/PreviousSourceID">
      <xs:annotation>
        <xs:documentation xml:lang="en">Name or code of collection previously holding this specimen.</xs:documentation>
      </xs:annotation>
    </xs:element>
    <xs:element name="PreviousUnitID" type="String" minOccurs="0" sawsdl:modelReference="http://rs.tdwg.org/abcd/mappings/PreviousUnitID">
      <xs:annotation>
        <xs:documentation xml:lang="en">Identifier of specimen in previous collection.</xs:documentation>
      </xs:annotation>
    </xs:element>
    <xs:element name="Date" type="DateTime" minOccurs="0" sawsdl:modelReference="http://rs.tdwg.org/abcd/mappings/PreviousUnit-Date">
      <xs:annotation>
        <xs:documentation xml:lang="en">Dates that the specimen was held in previous collection.</xs:documentation>
      </xs:annotation>
    </xs:element>
    <xs:element name="Notes" type="StringL" minOccurs="0" sawsdl:modelReference="http://rs.tdwg.org/abcd/mappings/PreviousUnit-Notes">
      <xs:annotation>
        <xs:documentation xml:lang="en">Any further information about this specimen in its previous collection.</xs:documentation>
      </xs:annotation>
    </xs:element>
  </xs:sequence>
  <xs:attribute name="sequence" type="xs:int" use="optional"/>
</xs:complexType>
Complex Type Gathering
Namespace http://www.tdwg.org/schemas/abcd/3.0_zoology
Annotations
Elements describing the event and site of collecting or observing a unit.
Diagram
Diagram ABCD_3_0_zoology_xsd.tmp#Gathering_Date ABCD_3_0_zoology_xsd.tmp#Gathering_GatheringAgents ABCD_3_0_zoology_xsd.tmp#Gathering_Permits ABCD_3_0_zoology_xsd.tmp#Gathering_LocalityText ABCD_3_0_zoology_xsd.tmp#Gathering_CountryName ABCD_3_0_zoology_xsd.tmp#Gathering_NamedAreas ABCD_3_0_zoology_xsd.tmp#Gathering_CoordinateSets ABCD_3_0_zoology_xsd.tmp#Gathering_Altitude ABCD_3_0_zoology_xsd.tmp#Gathering_Notes
Used by
Element Unit/Gathering
Model
Children Altitude, CoordinateSets, CountryName, Date, GatheringAgents, LocalityText, NamedAreas, Notes, Permits
Source
<xs:complexType name="Gathering">
  <xs:annotation>
    <xs:documentation xml:lang="en">Elements describing the event and site of collecting or observing a unit.</xs:documentation>
  </xs:annotation>
  <xs:sequence>
    <xs:element name="Date" type="DateTime" minOccurs="0" sawsdl:modelReference="http://rs.tdwg.org/abcd/mappings/Gathering-Date">
      <xs:annotation>
        <xs:documentation xml:lang="en">Date(s) and time(s) of the collecting or observation event</xs:documentation>
      </xs:annotation>
    </xs:element>
    <xs:element name="GatheringAgents" minOccurs="0">
      <xs:annotation>
        <xs:documentation xml:lang="en">A container element for the agent(s) responsible for collecting or recording.</xs:documentation>
      </xs:annotation>
      <xs:complexType>
        <xs:sequence>
          <xs:element name="GatheringAgent" type="String255" maxOccurs="unbounded" sawsdl:modelReference="http://rs.tdwg.org/abcd/terms/fullName">
            <xs:annotation>
              <xs:documentation xml:lang="en">The person, or one of the persons or team(s) or organization(s) responsible for collecting or recording. Attributes: a flag indicating the primary collector, and a sequence number.</xs:documentation>
            </xs:annotation>
          </xs:element>
        </xs:sequence>
        <xs:attribute name="sequence" type="xs:int" use="optional"/>
      </xs:complexType>
    </xs:element>
    <xs:element name="Permits" minOccurs="0">
      <xs:annotation>
        <xs:documentation xml:lang="en">A container element for references to (or texts of) permits related to the gathering event.</xs:documentation>
      </xs:annotation>
      <xs:complexType>
        <xs:sequence>
          <xs:element name="Permit" type="Permit" maxOccurs="unbounded" sawsdl:modelReference="http://rs.tdwg.org/abcd/terms/Permit">
            <xs:annotation>
              <xs:documentation xml:lang="en">Container element for information on permits related to the gathering event.</xs:documentation>
            </xs:annotation>
          </xs:element>
        </xs:sequence>
      </xs:complexType>
    </xs:element>
    <xs:element name="LocalityText" type="StringL" minOccurs="0" sawsdl:modelReference="http://rs.tdwg.org/abcd/terms/localityText">
      <xs:annotation>
        <xs:documentation xml:lang="en">Original locality data as appearing on a label or in an original entry.</xs:documentation>
      </xs:annotation>
    </xs:element>
    <xs:element name="CountryName" type="StringL" minOccurs="0" sawsdl:modelReference="http://rs.tdwg.org/abcd/mappings/Country-Name">
      <xs:annotation>
        <xs:documentation xml:lang="en">The full current name of the country. It is recommended that the name is spelled in the way specified by the International Standards Organisation (ISO). Historical country names and water bodies outside the coastal zone should be entered as NamedArea.</xs:documentation>
      </xs:annotation>
    </xs:element>
    <xs:element name="NamedAreas" minOccurs="0">
      <xs:annotation>
        <xs:documentation xml:lang="en">Atomized place names as applied to the collection or observation site; with possibility for hierarchical structuring and categorization.</xs:documentation>
      </xs:annotation>
      <xs:complexType>
        <xs:sequence>
          <xs:element name="NamedArea" maxOccurs="unbounded" sawsdl:modelReference="http://rs.tdwg.org/abcd/terms/NamedArea">
            <xs:annotation>
              <xs:documentation xml:lang="en">Atomized place name with possibility for hierarchical structuring. Attribute for sequence.</xs:documentation>
            </xs:annotation>
            <xs:complexType>
              <xs:complexContent>
                <xs:extension base="NamedArea">
                  <xs:attribute name="sequence" type="xs:int" use="optional"/>
                </xs:extension>
              </xs:complexContent>
            </xs:complexType>
          </xs:element>
        </xs:sequence>
      </xs:complexType>
    </xs:element>
    <xs:element name="CoordinateSets" minOccurs="0">
      <xs:annotation>
        <xs:documentation xml:lang="en">Container for multiple sets of coordinates indicating the site of collection or observation.</xs:documentation>
      </xs:annotation>
      <xs:complexType>
        <xs:sequence>
          <xs:element name="CoordinateSet" minOccurs="0" maxOccurs="unbounded" sawsdl:modelReference="http://rs.tdwg.org/abcd/terms/Coordinates">
            <xs:annotation>
              <xs:documentation xml:lang="en">Attributes for Original data and for begin and end of sequence . Composite element to allow recording multiple coordinates or same coordinate in different systems</xs:documentation>
            </xs:annotation>
            <xs:complexType>
              <xs:sequence>
                <xs:element name="LongitudeDecimal" type="decimalLongitudeDataType" minOccurs="0" sawsdl:modelReference="http://rs.tdwg.org/abcd/terms/longitudeDecimal">
                  <xs:annotation>
                    <xs:documentation xml:lang="en">The longitude of a location (east-west component), expressed in decimal degrees. The values range from -180 to 180.</xs:documentation>
                  </xs:annotation>
                </xs:element>
                <xs:element name="LatitudeDecimal" type="decimalLatitudeDataType" minOccurs="0" sawsdl:modelReference="http://rs.tdwg.org/abcd/terms/latitudeDecimal">
                  <xs:annotation>
                    <xs:documentation xml:lang="en">The latitude of a location (north-south component), expressed in decimal degrees. The values range from -90 to 90.</xs:documentation>
                  </xs:annotation>
                </xs:element>
                <xs:element name="ErrorDistanceInMeters" type="xs:decimal" minOccurs="0" sawsdl:modelReference="http://rs.tdwg.org/abcd/terms/errorDistanceInMeters">
                  <xs:annotation>
                    <xs:documentation xml:lang="en">An estimate of how tightly the coordinates were specified, expressed as a distance in meters corresponding to a radius around the coordinates.</xs:documentation>
                  </xs:annotation>
                </xs:element>
              </xs:sequence>
              <xs:attribute name="original" type="xs:boolean" use="optional"/>
              <xs:attribute name="begin" type="xs:boolean" use="optional"/>
              <xs:attribute name="end" type="xs:boolean" use="optional"/>
            </xs:complexType>
          </xs:element>
        </xs:sequence>
      </xs:complexType>
    </xs:element>
    <xs:element name="Altitude" minOccurs="0" sawsdl:modelReference="http://rs.tdwg.org/abcd/mappings/Altitude">
      <xs:annotation>
        <xs:documentation xml:lang="en">The altitude of the gathering site land or floor level given as distance above (positive) or below mean sea level.</xs:documentation>
      </xs:annotation>
      <xs:complexType>
        <xs:sequence>
          <xs:element name="LowerValue" type="StringL" sawsdl:modelReference="http://rs.tdwg.org/abcd/terms/lowerValue">
            <xs:annotation>
              <xs:documentation xml:lang="en">Lower or only value or fact text.</xs:documentation>
            </xs:annotation>
          </xs:element>
          <xs:element name="UpperValue" type="StringL" minOccurs="0" sawsdl:modelReference="http://rs.tdwg.org/abcd/terms/upperValue">
            <xs:annotation>
              <xs:documentation xml:lang="en">Upper value where there is a range.</xs:documentation>
            </xs:annotation>
          </xs:element>
        </xs:sequence>
      </xs:complexType>
    </xs:element>
    <xs:element name="Notes" type="StringL" minOccurs="0" sawsdl:modelReference="http://rs.tdwg.org/abcd/mappings/Gathering-Notes">
      <xs:annotation>
        <xs:documentation xml:lang="en">Further text referring to the gathering event that does not fit one of the elements specified.</xs:documentation>
      </xs:annotation>
    </xs:element>
  </xs:sequence>
</xs:complexType>
Complex Type Permit
Namespace http://www.tdwg.org/schemas/abcd/3.0_zoology
Annotations
Container element for information on permits related to the Gathering event
Diagram
Diagram ABCD_3_0_zoology_xsd.tmp#Permit_Type ABCD_3_0_zoology_xsd.tmp#Permit_Status ABCD_3_0_zoology_xsd.tmp#Permit_Details ABCD_3_0_zoology_xsd.tmp#Permit_Text
Used by
Model
Children Details, Status, Text, Type
Source
<xs:complexType name="Permit">
  <xs:annotation>
    <xs:documentation xml:lang="en">Container element for information on permits related to the Gathering event</xs:documentation>
  </xs:annotation>
  <xs:sequence>
    <xs:element name="Type" sawsdl:modelReference="http://rs.tdwg.org/abcd/terms/PermitType">
      <xs:annotation>
        <xs:documentation xml:lang="en">A permit is a document that allows someone to take an action that otherwise would not be allowed.</xs:documentation>
      </xs:annotation>
      <xs:simpleType>
        <xs:restriction base="xs:string">
          <xs:enumeration value="Contract" sawsdl:modelReference="http://rs.tdwg.org/abcd/terms/Contract"/>
          <xs:enumeration value="Copyright" sawsdl:modelReference="http://rs.tdwg.org/abcd/terms/Copyright"/>
          <xs:enumeration value="Data use" sawsdl:modelReference="http://rs.tdwg.org/abcd/terms/DataUse"/>
          <xs:enumeration value="Exemption Permit" sawsdl:modelReference="http://rs.tdwg.org/abcd/terms/ExemptionPermit"/>
          <xs:enumeration value="Export Permit" sawsdl:modelReference="http://rs.tdwg.org/abcd/terms/ExportPermit"/>
          <xs:enumeration value="Genetically Modified Organism" sawsdl:modelReference="http://rs.tdwg.org/abcd/terms/GeneticallyModifiedOrganism"/>
          <xs:enumeration value="Human Pathogens" sawsdl:modelReference="http://rs.tdwg.org/abcd/terms/HumanPathogens"/>
          <xs:enumeration value="Intellectual Property Rights" sawsdl:modelReference="http://rs.tdwg.org/abcd/terms/IntellectualPropertyRights"/>
          <xs:enumeration value="Internationally Recognized Certificate of Compliance" sawsdl:modelReference="http://rs.tdwg.org/abcd/terms/InternationallyRecognizedCertificateOfCompliance"/>
          <xs:enumeration value="Import Permit" sawsdl:modelReference="http://rs.tdwg.org/abcd/terms/ImportPermit"/>
          <xs:enumeration value="Collecting Permit" sawsdl:modelReference="http://rs.tdwg.org/abcd/terms/CollectingPermit"/>
          <xs:enumeration value="Material Transfer Agreement" sawsdl:modelReference="http://rs.tdwg.org/abcd/terms/MaterialTransferAgreement"/>
          <xs:enumeration value="Memorandum of Cooperation" sawsdl:modelReference="http://rs.tdwg.org/abcd/terms/MemorandumOfCooperation"/>
          <xs:enumeration value="Memorandum of Understanding" sawsdl:modelReference="http://rs.tdwg.org/abcd/terms/MemorandumOfUnderstanding"/>
          <xs:enumeration value="Patent" sawsdl:modelReference="http://rs.tdwg.org/abcd/terms/Patent"/>
          <xs:enumeration value="Phytosanitary" sawsdl:modelReference="http://rs.tdwg.org/abcd/terms/Phytosanitary"/>
          <xs:enumeration value="Salvage" sawsdl:modelReference="http://rs.tdwg.org/abcd/terms/Salvage"/>
          <xs:enumeration value="Veterinary Certificate" sawsdl:modelReference="http://rs.tdwg.org/abcd/terms/VeterinaryCertificate"/>
        </xs:restriction>
      </xs:simpleType>
    </xs:element>
    <xs:element name="Status" sawsdl:modelReference="http://rs.tdwg.org/abcd/terms/PermitStatus">
      <xs:annotation>
        <xs:documentation xml:lang="en">Information about the presence, absence or other basic status of permits associated with the sample(s). Material collected after 2014-10-12 cannot be in "Unknown" permit status!</xs:documentation>
      </xs:annotation>
      <xs:simpleType>
        <xs:restriction base="xs:string">
          <xs:enumeration value="Permit available" sawsdl:modelReference="http://rs.tdwg.org/abcd/terms/PermitAvailable"/>
          <xs:enumeration value="Permit not required" sawsdl:modelReference="http://rs.tdwg.org/abcd/terms/PermitNotRequired"/>
          <xs:enumeration value="Permit not available" sawsdl:modelReference="http://rs.tdwg.org/abcd/terms/PermitNotAvailable"/>
          <xs:enumeration value="Unknown" sawsdl:modelReference="http://rs.tdwg.org/abcd/terms/PermitStatusUnknown"/>
        </xs:restriction>
      </xs:simpleType>
    </xs:element>
    <xs:element name="Details" type="StringL" minOccurs="0" sawsdl:modelReference="http://rs.tdwg.org/abcd/mappings/Permit-Details">
      <xs:annotation>
        <xs:documentation xml:lang="en">Description of why a certain permit was not required or why the Permit Status is unknown. Examples: "no national requirement for a permit at date of access", "officially authorized illegal holder", "collected on private land", "pre-Nagoya"</xs:documentation>
      </xs:annotation>
    </xs:element>
    <xs:element name="Text" type="StringL" minOccurs="0" sawsdl:modelReference="http://rs.tdwg.org/abcd/mappings/Permit-Text">
      <xs:annotation>
        <xs:documentation xml:lang="en">The text of a permit related to the gathering/shipping or further details.</xs:documentation>
      </xs:annotation>
    </xs:element>
  </xs:sequence>
</xs:complexType>
Complex Type NamedArea
Namespace http://www.tdwg.org/schemas/abcd/3.0_zoology
Annotations
An atomized place name (an administrative or geoecological area) with possibility for hierarchical structuring.
Diagram
Diagram ABCD_3_0_zoology_xsd.tmp#NamedArea_AreaClass ABCD_3_0_zoology_xsd.tmp#NamedArea_Name
Used by
Model
Children AreaClass, Name
Source
<xs:complexType name="NamedArea">
  <xs:annotation>
    <xs:documentation xml:lang="en">An atomized place name (an administrative or geoecological area) with possibility for hierarchical structuring.</xs:documentation>
  </xs:annotation>
  <xs:sequence>
    <xs:element name="AreaClass" type="StringL" minOccurs="0" sawsdl:modelReference="http://rs.tdwg.org/abcd/terms/areaClass">
      <xs:annotation>
        <xs:documentation xml:lang="en">Allows the recording of classification categories for the class of the gathering named area (local or national subdivision levels, geomorphological units, protected areas, etc.). E.g. "Island Group", "National Park", "District", "Mountain", "State". These classification categories are often treated as individual elements in other standards.</xs:documentation>
      </xs:annotation>
    </xs:element>
    <xs:element name="Name" type="StringL" minOccurs="0" sawsdl:modelReference="http://rs.tdwg.org/abcd/mappings/NamedArea-Name">
      <xs:annotation>
        <xs:documentation xml:lang="en">Name of an area (a geographic, geomorphological, geoecological, or administrative area).</xs:documentation>
      </xs:annotation>
    </xs:element>
  </xs:sequence>
</xs:complexType>
Simple Type decimalLongitudeDataType
Namespace http://www.tdwg.org/schemas/abcd/3.0_zoology
Annotations
from http://rs.tdwg.org/dwc/basetypes.xsd to support compatibility with DwC Spatial Extensions
Diagram
Diagram
Type restriction of xs:double
Facets
maxInclusive 180
minInclusive -180
Used by
Source
<xs:simpleType name="decimalLongitudeDataType">
  <xs:annotation>
    <xs:documentation xml:lang="en">from http://rs.tdwg.org/dwc/basetypes.xsd to support compatibility with DwC Spatial Extensions</xs:documentation>
  </xs:annotation>
  <xs:restriction base="xs:double">
    <xs:minInclusive value="-180"/>
    <xs:maxInclusive value="180"/>
  </xs:restriction>
</xs:simpleType>
Simple Type decimalLatitudeDataType
Namespace http://www.tdwg.org/schemas/abcd/3.0_zoology
Annotations
from http://rs.tdwg.org/dwc/basetypes.xsd to support compatibility with DwC Spatial Extensions
Diagram
Diagram
Type restriction of xs:double
Facets
maxInclusive 90
minInclusive -90
Used by
Source
<xs:simpleType name="decimalLatitudeDataType">
  <xs:annotation>
    <xs:documentation xml:lang="en">from http://rs.tdwg.org/dwc/basetypes.xsd to support compatibility with DwC Spatial Extensions</xs:documentation>
  </xs:annotation>
  <xs:restriction base="xs:double">
    <xs:minInclusive value="-90"/>
    <xs:maxInclusive value="90"/>
  </xs:restriction>
</xs:simpleType>
Complex Type StringP
Namespace http://www.tdwg.org/schemas/abcd/3.0_zoology
Annotations
String (i. e. xs:string with minimum length=1) extended with preferred attribute
Diagram
Diagram ABCD_3_0_zoology_xsd.tmp#String ABCD_3_0_zoology_xsd.tmp#StringP_preferred
Type extension of String
Type hierarchy
Attributes
QName Type Use
preferred xs:boolean optional
Source
<xs:complexType name="StringP">
  <xs:annotation>
    <xs:documentation xml:lang="en">String (i. e. xs:string with minimum length=1) extended with preferred attribute</xs:documentation>
  </xs:annotation>
  <xs:simpleContent>
    <xs:extension base="String">
      <xs:attribute name="preferred" type="xs:boolean" use="optional"/>
    </xs:extension>
  </xs:simpleContent>
</xs:complexType>
Complex Type StringP255
Namespace http://www.tdwg.org/schemas/abcd/3.0_zoology
Annotations
String255 (i.e. xs:string with length 1-255), extended with preferred attribute
Diagram
Diagram ABCD_3_0_zoology_xsd.tmp#String255 ABCD_3_0_zoology_xsd.tmp#StringP255_preferred
Type extension of String255
Type hierarchy
Attributes
QName Type Use
preferred xs:boolean optional
Source
<xs:complexType name="StringP255">
  <xs:annotation>
    <xs:documentation xml:lang="en">String255 (i.e. xs:string with length 1-255), extended with preferred attribute</xs:documentation>
  </xs:annotation>
  <xs:simpleContent>
    <xs:extension base="String255">
      <xs:attribute name="preferred" type="xs:boolean" use="optional"/>
    </xs:extension>
  </xs:simpleContent>
</xs:complexType>
Attribute MetadataDescriptionRepr / @language
Namespace No namespace
Type xs:language
Properties
use required
Used by
Source
<xs:attribute name="language" type="xs:language" use="required"/>
Attribute LabelRepr / @language
Namespace No namespace
Type xs:language
Properties
use required
Used by
Complex Type LabelRepr
Source
<xs:attribute name="language" type="xs:language" use="required"/>
Attribute LegalStatement / @language
Namespace No namespace
Type xs:language
Properties
use required
Used by
Complex Type LegalStatement
Source
<xs:attribute name="language" type="xs:language" use="required"/>
Attribute StringL / @language
Namespace No namespace
Type xs:language
Properties
use optional
Used by
Complex Type StringL
Source
<xs:attribute name="language" type="xs:language" use="optional"/>
Attribute Preparation / PreparationAgents / @sequence
Namespace No namespace
Type xs:int
Properties
use optional
Used by
Source
<xs:attribute name="sequence" type="xs:int" use="optional"/>
Attribute Preparation / @sequence
Namespace No namespace
Type xs:int
Properties
use optional
Used by
Complex Type Preparation
Source
<xs:attribute name="sequence" type="xs:int" use="optional"/>
Attribute PreviousUnit / @sequence
Namespace No namespace
Type xs:int
Properties
use optional
Used by
Complex Type PreviousUnit
Source
<xs:attribute name="sequence" type="xs:int" use="optional"/>
Attribute Gathering / GatheringAgents / @sequence
Namespace No namespace
Type xs:int
Properties
use optional
Used by
Source
<xs:attribute name="sequence" type="xs:int" use="optional"/>
Attribute Gathering / NamedAreas / NamedArea / @sequence
Namespace No namespace
Type xs:int
Properties
use optional
Used by
Source
<xs:attribute name="sequence" type="xs:int" use="optional"/>
Attribute Gathering / CoordinateSets / CoordinateSet / @original
Namespace No namespace
Type xs:boolean
Properties
use optional
Used by
Source
<xs:attribute name="original" type="xs:boolean" use="optional"/>
Attribute Gathering / CoordinateSets / CoordinateSet / @begin
Namespace No namespace
Type xs:boolean
Properties
use optional
Used by
Source
<xs:attribute name="begin" type="xs:boolean" use="optional"/>
Attribute Gathering / CoordinateSets / CoordinateSet / @end
Namespace No namespace
Type xs:boolean
Properties
use optional
Used by
Source
<xs:attribute name="end" type="xs:boolean" use="optional"/>
Attribute StringP / @preferred
Namespace No namespace
Type xs:boolean
Properties
use optional
Used by
Complex Type StringP
Source
<xs:attribute name="preferred" type="xs:boolean" use="optional"/>
Attribute StringP255 / @preferred
Namespace No namespace
Type xs:boolean
Properties
use optional
Used by
Complex Type StringP255
Source
<xs:attribute name="preferred" type="xs:boolean" use="optional"/>